宠物高压氧舱“杀人”背后:新瑞鹏6年开设1942家宠物医院
带猫咪去宠物医院看病,没想到宠物主人张女士却被送进了医院ICU。经过20多天的抢救,却没能迎来好消息。
据“极目新闻”报道,2月19日(大年初十)下午,位于广州市海珠区江南东路的新瑞鹏爱诺百思动物医院江南西分院(下称“爱诺百思江南西分院”)的高压氧舱疑似爆炸,伤到正在带猫咪看病的张女士的头部。
2月20日,张女士的丈夫通过微博表示,(妻子)在ICU,还没有脱离危险期。3月13日晚,其丈夫发微博称,没有奇迹,没有神明,什么都没有了,并且在晚上21时追加评论称:脑电图没有任何波动,没有自主呼吸,没有反射,我叫她也听不见;后又在22时09分,评论称:(妻子)没有抢救过来,心跳也没了。3月14日凌晨2点,他追加评论提到“刚从太平间出来,下了好大的雨。”
而涉事门店也已于2月20日暂停营业,至今仍未恢复。至于该事件,后续将如何对家属进行赔偿,目前尚不明确。

来源:微博 截图
工商信息平台“爱企查”显示,涉事分院属于广州爱诺百思动物医院有限公司(下称“爱诺百思医院”)。爱诺百思医院由领域(上海)投资有限公司100%控股。领域(上海)投资有限公司的董事长为新瑞鹏集团董事长彭永鹤。此外,爱诺百思医院的企业微信认证也显示为新瑞鹏集团。

来源:企业微信 截图
去年1月23日,新瑞鹏宠物医疗集团(下称“新瑞鹏”)向美国证监会递交了《招股书》,拟冲刺“中国宠物医疗第一股”。据咨询机构 “弗若斯特沙利文”数据显示,2020年和2021年,新瑞鹏是中国最大、全球第二大的宠物医疗服务平台。
过去6年,新瑞鹏宠物医疗集团受到达晨、高瓴等知名投资机构青睐,在资本的助推之下,通过并购等方式迅速扩张,旗下的医院数量从70家快速增长至1942家,营收也从1.9亿元涨到43.15亿元。但与之相伴随的,还有“3年亏损超30亿”,以及外界对于其服务质量产生的质疑。
旗下1942家宠物医院
5年被处罚至少17次
对于此次事故,据“封面新闻”援引相关方回应称,不是爆炸,是高压氧仪器(高压氧舱)发生故障,一个舱门弹出来了,碰到了一名顾客的面部。
但此番言论,也遭到部分网友的质疑。有网友在小红书上表示,“这么严重,怎么会是‘碰到面部’这么轻描淡写。”“送到医院的时候人已经休克了。”
至于高压氧舱发生故障的原因还在调查中,据“极目新闻”报道,爱诺百思动物医院的技术院长郭先生表示,此事已经交由警方处理,具体要待警方勘察以后,才有定论。

来源:微博 截图
据了解,因伤去世的张女士去年刚过30岁生日,出事前经营一家民宿,喜欢骑摩托车。其曾在微博上于2024年1月16日、17日分别分享过美甲、猫咪等照片。在关于猫咪的微博评论区中,有网友评论道“那么有爱心的小姐姐,老天爷怎么舍得这样待你”“保佑,一定要醒过来”。

来源:微博截图
张女士与其丈夫于2021年10月领取结婚证,并在2021年11月28日举办了一场只有双方好友的“特别婚礼”,预计明年正式举办婚礼。

图源:微博 截图
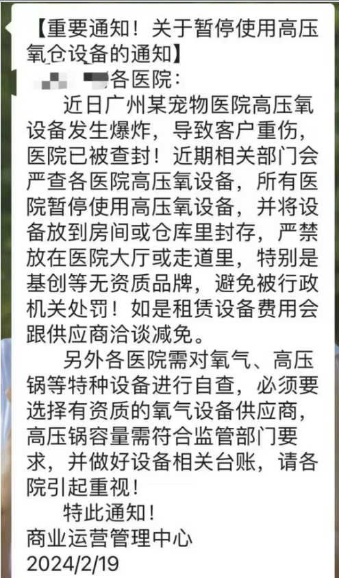
事发后,据网传图片显示,另一家宠物医院的商业运营管理中心在内部微信群中发布“暂停使用高压氧舱设备”的通知。通知中写道“严禁(将高压氧舱)放在医院大厅或走道里。”

来源:网传图片
公开信息显示,高压氧舱是一种提供高浓度氧气的治疗舱,工作压力为200~300kPa,是标准大气压的2~3倍。该治疗舱主要通过为宠物提供高浓度氧气,进而增加宠物血液中的氧气含量,达到改善组织缺氧、加速伤口愈合等效果。
“高压氧舱比较贵,普通的宠物医院和诊所一般没条件买。由于设备贵,高压氧舱的治疗费用也不便宜,宠物单住(高压氧舱)一天就需要大几百元。”位于江苏无锡西西宠物医院的吴医生表示。
在“百度爱采购”上,野马财经发现,宠物高压氧舱设备的价格从3万元-9万元不等。同时,在北京市昌平区内,大部分宠物医院和诊所并未配置高压氧舱。

来源:百度 截图
而爱诺百思江南西分院可以配置高压氧舱,也可以看出该家宠物医院走高端路线。

来源:微博 截图
此外,新瑞鹏旗下的品牌还不止有爱诺百思。《招股书》显示,截至2021年末,新瑞鹏已拥有23个宠物医院品牌和1887家宠物医院。品牌包括美联众合动物医院、宠颐生宠物医院、安安宠医、芭比堂动物医院、凯特喵猫专科医院和爱诺动物医院等。截至2022年9月30日,新瑞鹏在中国的宠物医院数量进一步增加到1942家,已在全国31个省份、114个城市开展业务。
据新媒体“宠物光年”报道,新瑞鹏宠物医院的数量大约是在中国排名第二至第十的竞争对手宠物医院总数的3倍。
有业内人士表示,新瑞鹏旗下宠物医院众多,拥有高压氧舱的医院不在少数,如果这些宠物医院采购的设备都是统一厂家,且这次事故确实是设备存在问题的话,那后果将不堪设想。
拉长时间线来看,近两年新瑞鹏旗下的医院,也曾多次被曝出其他问题。
据“中国网财经”报道,2019年-2023年,新瑞鹏旗下的美联众合动物医院、芭比堂动物医院等相关的多家分院因涉及将人用药品用于动物、使用假兽药、无辐射安全许可证使用射线装置、在动物诊疗场所从事动物寄养活动、建设项目环境影响报告表未依法报批擅自开工建设等违规事项,至少收到17项行政处罚。
此外,公司还曾陷入“虐猫丑闻”。2023年2月8日,重庆瑞鹏宠物医院(龙山分院)医生被网友爆出虐猫视频,在视频中,可以看到宠物医生做出抽打与脚踹猫咪的行为。3月20日,新瑞鹏方面确认了虐猫事实,开除虐猫医生,并对涉事门店进行停业整改。

来源:网传 图片
在“小红书”上,有网友评论“无法理解这类事件发生会在宠物医院。”“对动物没有耐心,就不要做这份工作”等。
野马财经在“黑猫投诉”平台上搜索“瑞鹏”关键词,也发现有不少用户投诉新瑞鹏“收费不合理”、“虚假宣传”、“使用人用药物给动物”等。

来源:黑猫投诉 截图
“关于(新瑞鹏)服务出现问题的情况,可能与快速扩张有关,因为快速扩张可能导致在服务质量控制、员工培训、设施管理等方面存在挑战。”中国企业资本联盟副理事长柏文喜表示。
资本加持
新瑞鹏加速扩张
“新瑞鹏的发展得到了多个资本的大力支持。资本的注入加速了新瑞鹏的扩张,使其能够通过收购和整合快速扩大市场份额。”柏文喜表示。
梳理新瑞鹏发展历程可知,资本为新瑞鹏带来的“好处”确实不少。
新瑞鹏官网显示,早在1998年,29岁的兽医彭永鹤在深圳创立新瑞鹏的前身——瑞鹏宠物医院(下称“瑞鹏”)。
直到2012年,瑞鹏才走出深圳市场,进入广州市场。

来源:罐头图库
2015年被彭永鹤称为“爆发年”。这一年,瑞鹏首次引进了机构投资方达晨。达晨对瑞鹏进行了A轮投资,随后几年继续追加投资,累计投资3个多亿。
达晨执行合伙人、总裁肖冰曾说“达晨坚持精品投资,碰到一个好的项目,一定要敢于下重注,可以两轮、三轮甚至四轮跟进。”可以看出,达晨对瑞鹏的认可。
有了雄厚的资本支持,2016年,瑞鹏在深圳、广州等城市发展了70家直营连锁宠物医院。也就是这一年,瑞鹏加速资本运作,并于同年8月挂牌新三板,简称“瑞鹏股份”(838885.NQ),医院数量增至200多家。
2018年,瑞鹏股份从新三板摘牌,与高瓴签订战略合作协议,高瓴向瑞鹏注资16亿元,同时将旗下宠物医院与瑞鹏进行全面整合。
同年8月,瑞鹏与高瓴系宠物医院体系重组为新瑞鹏集团(下称“新瑞鹏”),连锁规模超1000店,一跃成为中国最大的宠物连锁医院。这也是瑞鹏的第二个关键转折点。
此后,新瑞鹏正式开启了“买买买”的并购模式。2019年12月,新瑞鹏全资收购中国宠物医院集团Skyfield Group,还有爱诺和安安等宠物医院品牌。
公司业务逐渐覆盖了宠物生态产业链的主要环节,主要包括宠物医疗保健服务、宠物美容造型、宠物商品零售、互联网医疗、远程诊疗、智慧宠物医疗、智能智造、直播电商、供应链、本地生活零售、兽医及美容师继续教育、宠物文化传播等。

来源:罐头图库
资本的青睐还未停止,2020年9月,新瑞鹏完成数亿美元的融资,由腾讯领投,勃林格殷格翰与碧桂园创投战略投资,雪湖资本、OrbiMed、Aspex Management、清池资本(Lake Bleu Capital)等多家海内外机构跟投,融资完成后,新瑞鹏的估值约300亿元。
2022年年底,新瑞鹏还获得了全球知名宠物食品赛道巨头雀巢集团的战略投资。
《招股书》显示,截至2022年三季度,新瑞鹏在中国的宠物医院数量为1942家。从2016年的70家门店到2022年的1942家,6年间,新瑞鹏门店数量扩张了27倍多。
“资本的注入为新瑞鹏的扩张提供了资金,使得新瑞鹏可以通过吸纳其他品牌门店、开设新店等方式迅速扩大规模。同时,资本也会对新瑞鹏有更高的期望和要求,会在新瑞鹏的市场份额、盈利能力及资源整合方面带来一些帮助。” 艾媒咨询 CEO 兼首席分析师张毅表示。
柏文喜提示到,新瑞鹏的快速扩张可能对其服务和质量控制带来了挑战。同时,也会给新瑞鹏带来财务和运营上的挑战。
张毅也表示,快速扩张后,公司后续所需的规范管理要形成合力。在整合的过程中,可能会对门店的标准管理、质量品控、整个服务的标准以及考核等有较大的挑战性,尤其是管理体系、人才方面能否跟得上(扩张规模)。
他进一步表示,公司扩张过快,会在应对突发事件和危机时,表现出处理能力缓慢的情况。比如某个门店出现问题的时候,由于公司的危机管理机制不够完善,无法做出有效的、及时的应对,有可能会加剧负面影响。
宠物医疗服务贡献过半营收
接下来如何维护用户信任?
创业的第25年,53岁的彭永鹤终于带着新瑞鹏开始冲刺IPO,向美国证券交易委员会递交《招股书》。假如2023年顺利登陆纳斯达克,新瑞鹏将成为“中国宠物医院第一股”。
但仅仅递交《招股书》两个月后,据新媒体“IPO早知道”报道,新瑞鹏就已经暂缓了纳斯达克上市进程。至今,新瑞鹏上市仍未有新进展。
如今,“高压氧舱故障杀人事件”发生,震惊爱宠人群,会对未来产生多大的影响?目前还不得而知。但可以确定的是,这件事将为其冲刺资本市场平添了一丝不确定性。
“高压氧舱出故障导致顾客进ICU的事故,对公司品牌声誉产生了非常大的负面影响。这次事故最关键的点在于,事情最先发酵于一些社交媒体、以及算法推荐的引流,这会让品牌声誉受损害的程度成倍数级的增加,引发公众对于新瑞鹏服务保障能力的担忧。”张毅表示。
在微博、小红书上关于“高压氧舱故障致顾客进ICU”的帖子下,甚至有网友表示,要抵制新瑞鹏。

来源:小红书 截图
业内人士表示,消费者的口碑或将对新瑞鹏的收入造成影响。
《招股书》显示,2020年、2021年及2022年前三季度,新瑞鹏收益分别约为30.08亿元、47.84亿元及43.15亿元;净亏损分别约为10亿元、13.11亿元及11.09亿元。经计算,报告期内累计亏损34.2亿元。
根据《招股书》数据可知,宠物医疗服务一直是新瑞鹏的核心收入来源。在2020年-2022年前三个季度中,宠物医疗服务占总营收比分别为68.3%、62.2%及52.9%。同期,新瑞鹏分别为约170万名、250万名及220万名活跃客户提供宠物治疗服务,分别完成约430万例、580万例及470万例医疗病例。
新瑞鹏表示,截至2021年,按医院数量和宠物医疗服务收入计算,新瑞鹏是中国最大的一站式宠物护理平台,在一线城市的宠物护理市场份额约为30%。

来源:罐头图库
张毅表示,对于新瑞鹏而言,如何用资本的方式撑起一个庞大的体系、如何在服务能力方面形成更好的积累沉淀,还很重要的。
他表示,在新瑞鹏计划上市的关键时刻,消费者的口碑是投资者比较关心的地方。(这次事故)对企业IPO的进程和估值都会有一定的影响。对于新瑞鹏来说,如何最大程度的减少负面影响、维护品牌形象、建立更深的用户信任,是接下来要重点开展的内容。
“新瑞鹏要做的就是扎扎实实地改造兽医这个传统领域,借鉴先进经验和一切资源力量把这个传统行业发展得更好,对生命有交代”彭永鹤曾公开表示。












