鼎益丰再遭深圳监管点名:转型数字资产有猫腻或成空头支票
3月28日,深圳市防范和处置非法集资工作专班办公室通过深圳市地方金融管理局官网发布了一则《关于“DDO数字期权”业务的风险提示》(以下简称:《风险提示》)。文中指出,以鼎益丰国际名义开展的有关DDO数字期权业务活动,本质上为虚拟货币的发行、交易行为,业务涉嫌非法集资等非法金融活动。该办已组织有关部门开展工作,坚决处置非法集资违法犯罪活动,严肃追究有关人员法律责任。

近日,据投资人透露,鼎益丰成立鼎道国际集团筹备DDO(DingDao Option)数字生态建设,在一个名为“BHE”的数字期权交易平台交易DDO,资产转移工作正在进行。按照公司之前说法,将按资产估值在国际数字资产交易所发行等值的“数字期权”进行全球交易。此举惹来众多投资人的不满,未经同意就擅自将大家的真金白银转为“空气币”。另据业内人士解析,鼎益丰宣称的国际数字资产交易所未获得监管许可,依法不得从事期权相关交易。
转型数字资产有猫腻
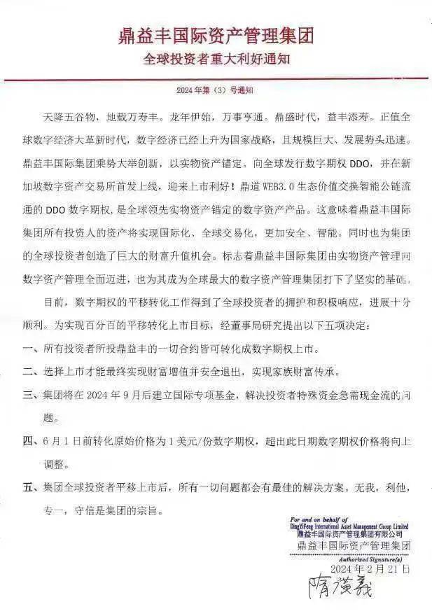
2024年1月10日,一份名为《鼎益丰国际资产管理集团全体投资者重大利好通知(2024 年第1号)》掀起了这场转型风波。
上述《通知》对投资者提出三点要求:
一、所有投资者自2024年1月10日起到2024年9月10日止一律不能退出,封闭八个月,因为上市统计股权需要固定,不可股数变动。封闭期满有不愿上市者到期一律退出。
二、2024年2月1日起所有分红一律按0.5%月进行,按季度分红,一年分红四次。少分红部分按照上市换算补偿数字期权。
三、对于所有上市投资者,一律签署保底资产管理合同书,满10年者资产保底增值20倍。落款“鼎益丰国际资产管理集团”字样并配有“隋广义”签名。

研读之后不难发现,鼎益丰单方面修改投资合同,8个月内不允许退款;此前承诺的30%~180%的高息分红突变低息。结合鼎益丰在数月前就出现了兑付危机,多投资人控诉分红延期、到期不兑付的情况,最后一条的10年保底增值可谓新画的“大饼”。
天眼查信息显示,并无“鼎益丰国际资产管理集团”这家企业,通知也未盖公章。此外,通过对比,“隋广义”字迹与之前亲笔签名不甚相同,这份通知的真实性有待确认。
今年1月17日,鼎益丰投资人群内又传出“重大利好”2号通知,其中提到,上述数字期权预计三个月内实现首批上市。后续又发出了3号通知,对数字期权的进展情况进行补充说明。


《风险提示》指出,数字期权DDO即所谓的鼎道公链的原生通证(代币)。对于相关境外虚拟货币交易所的境内工作人员,以及明知或应知其从事虚拟货币相关业务,仍为其提供营销宣传、支付结算、技术支持等服务的法人、非法人组织和自然人,依法追究有关责任。参与虚拟货币投资交易活动存在法律风险,任何法人、非法人组织和自然人投资虚拟货币及相关衍生品,违背公序良俗的,相关民事法律行为无效,由此引发的损失由其自行承担;涉嫌破坏金融秩序、危害金融安全的,由相关部门依法查处。上述以鼎益丰国际名义面向我国境内居民开展的相关活动,涉嫌非法集资等非法金融活动。
“数字期权”或成“空头支票”
2024年2月下旬,鼎益丰业务员在聊天群里广泛转发BHE交易所成功上线的消息,并发布了合同转移条件和下载流程,承诺10年20倍的保底。合同转移至线上后,每月收益0.5%(比如申请的时候是买了8000份,那么每个月给40份DDO);购买后锁仓3年,并显示解锁倒计时,三年后每天释放1%,100天释放完毕。如果投资者想要提前解锁,就需要再充值真金白银,才能解锁同等金额。交易要后台审核,人为设置了很多限定条件,简单来说就是DDO目前只能买不能卖。

投资者数字账户上的“纸面富贵”
就在2号“重大利好”通知发出的当天,港股上市公司鼎益丰控股(00612.HK)发布澄清公告,称两则利好通知与公司无关。投资人持有的是鼎益丰控股的关联公司鼎益丰国际控股有限公司(开曼)发行的原始股权,鼎益丰国际资产管理集团并非鼎益丰控股公司的附属公司或联署公司,无法实现将鼎益丰开曼公司发行的股权转换为数字期权,鼎益丰后续极可能以此为由不负责兑付投资者转换的“数字期权”。

盈科(深圳)律师事务所高级合伙人郭志浩认为:“从鼎益丰目前的财物状况看,其发布的DDO并没有任何权利价值映射基础,也就是说DDO本质上只是一个用于展期的空气币。而且DDO也并未上架任何主流的虚拟货币交易平台。这只是一个内部循环的‘数字游戏’。”郭志浩建议投资者尽快报警,配合警方和相关部门进行调查。
2月26日,香港证监会指出,已在原讼法庭对鼎益丰控股集团国际有限公司(鼎益丰)前主席兼非执行董事隋广义及另外20名人士展开法律程序,指他们涉嫌在2018年3月1日至2018年9月14日期间内操纵鼎益丰的股份。
3月27日,香港证监会又公告称,市场失当行为审裁处对鼎益丰控股集团国际有限公司(鼎益丰)前主席兼非执行董事隋广义(男)及另外20名人士展开研讯程序。

借新型概念混淆视听
和以往元宇宙、石墨烯、能量肽宣传手法相似,鼎益丰高层在解析这次转型时对数字资产交易本身并未做过多的介绍,言语中模糊数字期权、数字货币、虚拟货币、数字交易等概念,更多口舌花在硬捧隋广义的投资手法、夸大鼎益丰的产业布局、描述可观未来收益等内容上。
一位不愿具名的投资者向记者解读:“他们把我们手上的合同金额转换为他们的数字货币,在他们开的交易所买卖;另外把长白山的项目股权等价为原始币,又承诺封闭期分红,出新产品,吸引新资金。”该投资人表示,“这是挂数字资产的羊头,卖新合同的狗肉。”
根据2021年9月中国人民银行等十部委联合发布的《关于进一步防范和处置虚拟货币交易炒作风险的通知》,明确虚拟货币相关业务活动属于非法金融活动,境外虚拟货币交易所向我国境内居民提供服务同样属于非法金融活动。

资料显示,目前我国数据交易所主要在各省级、市级地域上分布,如贵阳大数据交易所、上海数据交易所、华东江苏大数据交易中心、北京国际大数据交易中心等等。此外,期权交易应当在期货交易所等法定场所进行,期权上市应受到证监会监管。鼎益丰宣称的国际数字资产交易所并非是在我国合法注册的数据交易所,依法不得从事期权交易。
由此可见,鼎益丰此举是在利用大众对“数字期权”的认识局限,蹭目前大力发展数字经济的热潮,虚构所谓的国际数字资产交易所名称,混淆“数据交易”“数字资产”与“数字期权”概念,继续吸引投资人下注。
深圳市防范和处置非法集资工作专班办公室此前已经两次发文,提示投资者警惕有关鼎益丰公司非法金融活动相关风险。记者近日获悉,深圳市、区相关部门此前已经对“鼎益丰系”公司开展现场检查,并多次约谈实控人及核心高管,要求其停止违法违规行为,及时回应投资人关于兑付的要求,制定兑付方案,处置资产、加快兑付。












