“SU国际”关网失联 "抢购寄售"传销资金盘陷阱重重千万别碰
“不用囤货压货,平台自动匹配客户,24小时回款赚钱又赚货,每天5分钟,赚多少你说了算……”

今年三月,孙先生经朋友介绍参与了一个名为“SU国际”的平台,项目负责人眭某表示该平台是与厦门唐某某美容有限公司达成合作后,借助数字经济新型消费商模式成立的线上商城。

平台旗下拥有“某泉嗨购”、“某美嗨购”、“某久嗨购”、“某嘉嗨购”、“某来甄选”等五家系列店铺。

用户只需在平台进货,平台便自动匹配用户以2%的差价销货,无需囤货,更不需要拉人,轻轻松松就可赚取利润。
平台还表示,该模式赋能多个企业工厂,消费者不但可以参与产品的进货卖货获得自动卖货的利润,如若成为团队长,还能够通过搭建平台赚产品分佣。

可是,一段时间之后,孙先生发现“SU国际”并没有实体公司,提现也变得越来越困难,最后干脆连平台也无法登陆了,项目负责人眭某也联系不上了。

不是说动动手指就能赚钱么?这是“卷款跑路”了?这个“SU国际”到底是“何方神圣”?
根据孙先生提供的资料显示,该项目宣称自己是一家纯卖货的平台,用户下载注册成为“SU国际”的会员后,可以在抢购区购买商品,购买完成后,系统便会自动匹配客户卖货,每笔订单2%的利润,第二天同场次参与交易,卖货款自动卖出回到账户,以此来赚取差价。一个店铺的所有人既是消费者,也是合伙人,利润归每一个参与者所有。



说来说去,这所谓的“新型消费商”模式,其实就是“寄售”。而这个“坑”就在这里。
根据介绍,用户购买商品后选择“寄售”,“寄售”时需要支付利润28%的积分。而积分则需要在平台仓储区购买商品,以此来获赠与商品金额相等的积分。


举例来说,当你购买了1000元的商品选择寄售,系统自动溢价2%,以1020元的价格同场次出售,寄售成功后,你将收到买者的1020元,但你需要提前通过在仓储区购买商品兑换积分,并支付20*28%=5.6的积分,相当于24小时净赚14.4元。换算一下,这是一笔日利率1.44%,月利率43.2%的买卖。
然而,国家有关部门警示,金融产品收益率超6%就很可能有问题,超过8%会很危险,10%极有可能损失本金。而“SU国际”高达43.2%的月利率,不得不让人心生怀疑。
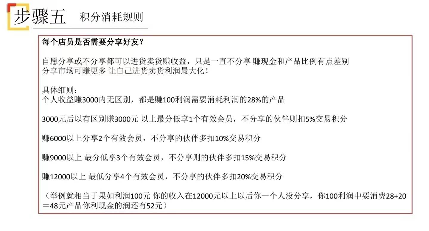
不仅如此,“SU国际”虽然号称“不需要拉人”,但是根据“积分消耗规则”,累计获利3000元以上,则需要再额外扣除5%的交易积分,累计获利越高,需要消耗的积分也就越多,最后拿到手的利润也就越少。

可是,如果你分享会员,每笔订单28%的积分消耗则会保持不变。这也就迫使那些想要高额利润的人不得不去“拉人头”。

但是,有的人或许会说,我不拉人,我也不要高利润,行不行?当然不行。
“SU国际”是通过商品溢价赚取利润的,想要赚钱,第一步就是先能“进到货”。平台将抢购区划为了体验区、低价区、中价区和高价区四个,每个区域的商品价格不同,低至998元,高至3万元以上,用户可以自行选择。

但是平台对用户单场订单数量有一定要求,且普通用户不能选购3万元以上的高价区。这也就意味着,单笔订单金额越高,利润也就越大。如若选中的商品被其他人提前抢购,就只能选择其他商品,直至抢购一空。为了能够提前选到利润高的商品,越早进场优势越大。


因此,平台规定每天上午9点30分和下午3点30分各有两场交易,vip会员可比普通会员提前一小时入场。其中新会员前三天也可以提前入场,且订单数不限。

那么如何才能成为vip会员呢?很简单,“拉人”就可以!!!

为了“拉人”,平台制定了晋升管理制度,包括合伙人、联创、初创三级,会员“拉人”达到一定数量并完成相应业绩后,即可升级,享受旗下团队8%-40%的业绩收益。


由此可见,“SU国际”设立入门费、建立多层级团队并以团队计酬的方式已涉嫌传销。
为何“SU国际”会如此执着于“拉人”呢?
其实很简单,每一次的交易都是虚拟交易,都需要新人不断涌入买走商品才能产生利润,这就使得泡沫越来越大,当然,平台为了延长项目寿命,也会想一些办法。
当商品被N次溢价后就无法变现了,平台会把本金打回系统库存变成一组数字,会员需要重新出资购物,如若不继续交易,就会被锁号,这时,平台会核算一个低于市场价格5倍的金额强行让会员提货,试图以此来消除泡沫。

但是,这不过是平台为了最后进场的“韭菜”,利用一些低成本商品以达“收割”的目的。因为在此期间,领导人还会通过技术手段在系统中制造一些虚拟订单以会员的名义释放到交易区卖掉获利,这也使得泡沫不断增大,一旦没有大量新人入场,就会出现大量流失单,最后必然崩盘。
孙先生称,负责人眭某经常借着公开课、培训课的由头为会员“洗脑”。


当平台关闭后,孙先生想办法联系了到了厦门唐某某美容有限公司,公司表示并没有与“SU国际”达成合作。
截至目前,“SU国际”只剩下两家店铺还在经营,但是孙先生称眭某频繁更换网址,可能还会有其他新的店铺继续出现。
眼看自己大笔的投资最后只成为平台上一组无法提现的数字,孙先生与众多“受害者”联合向警方报案,并找到李旭反传防骗团队,希望不要再有更多不知情人上当。












