辽宁鞍山政府败诉后欠民企千万:市长亲自指示“先不要返款”
“先不要进行返款,等进行再审并穷尽法律程序后,依据最终结果决定是否返款。”
2018年12月,辽宁鞍山自然资源局(原鞍山市国土局)在一起行政诉讼案中败诉,被鞍山中院判决应向鞍山市兴和钢管实业有限公司(下称“兴和公司”)支付961万余元。时任鞍山市委副书记、市长赵爱军却向鞍山中院作出“先不返款”的部署。

鞍山市政府。刘虎 摄
随后,鞍山中院将鞍山自然资源局于2018年12月29日汇来的773万余元(并不足额)执行款牢牢控制在自己的账户内四年半。
法院亲自对抗自己做出的生效判决,造成了令人惋惜的恶果:一家曾经年产值近亿元的优质民企,长期未收到赔偿款而债台高筑,而今已被拖至濒临破产。
01
政府卖毛地无法进场,被判赔偿民企近千万
十五年前,兴和公司积极配合政府的动迁工作,却掉进了一个“大坑”。
成立于2001年的兴和公司是一家从事黑色金属冶炼和压延加工业为主的企业,原址位于鞍山市高新区东区。该企业负责人介绍,公司鼎盛时,年产值近亿元;一次向政府的购地行为,却令企业由盛转衰。
案件资料显示,2009年,因城市规划需要,高新区管委会将兴和公司动迁至高新西区;2009年11月,兴和公司通过土地挂牌,以338万元竞得高新西区面积为8776平方米的一个地块,并与鞍山市国土局签订了《挂牌出让成交确认书》。
原工厂拆了,兴和公司花钱从政府手里买了新的地,重新建厂的设施设备也买好了。然而,就在他们准备迁入后,却发现新买的地块上,还有工厂尚未拆迁。
也就是说,鞍山市国土局将一块未达到“净地交付”标准的土地,卖给了兴和公司;兴和公司根本没有办法重新建厂。

兴和公司曾经拍下地块的现状。刘虎 摄
“这就是典型的‘一女二嫁’。”兴和公司相关负责人向笔者介绍,此后数年,当地政府多次协调,但问题始终无法得到解决,“我们要求政府尽快归还购地款,以便我们尽快购买新的土地,也无果。”
无奈之下,兴和公司于2014年年底向鞍山中院提起行政诉讼,要求解除《出让合同》,并由鞍山市国土局进行相关赔偿。
2015年12月16日,鞍山中院作出一审判决,确认鞍山市国土局“未按约定交付国有土地使用权”的行为违法,双方签订的《出让合同》被解除,判决国土局在判决生效后十日内向兴和公司返还土地出让款338万元,并支付截至2015年1月22日的违约金623万余元。鞍山市国土局逾期未付,按中国人民银行同期贷款利率的双倍,向兴和公司支付利息,直至款项付清之日止。

鞍山中院作出的鞍山市国土局败诉判决文书。受访者供图
上述判决作出后,双方均未提起上诉,判决随后生效,但鞍山市国土局未在法定期限内支付款项。2016年3月26日,兴和公司向鞍山中院申请强制执行;当日,法院立案执行。
02
“先不要返款”,时任市长亲自指示法院
“权大于法在这个案件中体现得淋漓尽致,司法的独立性荡然无存。”兴和公司负责人无奈地说。
鞍山中院立案执行后,于2016年6月冻结了鞍山市国土局的银行账户存款978万元。结果,此前未曾上诉的国土局却向鞍山中院提起了申诉。

鞍山市自然资源局(原国土局)。刘虎 摄
该申诉迅速得到了鞍山中院的支持。2016年11月,“经本院院长提交审委会讨论认为”,该案符合法律规定的再审条件,决定再审,再审期间“中止”原判决的执行。
“普通老百姓打官司申诉多难啊!但政府部门随随便便一申诉,他们就启动再审了。”对此,兴和公司负责人认为,鞍山市相关政府职能部门是通过这些方式,故意拖延执行。
2017年8月24日,鞍山中院经过再审,维持了原来的行政判决;鞍山市国土局又提起上诉,辽宁高院于2018年11月5日驳回其上诉,维持原判。
至此,鞍山市国土局一败再败,每一份判决书都判其给钱。“但时间直接拖了两年多,司法程序一直在空转,浪费司法资源,受苦的还是我们民营企业。”兴和公司负责人表示,由于长期未收到政府的赔偿款,公司陷入了巨大的债务困境。

辽宁高院2018年11月判决驳回鞍山市国土局上诉。受访者供图
辽宁高院作出终审判决后,2018年12月29日,鞍山市自然资源局将部分执行款773万余元汇至鞍山中院。但这笔钱在法院账户内滞留四年半,没有打给兴和公司。
“我们的官司赢了,但一直没有收到恢复执行的通知,执行款何时能下来更是遥遥无期。”兴和公司负责人称。
笔者获取的一份案件资料,披露了鞍山市政府官员直接干预司法的情形。该资料显示,鞍山市自然资源局将773万余元执行款汇给鞍山中院后,该院相关负责人立即向鞍山市委、市政府进行请示“是否返款”。
“根据时任鞍山市市长赵爱军的部署,先不要进行返款,待自然资源局进行再审并穷尽法律程序后,依据最终结果决定是否返款。”上述资料显示,当判决已经生效后,市长作出“先不返款”的指示。
此后,鞍山市自然资源局又向最高法提出了再审申请,被驳回;向辽宁省检察院申请了监督,2021年8月,辽宁省检察院作出不予支持的决定。
一位鞍山法律界人士向笔者表示,这严重浪费了司法资源。
03
多年不执行,法院对抗自己的生效判决
根据相关法律规定,发生法律效力的判决、裁定,当事人必须履行;一方拒绝履行的,对方当事人可以向法院申请执行,受申请的法院应当执行。
而在该案中,却出现了生效判决作出后法院扣留执行款多年不予以发放的违法情形。原因何在?

早在2016年3月,该案就已进入执行程序。受访者供图
兴和公司相关负责人向笔者提供了一份录音材料,其介绍,此系其与时任鞍山中院执行局局长曹允志的对话录音,录音时间为辽宁高院判决驳回鞍山市自然资源局上诉后的2018年12月。
该份录音显示,曹允志认为,兴和公司与鞍山市自然资源局签订的《出让合同》“损害了国家利益”,因此,执行局拒绝执行。
曹允志在录音材料中称,“你这个判决还能生效、还能站住脚吗?”
根据法律规定,辽宁高院于2018年11月5日作出的终审判决,自下达判决结果之后即时生效。对此,兴和公司相关负责人认为,曹允志局长对辽宁高院判决的法律有效性提出质疑,“可能是他不太懂法的一种表现。”
曹允志还称,“判决不具有正当性,我们可以不执行……我们执行过程中发现这个案子可能存在重大错误,暂缓执行……”
兴和公司相关负责人提出,可由鞍山中院作出书面的“暂缓执行”的裁定。
曹允志则在录音中称,“我可以给你裁定,也可以口头告诉你,这是法律允许的。”最终,兴和公司并未收到任何不予执行或暂缓执行的裁定书。
曹云志在录音中还说:“970万元执行款就是要回来我也不给你……”兴和公司负责人没想到,执行款要来了真的不给兴和公司,直接在法院账户上躺了四年半。
根据相关法律规定,如果法院认为存在应当中止或终结执行的相关情形,应当裁定中止或者终结执行。兴和公司相关负责人认为,曹允志局长认为他可以口头通知而不作出书面裁定,“可能是他不太懂法的另一种表现。”

鞍山市中级法院。刘虎 摄
04
经三次计算,执行款从1752万降至556万
在一份案件资料中,鞍山法院系统将“长期截留773万元执行款”的锅,甩给了鞍山市自然资源局。
鞍山法院系统称,鞍山市自然资源局一直没有将再审及申诉的结果告知鞍山中院;直到2021年12月,鞍山中院在接待申请执行人兴和公司时,才从申请执行人处获悉该案件的最终结果。
鞍山法院系统还称,随后,鞍山中院再次向鞍山自然资源局发出《执行通知书》,催促其履行剩余执行款及利息,并于2022年4月按照执行程序对773万余元进行了返款。
“这个锅是甩不掉的。”兴和公司负责人认为,对于该案的执行,应以鞍山中院作出生效的判决书为标志点,“为何要等待申诉的结果?这是不合法的。”
有媒体记者在辽宁省营商环境建设局核实兴和公司案件申诉材料时获得的一份鞍山中院的核查报告中了解到,当地政法委也注意到了这起蹊跷的执行案,疑惑鞍山中院为何长期不发放执行款。政法委提出疑问:“向最高法申请再审后,最高法是否作出了中止执行的裁定?若无相关文书,法院未发放执行款,是否违规?”
根据鞍山中院的汇报材料,最高法从未作出过任何“中止执行”的文书。
“我们得知,鞍山中院执行局赵明主任在向鞍山市委政法委汇报材料时称,已于2021年12月29日将此案件执行完毕。鞍山中院执行局实际却是在2022年4月分别将截留四年半的执行款773万余元扣除执行费后分别返款给鞍山高新管委会197万元,鞍山铁东法院执行局567万余元。”兴和公司负责人称。
2023年2月,鞍山中院又将这起长期未决的执行案件,指定由鞍山市铁东区法院执行。
同年8月,铁东法院作出《执行通知书》,确认鞍山市自然资源局还需支付兴和公司剩余本金、利息、违约金等共计1752万余元。

2023年8月,铁东法院确认了鞍山市自然资源局还需支付的金额。受访者供图
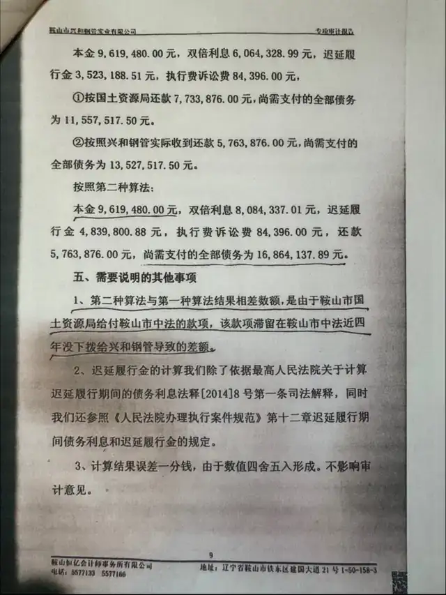
这笔1752万余元的欠款,经过鞍山法院系统一系列的计算运作后,却又变成了556万元。
案件资料显示,鞍山市自然资源局提出异议后,铁东法院委托会计师事务所审计,2023年11月23日同时作出两份《审计报告》,将执行金额降至1686万余元、1509万余元;在2023年12月,铁东法院又将执行款金额降至556万余元。

委托会计师事务所审计后,执行金额降至1686万元。

会计师事务所审计后,再次将执行金额降至1509万元。

鞍山中院审委会研究后,执行金额再降至556万元。受访者供图
关于这笔金额的依据,被解释为“经鞍山恒亿会计师事务所的审计以及鞍山中院审判委员会讨论研究”确定的执行金额。
“第一次算是1752万,第二次1686万,第三次1509万,第四次变成了556万元。这笔帐,法院究竟怎么计算的?”兴和公司负责人认为,无论怎么计算兴和公司都不认可。兴和公司从一个年产值近亿元的企业,到被迫卷入这场旷日持久的官司,自始至终是受害方,如今连应得的赔偿款都成了一笔“糊涂账”。
笔者获悉,目前,兴和公司亦提出了执行异议,“我们就想搞清楚,政府究竟还欠我们多少钱?这些钱,到底还需要多少年才能拿到?”(作者 刘虎)












