杭州薇琳医疗美容乱象频发:劣迹斑斑 背后是“莆田系”
不久前,一则关于某医美机构的消费者投诉引起了我们的注意。
根据黑猫投诉信息显示,今年6月,有消费者投诉杭州薇琳医疗美容医院存在“私改手术项目,乱用药品致使手术失败”的情况。

根据描述,这名消费者在杭州薇琳医疗美容医院交了57000元手术费之后,发现该机构存在包括私改手术项目导致“手术后耳朵大小不一致,耳朵痛和神经痛”、违规注射、未告知手术风险等多项违规。
值得注意的是,“在杭州薇琳医院前后共交纳11万余手术费,都没有开发票及收据,存在偷税漏税的情况。杭州薇琳医院事后不负责的态度真让我心寒,手术失败让我无法面对人”。
违法违规的的医美机构很多,但能让消费者花那么多钱的同时,还“集齐”那么多违规行为的可谓相当少见。
杭州薇琳医疗美容医院到底是何方神圣?深挖之下能够发现,这家医美机构的种种乱象还不止于此。
频上医美违法典型,杭州薇琳“声名显赫”
近年来,全国医疗美容行业蓬勃发展,在民营经济十分发达的杭州更是如此。与此同时,医疗美容需求高涨也催生了一系列行业乱象,侵害了消费者正当权益。
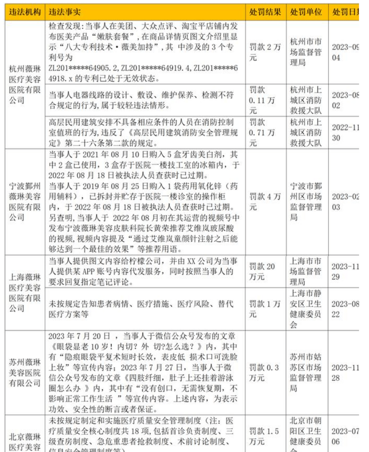
而为了促进行业规范健康发展,杭州市场监管局等相关监管部门重拳出击,持续加强监管执法,依法严厉打击医疗美容行业违法违规活动,查处医美市场违法案件。在此过程中,杭州薇琳医疗美容医院多次成为违法典型。在给医美市场敲响警钟的同时,凸显出部分医美机构在违法违规牟利上的顽固性。
根据今年年初杭州市市场监管局、市卫生健康委、市公安局等8个部门公布的10个典型案例显示,“杭州薇琳医疗美容医院有限公司发布违法广告案”位列其中。
2022年8月至11月,上城区市场监管局依法对杭州薇琳医疗美容医院有限公司进行检查,发现当事人在互联网平台、网站等发布“玻尿酸”相关医疗广告,宣传的适用部位与审批的适用范围不符;发布“进口瘦脸 蜕变迷人小V脸”、“国产瘦脸+下颌整形瘦咬肌”、“SML灵动璀璨眼修复”等医疗项目宣传功效、安全性和治愈效果。2022年12月14日,上城区市场监管局根据《中华人民共和国广告法》对当事人作出罚款46912元的行政处罚。
无独有偶,这并非杭州薇琳第一次被列入违法典型。2021年8月,杭州市市场监管局公布的2021年度第一批虚假违法广告典型案例中,杭州薇琳医疗美容医院有限公司药品广告违法案同样赫然在列。

据悉,当事人网店的“薇琳医美进口瘦脸针”商品页面宣传中含有“注射用A型肉毒杆菌生物制剂”内容,并使用注射用A型肉毒毒素包装样品图片。当事人的行为违反了《中华人民共和国广告法》第十五条第一款之规定,构成发布医疗用毒性药品广告的违法行为。鉴于当事人已自行停止发布上述广告并发布更正声明,依据《中华人民共和国广告法》第五十七条第(二)项的规定,2021年5月,杭州市上城区市场监管局作出行政处罚决定,对当事人处罚款34834.6元。
能够看到,杭州薇琳医疗美容医院所存在的问题,不止于个别的消费者投诉那么简单。在“践行”医美行业乱象层面,杭州薇琳早已算得上是“名声显赫”。
劣迹斑斑,背后是“莆田系”
企查查数据显示,薇琳医美在上海、北京、杭州、宁波、苏州5座城市均设有医院,且由上海薇琳医美企业发展有限公司(简称“薇琳医美集团”)控股,薇琳医美集团的法定代表人、实际控制人为詹宗阳。
而提到詹宗阳其人,根据此前媒体报道,他是“莆田系”医美机构Yestar艺星整形的股东。在“莆田系”主要有陈、詹、林、黄“四大家族”的传闻中,詹宗阳和他的薇琳医美同样让人浮想联翩。
此外,薇琳医美在过去更是曾以“因虚假宣传、产品过期等被处罚80余次”的“战绩”引发过广泛关注。

相关媒体统计发现,2023年,薇琳医美旗下5家机构共被行政处罚9次,累计罚款金额31.47万元。另一份2022年4月的统计数据显示,薇琳医美集团旗下5家机构合计被行政处罚79次,累计被罚金额超过370万元。如果加上2023年、2024的行政处罚,薇琳医美集团可以说是劣迹斑斑。
事实上,薇琳医美不仅仅被处罚多,涉及医美服务纠纷更多。
2022年,浙江电视台《1818黄金眼》栏目报道显示,一女子想穿露背装,花1万4在薇琳医美做两项目,却没想到遭遇了背烧伤。同样是2022年的报道,小陈母女花了10万元在杭州薇琳医美减脂,但钱花了之后,对效果却十分不满意。

在网上搜索杭州薇琳医疗美容医院,还能很容易搜到一篇关于该机构的“避坑指南”,按照该文作者的说法,“大家都知道医美行业坑多,本人也做医美较多,已经非常谨慎小心,但是还是被杭州薇琳医疗美容医院套路了,发一篇避坑指南,提醒大家一定注意再注意”。
医美行业乱象屡禁不止的当下,不可否认,受强监管政策影响,地下医美机构逐渐退出历史舞台,但大型连锁医美机构的虚假宣传、违法违规以及医美服务纠纷还是接连不断,薇琳医美就是代表。
希望在未来,薇琳医美能够痛定思痛,早日走出违法违规的漩涡。












