违规注射针剂后关门 南京秦淮芳华悦初医美是一家什么机构?
近日,新华网三连评直指医美行业乱象,其中提到小心“轻医美”成为风险重灾区。

图源:央视每周质量报告
在很多人看来,“轻”意味着不涉及太多设备和仪器,通常只需几个注射器、几块纱布即可。但是,所谓的“轻医美”却频频引发医疗事故,其中轻者皮下长期感染和流脓,更有甚者因此成为植物人或死亡。
光明网9月10日评论:“轻”字背后是爱美者难以承受之重!
深度美业接到消费者本人投稿,就在新一线城市,被称为六朝古都的南京,苏女士就不幸遇上了这样一家。

连续为消费者违规注射22支针剂
在2019年,苏女士(化名)注意到朋友做的双眼皮看着挺漂亮的,便询问对方在哪做的。在得知对方是在南京建邺区的悦初医疗美容机构后,她决定前去咨询。在咨询的过程中,机构的营销人员向她介绍了预付卡充值的优惠政策。
从2019年5月到2023年4月,苏女士陆续充值了15万余元。她参与了机构推出的“充值3万赠送3万”和“充值3万赠送2万”等活动,卡内赠送金额达110000元,预付卡内余额总计达到了262000元。


然而,这笔巨额消费并没有给苏女士带来预期中的青春和美貌,反而造成了不可逆的伤害。
在2020年至2021年的两年时间里,该机构为她违规注射了22针液体敷料,导致苏女士面部出现了馒化现象,并且造成了其他不可逆的伤害。自此,苏女士开始了她艰难的维权之路。

苏女士告诉深度美业,当初她在悦初医疗美容充值之后,咨询顾问郭某利用她的容貌焦虑,极力地向她推荐了一种叫做“缩脂针”的针剂产品。由于苏女士缺乏对针剂类型的了解,并告知她“缩脂针”已经获得了审批,并且称产品是进口的,苏女士这才同意了所谓的“缩脂针”治疗方案。然而,苏女士并不知情,这种“缩脂针”的注射并未获得任何合规审批。
也正因如此,悦初医美在得到了苏女士充分信任的前提下,两年间为其注射了22针所谓的“缩脂针”。苏女士本人也因为信任机构的缘故,即便是效果并不理想,甚至面部出现了其他诸多问题,也从未想过是“缩脂针”的缘故。
而该机构的张姓医生更是紧抓苏女士的心理,渲染容貌焦虑,称苏女士鼻基底凹陷,要打玻尿酸填充,并声称玻尿酸非常安全,可以自行溶解。然而,三年过去了,苏女士非但面部凹陷没有解决,面部还有不明物体疙疙瘩瘩。跟咨询顾问郭某询问,对方便以透明质酸、交联剂等敷衍苏女士。
一次偶然的机会,咨询了上海的三甲医院医生,这一次,苏女士明确地了解到,所谓“缩脂针”的注射在国内并未获批,而玻尿酸也并不清楚注射的具体成分,她才恍然大悟,自己可能注射了不明物体。
近日,苏女士先前往香港的一家医疗美容医院进行面诊,香港的医生指出她的面部存在未吸收的不明注射物形成的疙瘩(或结节),建议去跟此前打针的机构核实相关产品成分。

此后,当苏女士再次向郭某求证时,郭某却声称他们使用的是“缩脂针”,“溶脂针”未获批但是“缩脂针”获批了。至于玻尿酸为啥没有消融,面部还有疙瘩不平整,对方便以透明质酸、交联剂等敷衍苏女士。
对方这种说法很难再苏女士的信任,于是苏女士决定向当地卫生监督所卫健委寻求帮助,卫生监督所健委的工作人员告诉苏女士,悦初医疗美容提供的消费明细显示,苏女士长期以来注射的产品不仅不是缩脂针,而且还不是进口的,产品实际来源是常州。
至此,苏女士对自己面部注射的针剂成分才开始逐渐明朗起来。
爱尔菲琳“缩脂针”无注射审批
直到今年10月12日,悦初医美的股东杨某某才告诉苏女士,为她注射的所谓“缩脂针”品牌名为爱尔菲琳。

众所周知,我国药监局从未批准过任何溶脂针/缩脂针产品。但是近年来,以爱尔菲琳为代表的溶脂针通过网红达人、医美机构、网络水军宣称该产品是械字号,合法合规,还宣称安全无副作用,以致该产品在医美市场上空前火爆。
那么,爱尔菲琳所谓的“缩脂针”真的可以注射吗?如果消费者粗略的去了解,又将得到什么样的答案呢?
深度美业通过搜索引擎搜索关键字发现,排在第一位的搜索结果是一家自媒体的内容,该内容宣称:“爱尔菲琳溶脂针国内批准了,求美者可以合法打哦。”

图源:公众号@美丽攻略指南
更有甚者,还有三甲医院的医生做出背书,同时声称,该产品是“已经通过国家批准的减肥产品。”

图源:百度健康医美
深度美业调查发现,爱尔菲琳品牌生产的被广大消费者和轻医美作为“缩脂针”使用的产品,截至发稿前却仍不具备三类医疗器械资质,产品说明书也明确说明,该产品“通过在创面表面形成膜状保护层,起物理屏障作用,用于小创口、擦伤、切割伤等浅表创面及周围皮肤的护理。”

图源:小红书

图源:小红书
深度美业通过查询该产品的备案历史显示发现,该产品属于液体敷料,是医用敷料的一种,属于医疗器械产品,包括一类医疗器械和二类医疗器械。

图源:国家药监局
但是根据我国《医疗器械监督管理条例》和《医疗器械分类名录》相关规定:用于人体皮内、皮下、消化道黏膜下、肌肉、静脉等注射或抽取液体的注射针,必须是第三类的医疗器械。
由此可见,“爱尔菲琳”虽获审批,但“爱尔菲琳缩脂针注射”未被批准。而该产品不但仅用于涂抹,功能也与“缩脂”、“溶脂”、“减肥”等毫无关系。

图源:39健康网
人去楼空疑似跑路
总消费额达26万,却换来全脸22针非注射物,注射进去的还都是卡波姆、纯化水等外敷敷料,苏女士的脸还没烂掉,应该是不幸中的万幸。
同时,苏女士告诉深度美业,在该机构点痣也是一件很不愉快经历。因为第一次点痣没有成功,痣反而变大了,所以该机构在为苏女士做其它项目的时候,未经允许又再次为她点痣,更令人受不了的是,痣变得更加大了。

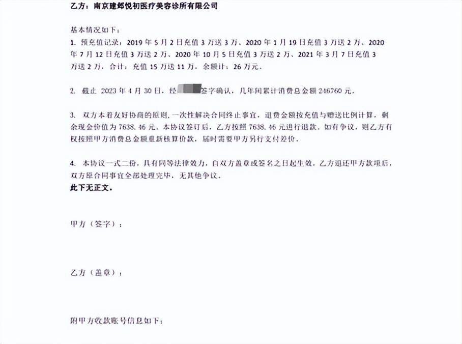
然而,当苏女士找到医院要求将卡内剩余金额退款时,却再次见识了悦初医疗的嘴脸。在苏女士提出退费后,对方声称,卡内余额按充赠比例扣除,仅余7000多元,看在为苏女士把脸做坏了的情况下,愿意退款给苏女士1万元,而仅仅是这1万元,还是诊所医院看在多年感情“多给的”。
只是这一万元想要退回也不是那么容易,对方要求苏女士签下一纸协议,协议要求:“乙方退还甲方款项后,双方原合同事宜全部处理完毕,无其他争议。”

这样的条件,换了谁也不能轻易同意。况且,即便是这样一份退款协议,其中账目的计算也是错误的。在悦初提供给苏女士的一份非常潦草的手写对账单中,明明上一页余额还是18860元,下一页余额就成了7300元,11560元的差额就这么不翼而飞。
苏女士告诉深度美业,医院账单上开出的2000元皮秒项目,实际上自己也没做,但是账单却已经算进去了。这样的的糊涂账,消费者如果不一笔一笔算清楚,机构能不能自己算清?


无奈,苏女士只好寻求南京新闻综合频道记者的帮助,记者陪同苏女士前往悦初医美时,该机构负责人杨某某明确表示,该机构拒绝采访,到底是谁给他的底气?

图源:南京新闻频道

图源:南京新闻综合频道
苏女士告诉深度美业,在自己前往该机构索要病历的过程中,该机构的负责人杨某某告诉她,自己会火速关门,不会接她的电话,让她根本找不到,在沟通过程中,双方还发生了激烈冲突,最终自己只能报警处理。

后来,苏女士去派出所查询报警记录的时候,看到该机构深夜半夜还在亮着灯搬东西,截至10月28日,该机构已经人去楼空。

狡兔三窟,改头换面的“秽土重生”记
悦初医疗(南京)有限公司成立于2016年,公司股东包括张某跃、张某霞和上述的杨某某。

通过杨某某的任职记录,可以看到,其经营了多个医美机构及美容院主体,其中三家已经是注销状态,看来对他们来说,注销机构已经是轻车熟路了。

图源:天眼查
苏女士也告诉深度美业,从该机构股东处得知,该机构有好几个店面,包括秦淮芳华医疗美容诊所有限公司,目前,秦淮芳华医疗美容诊所尚在存续经营当中。

对此,苏女士非常无奈,并表示不排除采取司法途径起诉该机构法人及股东。

病历里面猫腻多
通过该机构给苏女士提供的病历来看,悦初医疗美容提供的病历并不完整,22针爱尔菲琳均没有完整的注射记录。
在苏女士2020年3月的的注射通知单上,明确书写着“缩脂”。

从《注射后注意事项》以及《注射美容术前告知暨知情同意书》上看,该药品获服务也可以确认是“注射”的医疗行为。

同时,该缩脂针的《注射记录》页,除了医生签名外,药品及注射剂量,均是一片空白。很明显,该机构并未按照相关规定规范填写病历。而苏女士的病历中,大量的缩脂针注射都缺少《注射记录》页。

与此同时,苏女士在该机构进行的保妥适肉毒素注射,病历也不齐全。在该机构提供的手写账单中,2023年的保妥适注射病历则完全没有提供给苏女士。

除此之外,苏女士在该机构注射的10针保妥适里,有8针在病历中并未标注溯源码。

2016年7月8日,国家药品监督管理局发布了《总局办公厅关于加强注射用A型肉毒毒素管理的通知》,其中第二条明确规定:
注射用A型肉毒毒素生产(进口)企业和指定经营企业必须严格审核购买单位资质,建立客户档案,健全各项管理制度,加强购、销、存管理,保证来源清楚,流向可核查、可追溯。
扬言“开盒”消费者,为何如此嚣张?
即便消费者如此信任,南京悦初医疗也不应为了利润逮住一个人薅,两年注射22针爱尔菲琳。两年的时间里,良心可有一刻痛过?
苏女士告诉深度美业,建邺悦初与秦淮芳华医美的股东杨某某,还曾发信息威胁自己,再投诉就写律师函到她都的单位。

对此,深度美业咨询了上海市协力律师事务所管委会成员高级合伙人——叶平律师。
叶律师表示:根据《中华人民共和国消费者权益保护法》第五条、第六条、第十一条、第二十七条、第三十九条及第五十条的相关规定,消费者享有公平交易的权利和依法求偿的权利,任何单位或个人均不得以任何形式对消费者进行威胁、恐吓,以威胁消费者放弃其合法权益。医美机构在消费者维权过程中采取威胁手段,严重违反上述法律规定,构成对消费者人格尊严的侵害。对于此类违法行为,医美机构需承担相应的法律责任,包括但不限于立即停止侵害行为、恢复消费者名誉、消除不良影响、向消费者赔礼道歉,并根据实际损害情况赔偿消费者的经济损失。
到底是什么让悦初医疗的杨某某如此嚣张?或许,需要消费者与监管部门共同努力,持续曝光、坚决打击!












