知名网约车万顺叫车暴雷:多人本金被冻结 涉及金额上亿元
万顺叫车App,大家有听说过吗?

其设立的“合伙人”模式,让很多车主纷纷投资加入,但最近这个平台却摊上事了。
万顺平台“爆雷”
多地司机本金被冻结
近日不少网约车司机,在社交平台上发布消息,称万顺叫车平台诱导刷单,充钱后本金被冻结提现困难,厦门的吴先生就是其中一员。

据吴先生反映,他在2021年通过朋友介绍加入万顺叫车,并投资了上百万元。

一心想做大市场的他,一下子支付了三年平台费,包干成为了门店店长,并开始大量招募司机。

但在加入后吴先生,却发现市场并不如他所想,因为招募的百名司机,并没有多少人真正在跑单,都是自己打造的数据假象。

据吴先生统计目前,他已出资45万多元,为106位司机支付了,平台费进行包干,还通过债权转让的方式,认购了七八十万的原始股,目前这些钱都拿不出来了。

还有一位张姓先生,透露自己套牢的资金高达20多万,而其身边的同行人,均被套十五万元以上,其中重庆永川一个区,就有三千多万元被套,累计涉及金额上亿元。

在小红书上一名简介,为坐标广州的律师称,5月以来接到多起咨询,“万顺叫车APP”的案件,律师汇总之后发现,被套的司机分为两类。

作为一个拥有600多万注册驾驶员的知名网约车平台,万顺叫车到底怎么了?
设立“合伙人”模式
万顺叫车借壳上市失败
万顺叫车成立于2016年9月,注册资本一个亿,创始人为周正清。
据公开报道称,截至目前,万顺叫车拥有600多万注册驾驶员,30万灵活就业人员,3万多家线下店,200多家城市旗舰店,1000多家分公司,并在360个城市的网络预约出租汽车经营许可证数量位居网约车行业首位。

那万顺叫车为何能如此迅速扩张?这离不开其推出的“合伙人制度”。
该模式实行巡游车(即出租车)合伙人、高级合伙人、共享合伙人三种合伙类别,分别可获得不同的岗位期权,并分享发展红利。
让每一位加入团队的车主都可以成为公司的股东,拥有公司岗位期权,享受发展红利。这一发展核心的最大亮点是不收司机一分钱。”
据多名司机透露,该种模式下平台邀请,网约车车主以共享合伙人的身份加入并许诺,会赠与车主股份份额,该股份份额按平台在主板上市时的市值计算。

与此同时万顺叫车开始大力向司机推广,缴费包干的运营模式,宣称只要向公司缴纳15000元即可包干三年,不仅可以通过平台跑单,收益无需与平台分成,还可通过为平台刷资金,流水的方式获得补贴。

因为利润的诱惑,很多司机都选择参与平台刷单,但平台承诺的退本金,时间却一拖再拖,直至冻结账户资金。与此同时万顺叫车,近期也借壳上市失败,上市计划被终结,承诺给合伙人的股份,想必也无法兑现了。

趋于饱和!多地发布
网约车行业风险预警
不止万顺叫车,如今整个网约车行业都进入了危机状态,前段时间话题,“多地提醒慎入网约车行业”突然冲上了微博热搜。

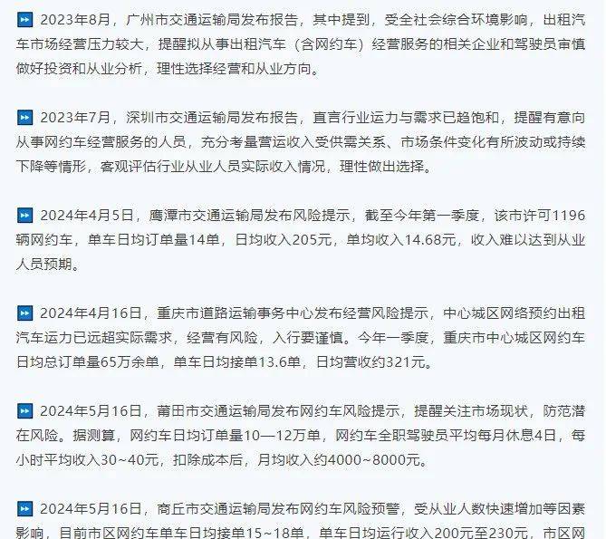
今年以来全国多地发布网约车行业风险预警,公开提醒慎入网约车行业。

从各地预警信息中,显示多地网约车运力已趋于饱和或远超需求,网约车从业人员的经营状况同样不乐观。
多地网约车单车,日均接单量不超过20单,单均营收在20元左右,单车日均收入仅200多元。
据此前媒体报道,网约车行业涌入了不少新人使得从业者,面临“僧多粥少”情况,有报告指出2023年每日新增网约车司机数,相比2022年增长了近5倍。
且因为打车价格和单量下跌网约车司机,只能被迫延长工作时间,导致网约车行业竞争加剧,一些小型、没有核心竞争力的平台会被淘汰或并购。
只有那些能够提供优质服务、拥有稳定用户群和良好口碑的平台才能生存下来。












