水滴公司谋划香港上市:骗捐事件频出 靠公益流量卖保险产品

又一家中概股拟回港二次上市。
近日,水滴公司CEO沈鹏在香港金融科技周期间表示,该公司将寻找机会最快两年内在香港挂牌上市。沈鹏称,公司还投资于人工智能AI,以促进保单销售和处理客户服务。
根据水滴公司披露,截至2024年3月31日,水滴CEO沈鹏持有21.7%的股权,有71.4%的投票权;水滴公司财务副总裁Guang Yang持股为2.3%,有0.9%的投票权。腾讯持股为22.5%,有8.2%投票权;Boyu Capital持股为12.8%,有4.7%的投票权;Gaorong Capital持股为6.1%,有2.3%的投票权;Swiss Re Principal Investments Company Asia Pte持股为5.6%,有2%的投票权。
水滴公司在美上市以来,股价从发行价12美元跌至当前的接近1美元附近,蒸发超90%;近年来,作为支柱业务之一的保险相关收入整体增长乏力。
2021-2023年及2024年上半年,水滴公司保险业务收入分别为28.28亿元、23.43亿元、23.41亿元及11.81亿元。作为对比,水滴公司众筹业务反而在稳健上升。2022-2023年及2024年上半年,水滴公司众筹业务收入分别为1.56亿元、1.63亿元及1.37亿元。
东方财富数据显示,2024年1-6月,水滴公司总计营收13.81亿元,其中保险业务营收11.81亿元,占比85.50%;众筹业务营收1.37亿元,占比9.90%;其他业务营收0.64亿元,占比4.60%。

值得注意的是,虽然水滴公司众筹业务上半年营收1.37亿元,但根据水滴公司官方的说法,水滴筹业务基本不赚钱。
2023年12月10日,水滴筹官网披露的《水滴筹用户服务公告》显示:截至2023年9月30日,已经帮助303万大病患者筹集医疗资金613亿。多年来水滴筹持续为大病患者补贴服务成本,大华财务审计报告显示,水滴筹单季度亏损超6000万,给患者的补贴来自水滴公司其他业务的收入。
同时,为了维持平台的可持续运营,在经过第三方财务审计和内部综合核算后,会按照单个筹款项目提现金额的6%收取平台服务费,且单个筹款项目最高不超过8000元(注:第三方支付平台仍将收取提现金额的0.6%作为支付通道费用)。
从单季度亏损6000万到上半年营收1.37亿,收取6%平台服务费、0.6%支付通道费后,水滴筹业务基本实现盈亏平衡。
众筹业务不再需要补贴后,水滴公司2024年Q1实现归母净利润实现8063.29万元,同比增长62.16%;2024年Q2实现归母净利润8829.00万元,同比增长306.92%。
开甲财经注意到,水滴筹将民间“互助互济”的线下行为搬到互联网上,并通过亲友分享、移动支付等方式帮助大病患者及家庭,对水滴筹平台而言无论是否收取平台服务费,都在大病患者及家庭求助,爱心人士捐赠,以及网友的分享、转发过程中获取大量用户个人信息,进而为水滴公司旗下水滴保、水滴健康提供用户基础。
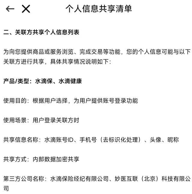
水滴筹APP官方披露的《隐私政策》协议中有关个人信息共享清单显示,水滴筹将与水滴保险经纪有限公司(水滴保主体)、妙医互联(北京)科技有限公司(水滴健康主体)共享水滴账号ID、手机号、头像、昵称。

从水滴筹、水滴保、水滴健康共享用户个人信息角度考虑,即便是水滴筹2023年12月以前单独季度亏损超6000万元,也对水滴公司来说极为划算,且不说水滴筹自带公益属性光环,光水滴筹带来用户省去的广告费,也足以让水滴公司亏的心甘情愿。
以小编为例,曾多次受到水滴保、水滴筹的营销短信。小编曾在水滴筹捐款,随后就收到水滴筹的短信,您有一封感谢信贷查收,点击短信链接却跳转水滴保页面,并提示绑定手机号,验证登录水滴保。

事实上,水滴筹也确实舍得投入。截至发稿前,水滴筹在BOSS直聘上共有349个在招职位(134个位BOOS),招聘职位包括基本都是筹款顾问、BD经理,薪资标准基本在7-12K或9-14K之间,岗位职责基本都是为患者提供筹款服务,覆盖当地医院,搭建和维护医患关系,建立良好的服务口碑。

可以说,水滴筹为了将众筹业务发展的更好,几乎做到了全国城市覆盖,全国医院覆盖,这也是水滴筹保持领先优势的关键。
遗憾的是,水滴筹为了扩大业务规模,曾多次出现审核不严,涉嫌骗捐的事件。
近日,据红星新闻报道,因罹患霍奇金淋巴瘤,现年29岁的兰某飞通过水滴筹发起目标90万元的筹款。然而发起筹款后不久,兰某飞就因在多个微信群晒新房照片遭到群友举报。多位受访捐赠者表示,兰某飞在群里发布筹款消息5天后便开始晒新房照,还在群聊中自称“几天进账了70多万元”,被多位群成员质疑隐瞒真实财产状况骗捐。
11月7日,水滴筹官方发布声明称,兰某飞多次向平台隐瞒家庭房产,目前所筹集的超27万善款将全部退还。记者了解到,兰某飞11月6日晚通过“退款群”,已向其余捐款人发起退款转账。

2019年5月初,德云社签约演员吴鹤臣(本名:吴帅)脑出血,家人通过“水滴筹”发起百万众筹,但网友质疑其有车有房为何申请“贫困户”,水滴筹是否提前核实该病症所需治疗费。最终,吴鹤臣家属暂时不需要更多治疗费而关闭筹款,将筹到的14万元左右善款对公打款到治疗医院。虽然筹款停止了,但吴鹤臣家属并未退还已筹到的14万元捐款。
类似骗捐的事件很多,有人甚至因为在水滴筹骗捐获刑。2017年7月以来,水滴筹上线了“失信筹款人黑名单”公示列表,截至发稿前,2024年共有22名筹款人被列入黑名单,2023年共有51名筹款人被列入黑名。
值得注意的是,开甲财经曾尝试在水滴筹发起筹款发现,只要有医疗证明就能轻松发起筹款,或许因为水滴筹的审核不严,让一些本不该求助的病人家属,甚至根本就没有大病的人在水滴筹发起筹款。












