神州风火轮运营方泸液实业及关联人员涉嫌传销被冻结账户
近日,接到知情人透露,“神州风火轮”运营方辽宁泸液实业有限公司及关联人员因涉嫌传销被湖北省某市人民法院冻结账户。

据企查查显示,辽宁泸液实业有限公司成立于2017年9月25 日,牛利担任法人,其备案商标有“神州风火轮”。而据相关媒体披露显示,2019年,泸州泸液酒业有限公司成立神州风火轮项目。

黑鹰投诉注意到,关于“神州风火轮”虚假宣传以及涉嫌传销的质疑声可谓是此起彼伏。其中质疑其涉嫌传销声音较大。据悉神州风火轮实行层级代理。即社区门店代理、区域代理商、代言人(高级会员)。具体模式如下:
一、社区门店代理:代理费58000元,免费配送4万元轮胎,18000元作为代理费。在同一区域内,由区域代理商管理社区门店代理(每个社区门店代理不小于5公里范围),同一行政区可以有多家社区代理,每台车安装服务费300元,社区门店代理得200元,区域代理商得100元。
二、区域代理商,代理费20万元,配送15万元轮胎产品,公司收取5万元加盟费。代理商享受的权利:
1、享有区、县区域保护;
2、享有代言人所有的奖励;
3、分润安装费;
4、区域代理商有神州风火轮智能防爆轮胎的零售权限。公司要求全国统一零售价,公司根据您销售的轮胎价格给予相应补助:价格在750元以下的轮胎,每条轮胎补助50元,一辆车50元X4=200元;价格在800-950元之间的轮胎,每条轮胎补助150元,一辆车150X4=600元;价格在1000元以上的轮胎,每条轮胎补助200元,一辆车200元X4=800元。同时,每推广一个区域代理商公司奖励2万元,每推广一个社区门店公司奖励5000元。
三、代言人(高级会员)。一次性消费3500元(注:900元/条以下轮胎);一次性消费5000元(注:900元~1300元/条。超过1300元以上轮胎按实际价格收取),同时,免费赠送示范工具(钉板):
(一)推广奖(奖金秒结) 推广第一套3500元以下轮胎,公司奖励500元;推广第一套5000元以上轮胎,公司奖励1000元;推广第二套3500元以下轮胎,公司奖励500元;推广第二套5000元以上轮胎,公司奖励1000元。推广第三套3500元以下轮胎,公司奖励500元;推广第三套5000元以上轮胎,公司奖励1000元。推广第四套3500元以下轮胎,公司奖励1000元;推广第四套5000元以上轮胎,公司奖励2000元。
(二)团队业绩提成(奖金秒结) 经理:业绩累计达到5万元以上提成5%(15万元X5%=7500元);总监:业绩累计达到20万元以上提成3%(80万元X3%=24000元);总裁:业绩累计达到100万元以上提成3%(400万元X3%=12万元);董事:业绩累计达到500万元以上提成5%(1500X5%=75万元);股东:业绩累计达到2000万元提成1%;注:平级拿市场1%业绩提成。提成奖要求:小区业绩要达到整体业绩的30%。
(三)分红奖(奖金月结) 业绩达到500万做到董事级别,获得公司当月新增1%分红。业绩达到2000万做到股东级别,又获得公司当月新增业绩1%分红(当做到股东级别时也享受董事分红,合计2%分红)。
根据《禁止传销条例》第七条规定,下列行为,属于传销行为:
(一)组织者或者经营者通过发展人员,要求被发展人员发展其他人员加入,对发展的人员以其直接或者间接滚动发展的人员数量为依据计算和给付报酬(包括物质奖励和其他经济利益,下同),牟取非法利益的;
(二)组织者或者经营者通过发展人员,要求被发展人员交纳费用或者以认购商品等方式变相交纳费用,取得加入或者发展其他人员加入的资格,牟取非法利益的;
(三)组织者或者经营者通过发展人员,要求被发展人员发展其他人员加入,形成上下线关系,并以下线的销售业绩为依据计算和给付上线报酬,牟取非法利益的。

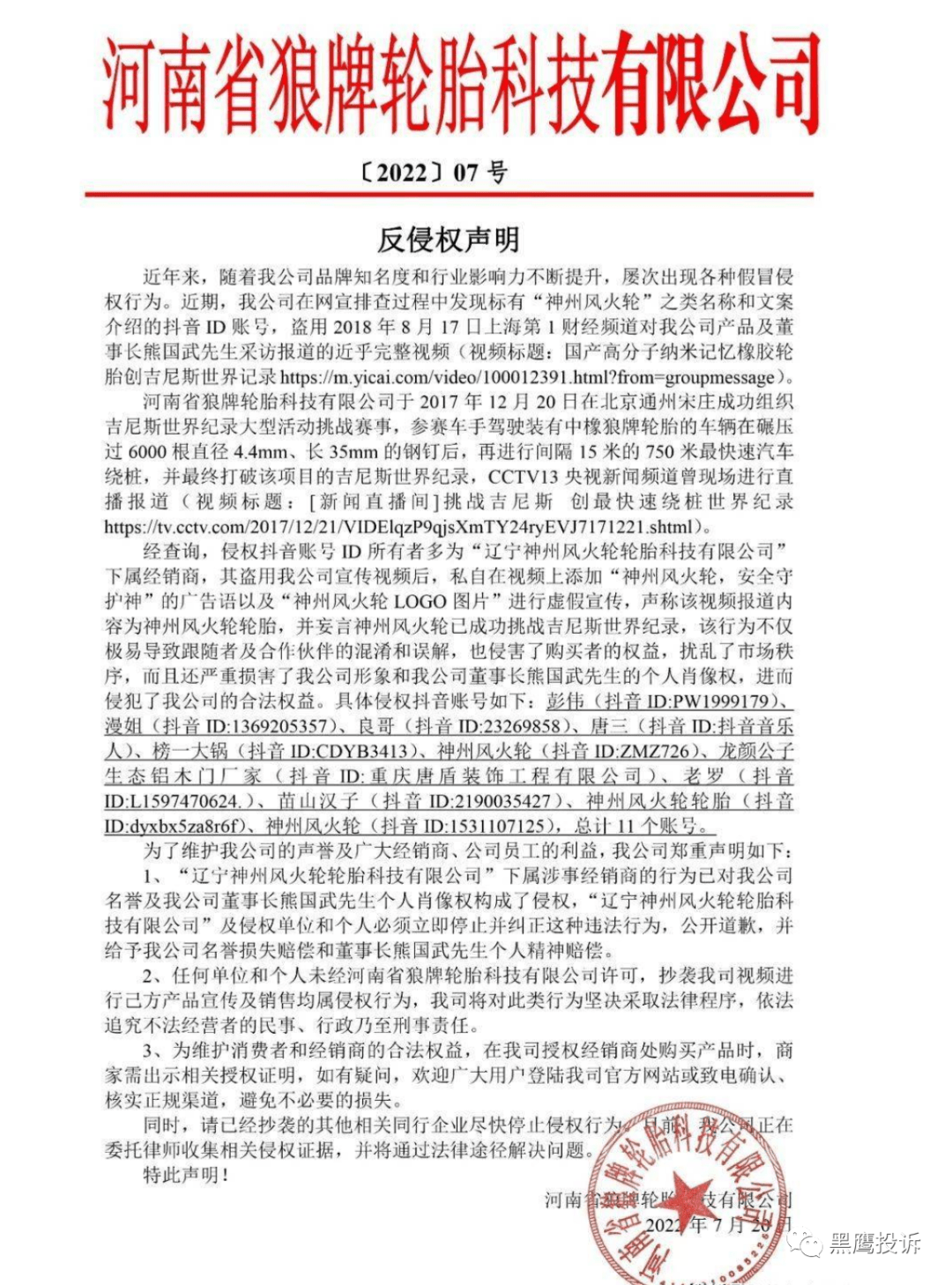
此外,去年7月,河南省狼牌轮胎科技有限公司发布反侵权声明,表示“辽宁神州风火轮轮胎科技有限公司”下属经销商非法剪辑使用公司视频,扰乱了市场秩序。据悉,侵权视频中多次出现狼牌轮胎品牌LOGO、产品测试钉板、吉尼斯世界纪录挑战赛事语音介绍、带金色包装的成品轮胎以及公司董事长熊国武先生个人肖像等信息。狼牌轮胎还表示,以上行为严重损害了公司形象和公司董事长熊国武先生的个人肖像权,进而侵犯了公司合法权益,该公司将保留追究其法律责任的权利。
对于“神州风火轮”涉嫌传销一事,黑鹰投诉将持续关注并及时更新相关信息。












