新希望污染问题严重信披不完整 连续不分红278亿短债压顶

作为A股市场养殖和饲料业的龙头企业新希望六和股份有限公司(以下简称“新希望”,同上市公司证券简称一致),旗下子公司频繁发生因环保违规或污染环境事件,被多地环保部门处以重罚,且作者发现今年半年报中子公司因环保被处罚的数量和事件披露的不完整,或涉及信披违规;
而从新希望披露的三季报等财务信息来看,虽然利润同比有了大幅增长且已扭亏为盈,但债务状况仍然很不乐观,近288亿元的短期债务将于一年内到期,而同期新希望在手现金仅有94.8亿元,现金短债比仅有0.34。
此外,作者还发现,新希望自2020年以来已经连续4年多没有现金分红了,截至到今年9月底新希望账上未分配的利润仍然高达98亿多元。如果从分红融资比来看,据同花顺数据显示,新希望自上市以来累计在A股市场融资超过272亿元,而累计分红仅有63亿元,分红融资比只有23.1%.
反倒是同行业后上市的牧原股份、温氏股份反倒有66.46%、248.75%这样高的分红融资比,对于投资者来说,新希望这样低的回报率,显然不是好标的。
1
多家子公司频繁因污染问题被罚
半年报披露数据不完整或涉违规
今年以来,新希望多家控股子公司因为环保违规或者污染问题被各地环保部门处罚。
11月18日,广西来宾市生态环境局对新希望全资子公司来宾新好农牧有限公司下达了处罚决定书。决定书显示,在来宾市环保部门今年7月31日、8月23日的两次现场执法中,发现该公司旗下的廖平种猪场南区两次出现雨水收集池内未经处理的雨污混合水抽出外排,经检测该未经处理污水的总磷、总氮、氨氮等相关指标均超出国家规定标准,属于违法排污行为,对此环保部门对来宾好农牧处以19万元的重罚。值得注意的是,该公司刚在去年12月底因为环保违规被处罚过一次,时隔半年多又触及环保红线了。

10月份,另一家全资子公司龙海新希望六和农牧有限公司也因为环保违规被处罚。该公司存在“不正常运行水污染防治设施等逃避监管的方式排放水污染物的环境违法行为”,被处以13.67万元的重罚,而该公司在去年11月份曾因“私设暗管等逃避监管的方式排放水污染物”的违法行为被处罚过一次。从该公司违法行为的主观故意性和恶意程度来看,可以说新希望六和该子公司的环保违法影响是很坏的,这种主观恶意、屡罚不改的公司的处理应该要更有威慑性才行。

今年8月份,子公司天津新六农牧科技有限公司因在环境保护设施验收过程中弄虚作假即提供虚假工况证明,并在环境保护设施验收过程中未如实记载建设项目环境保护设施的调试情况,也未如实向第三方验收单位提供《工况运行证明》,上述行为违反了《建设项目环境保护管理条例》第十七条第二款,被处以55万元的重罚。

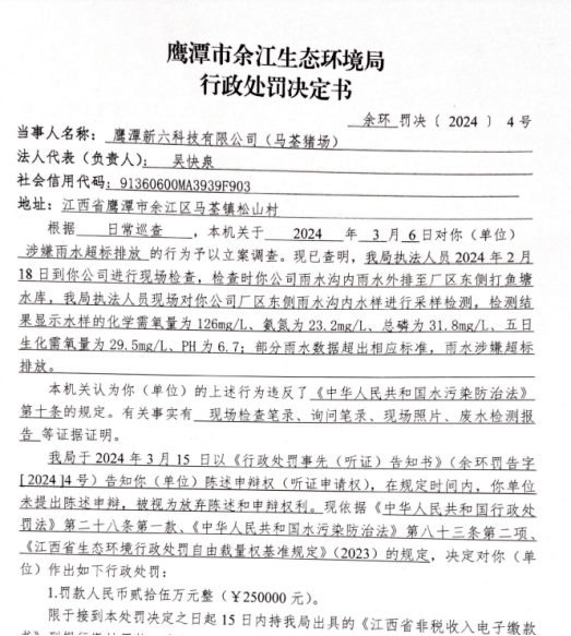
8月份,还因环保违规被处罚的子公司,还有鹰潭新六科技有限公司(马荃猪场)因涉嫌雨水超标排放被罚25万元;衡阳新好农牧有限公司的恶臭污染物氨的排放超标被处罚等等。

从上述多家新希望子公司的环保违法故意性上来看,性质还是很严重的,说实话作者也很震惊,新希望旗下子公司为何敢于频繁挑战环保监管红线,究竟是上市公司管控上的缺位,还是本身就缺乏对环保法律法规的起码敬畏呢?
此外,在新希望2024年半年报中披露,今年1-6月份各子公司因环保问题受到行政处罚的情况一共有7起,分别涉及桐城市新六农牧科技有限公司、沂水六和饲料有限公司、鹰潭新六科技有限公司、烟台新好农牧有限公司(2次)、镇江新希望六和农牧有限公司、招远市新牧养殖有限公司等6家公司。

不过作者通过企业预警通披露的信息并进行核实后发现,上半年新希望六和因环保问题受到行政处罚的子公司不止上述6家,且违规被处罚事件也不止7次,新希望六和的半年报存在不完整的叙述,或触及信披违规。
仅举以下几例。新希望六和持股51%的延安新永香科技有限公司(财报将该公司划为联营企业)的环评手续未经批准在今年2月份被处罚(处罚文书号:陕J志丹环罚﹝2024﹞3号);
新希望持股58%的延安本源农业科技发展有限公司(财报将其归为子公司)因环保违法被处以60万元的重罚。
处罚决定书显示,延安市环保部门在今年年1月9日和1月10日对延安本源农业科技发展有限公司进行了现场调查,发现该公司实施了以下环境违法行为:黄章养殖基地的猪粪污水溢流至仙姑河玉米地,溢流量约90吨,部分猪粪污水流入仙姑河。1月9日仙姑河断面水样数据显示:COD浓度为462mg/L,氨氮浓度为56.6mg/L,总磷浓度为26.5mg/L,分别超出《地表水环境质量标准》(GB 3838-2002)Ⅲ类标准22.1倍、55.6倍和131.5倍。

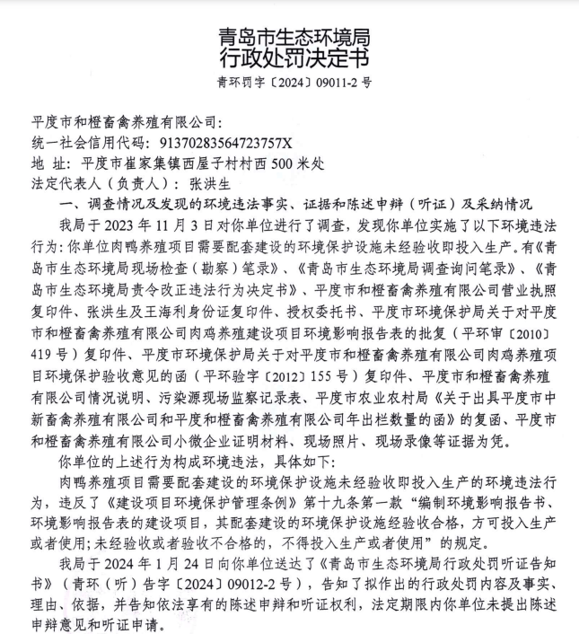
另外一家新希望六合持股75%的子公司平度市和橙畜禽养殖有限公司因为环保设备未经验收就投入使用的违法行为在今年1月份被处以23万元的罚款。

仅上述3家股权层面上控股的子公司就因环保违规未纳入半年报的信息披露,这些无关财务信息的披露都能漏掉,而且漏掉的其中一家恰恰是今年上半年环保违规情形最严重、处罚金额最高的子公司,那么如何保证新希望半年报信息的完整性、真实性呢?
2
278亿短债压顶现金难以覆盖
未分配利润近百亿连续4年不分红
除了子公司污染问题严重、半年报信息披露不完整之外,新希望六和三季报披露的财务状况也非常不乐观。

业绩层面,今年1-9月份营业收入772.1亿元,同比大幅下滑了27.67%,数据显示新希望的营收已经连续下滑三个财报季了;归母净利润方面,今年在连续亏损了一季度和半年报后,终于在今年三季度迎来了扭亏为盈,目前看复苏态势还有待观察。
最让市场担心的,则是新希望的债务问题。三季报显示,截至9月底新希望一年内到期的短期债务高达278亿元,其中短期借款191.6亿,一年内到期非流动负债86.4亿元,而同期的在手现金仅有94.8亿元,现金短债比仅有0.34。

未来如何偿还到期的债务,成了市场最关心的事情,从现金流数据来看,今年前三季度的在手现金同比下滑了18.21%,较上年底的108.5亿减少了约14亿元;经营性现金流净额虽然同比增长了24%,但融资性现金流仍然是净流出状态,特别是取得借款现金只有311.2亿元,与偿还债务支付现金的355亿元有较大差距,借新还旧不足以覆盖债务窟窿,仍然需要消耗自身现金流。
更何况新希望还有130亿元的应付账款和应付债券呢,其中77.6亿的应付账款的账期绝大多数都是一年。
此外,作为A股上市公司的新希望自2020年以来已经连续4年多没有现金分红了。虽然2021年、2022年出现了归母净利润的亏损,但从新希望的账上来看,近几年未分配利润一直维持在百亿规模左右,2020年至2023年新希望未分配利润分别为212.2亿元、111.8亿元、94.7亿元、96.95亿元。

截至到今年9月底新希望账上未分配的利润仍然高达98亿多元。即便在赚钱的2018年、2019年,新希望的现金分红比例也仅为7.29%、12.33%,可以说是很低了。

当然,如果从分红融资比来看就更低了,据同花顺数据显示,新希望自上市以来累计在A股市场融资超过272亿元,而累计分红仅有63亿元,分红融资比只有23.1%。
相比于后上市的牧原股份66.46%、温氏股份248.75%等公司的分红融资比,新希望这样的投资回报是不是太低,对投资者太不友好了呢?












