患者留置胃管时吸入呕吐物窒息死亡 海宁医院被鉴定有过错
12月2日,浙江嘉兴海宁市居民张女士向澎湃新闻反映,去年12月,其父亲在海宁市人民医院住院时因医护人员操作失误,导致呼吸停止,抢救无效去世。

海宁市人民医院。受访者供图
医疗鉴定认为,医方在留置胃管时患者呕吐,呕吐物被吸入呼吸道发生窒息。医方对该意外认识不足,未及时发现窒息并及时采取有效抢救措施,失去最佳抢救时间;患者出现呼吸心跳停止后未能及时启动全院急救,抢救不及时。
目前,张女士已将海宁市人民医院起诉至法院,案件将于2024年12月5日开庭。
在海宁市斜桥镇当地一家卫生院药剂科工作的张女士向澎湃新闻详述了事发经过。2023年12月3日上午,父亲张某在“上腹痛伴呕吐2天”的情况下入住海宁市人民医院消化内科。病历显示,患者入院时神志清醒,“精神软”,鉴别诊断为:肠梗阻、幽门梗阻或急性胰腺炎。
张女士说,她清楚父亲的病症并无生命危险,但到了当天下午情况急转直下。其母亲吃完饭回到病房时,看到两名护士正在给父亲插胃管,主治医生也在边上,但父亲面色苍白,烦躁不安,头边都是呕吐物。母亲走近时,父亲抓住了她的左手。一段时间后,父亲突然四肢僵直,双眼瞳孔睁大。医生发现他窒息且心搏骤停,遂紧急开始胸外按压,后被转至重症监护室继续抢救。4日凌晨,老人被宣告抢救无效去世。
浙江省医学会2024年9月5日出具的医疗损害鉴定意见书认定:海宁市人民医院在对患者张某的诊治过程中存在医疗过错;医疗过错与患者死亡后果之间存在因果关系,医疗过错在造成死亡后果中的原因力大小为同等原因。

医疗损害鉴定意见书
鉴定意见书载明,专家组分析考虑医方在留置胃管时患者呕吐,呕吐胃内容物误吸入呼吸道发生窒息,医方对留置胃管时可能发生的意外认识不足,虽然采取了侧卧位、头偏向一侧的预防措施,但未及时发现患者窒息并及时采取有效抢救措施,失去最佳抢救时间;患者出现呼吸心跳停止后未能及时启动全院急救,气管插管存在延误,抢救不及时。

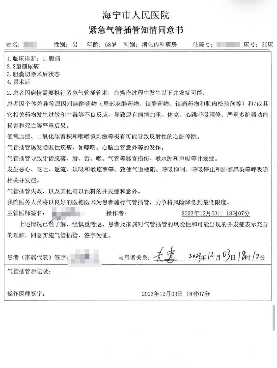
知情同意书
专家组认为患者死亡原因与其自身有肠梗阻、胃潴留疾病,且既往有胃大部切除病史,临床上留置胃管时易发生呕吐导致呕吐物误吸,窒息风险大有关,系难以完全避免的并发症。但医方上述过错也是患者死亡的重要因素,故专家组综合认定医方的医疗过错在造成患者死亡后果中的原因力大小为同等原因。
张女士表示,她多次向海宁市卫生健康局申请追责涉事医院医生护士。海宁市卫生健康局在“浙里办”回复张女士,目前针对此纠纷已进行司法诉讼处理,案件还未完结,市人民医院在纠纷处置完结后,医院会根据相关规定对涉事医护人员进行绩效考核。
12月2日中午,澎湃新闻致电海宁市卫生健康局局长沈鹏。沈鹏表示,卫健局将以事实和法律法规为准绳,依法依规处理此事,对涉事人员也正开展询问,目前该事件仍在进一步处置中。












