极狐GitLab回应公司高管被举报:称诽谤造谣 未对内容作回应
发布时间:2024-12-03 文章来源:快科技
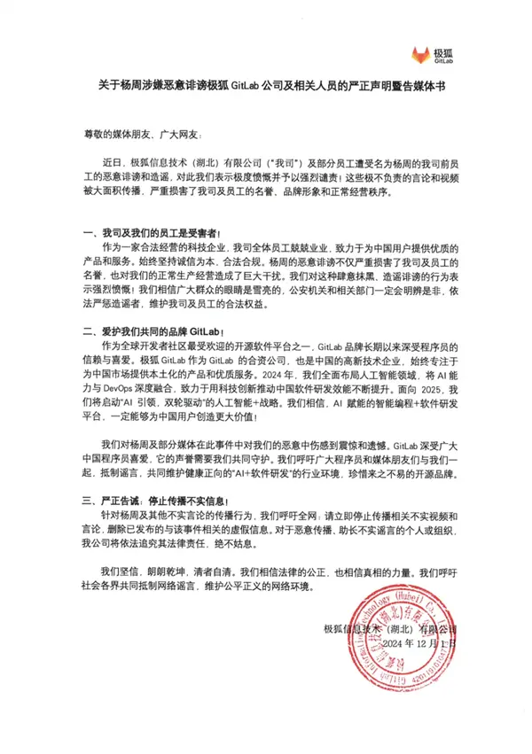
近日,一位自称是极狐信息技术湖北有限公司员工的架构师杨周举报极狐GitLab高管的消息引起网络关注。
针对该举报,极狐GitLab发布严正声明暨告媒体书,回应称是前员工的恶意诽谤和造谣。
极狐GitLab强调,作为一家合法经营的科技企业,公司全体员工兢兢业业,致力于为中国用户提供优质的产品和服务。始终坚持诚信为本,合法合规。
不过,极狐GitLab并未对扬周的举报内容作具体回应。
资料显示,2021年3月,极狐GitLab由全球知名开源代码平台GitLab公司与投资方红杉宽带、高成资本合作成立,极狐GitLab以GitLab为上游,专门为中国用户提供企业级DevOps服务,极狐GitLab使用订阅制方式收费,支持私有化部署及SaaS。

【声明:登载此文出于传递更多信息之目的,文章内容仅供参考,不构成投资建议。】












