嘉立创冲刺上市:曾多次进行大额分红 披露信息频繁修改
2024年12月27日,深圳嘉立创科技集团股份有限公司(下称“嘉立创”)再度更新招股书(申报稿)。相较此前招股书,嘉立创补充披露了截至2024年6月末的财务数据等信息,发行上市审核程序得以恢复正常。

据贝多财经了解,嘉立创的首发申请于2023年6月获得受理,准备在深圳证券交易所主板上市。早前招股书显示,嘉立创原计划募资66.7亿元。但提交第一轮问询回复的同时,嘉立创则将拟募资金额调整为42亿元。
对比可知,嘉立创的募资金额缩减了25亿元,缩水比例约为37%,对应多个募投项目金额下调。其中,研发中心及信息化升级项目缩减9亿元,高多层印制线路板产线建设项目缩减8亿元,降幅分别约为65%、40%,而江苏PCBA智能产线建设项目则被删除。
截图自问询回复函

整体来看,嘉立创的业绩保持增长态势,但2022年略有波动,其中净利润同比减少约25%。而在2023年度和2024年上半年,尽管在面对外部形势复杂,该公司的收入、利润仍实现了稳健增长。
不过,嘉立创也并非铁板一块。本次冲刺上市前,嘉立创曾于2022年突击分红4亿元,受益人主要是该公司的实际控制人。与此同时,嘉立创的招股书存在反复修改之处,尤其是共同实际控制人的持股比例,信息披露质量有待提升。
另外,嘉立创还在历经首次问询的同时删减了公司的募资金额。此次冲刺上市,嘉立创能否一帆风顺?
一、利润水平有所波动,股东阵容强大
据招股书介绍,嘉立创是一家电子产业一站式基础设施服务提供商。目前,该司提供覆盖EDA/CAM工业软件、印制电路板制造、电子元器件购销、电子装联等全产业链一体化服务,年交付订单量超千万笔。
目前,嘉立创陆续在广东省内的珠海、惠州、韶关及江西吉安、江苏淮安等地建立了占地约百万平方米的五大现代化数字生产基地和两大智能电子元器件仓储基地,实现了业务条线的垂直化整合和产业链的纵向延伸。
天眼查App信息显示,嘉立创成立于2006年11月,位于广东省深圳市。目前,该公司的注册资本为5亿元,法定代表人为袁江涛,主要股东包括深圳中信华、袁江涛、丁会、丁会响、红杉中国、国投招商等。

截至2024年6月末,嘉立创在线自助下单网站注册用户数超620万。2024年1-6月(上半年),该公司付费用户超64万,处理订单数量超820万单,客户涵盖众多领域的知名企业、累计超千所国内外高校和科研机构。
2021年、2022年2023年度和2024年上半年,嘉立创的营收分别约59.55亿元、63.87亿元、67.48亿元和37.15亿元,净利润分别约7.64亿元、5.73亿元、7.38亿元和4.78亿元,扣非后净利润分别约5.44亿元、4.73亿元、6.63亿元和4.33亿元。
截图自招股书

不难发现,嘉立创的收入保持增长态势,2021年至2023年的营收复合增长率为6.45%。而按业务结构来看,该公司2022年的PCB收入同比下降10.96%至约26.00亿元,主要是市场整体需求下降和原材料价格回落的双重影响。
2023年,嘉立创的PCB收入明显复苏,同比增长12.60%,2024年上半年同比增长14.59%。相比之下,嘉立创2023年的电子元器件业务收入相则同比减少13.96%至约26.67亿元。2024年上半年,该业务收入较上年同期基本保持稳定。
截图自招股书

另外,嘉立创2022年的净利润约为5.73亿元,较2022年的7.64亿元减少约25.02%;扣非后净利润4.73亿元,较2021年减少约13.04%。而在2023年度,该公司的净利润、扣非后净利润则分别增长约28.96%、40.12%,表现突出。
成立至今,嘉立创获得了多轮融资,投资方包括红杉中国、钟鼎资本、国投招商、建发新兴投资等。仅在2022年8月,嘉立创就获得了9亿元的新一轮股权融资,由国投招商领投,建发新兴投资与钟鼎资本跟投,每股成本为110.91元。
截图自招股书

其中,国投招商通过先进制造产业基金斥资6亿元参与认购嘉立创,获得该公司1.60%的股权,建发新兴投资(通过建发贰号、建发利福德)、钟鼎资本(通过宁波鼎浙)分别斥资2亿元、1亿元分别取得嘉立创0.53%、0.27%的股权。
在此之前,钟鼎资本也曾于2021年参与对嘉立创的投资。另外,红杉中国同样在2021年成为了嘉立创的股东。本次上市前,红杉中国合计间接持股2.66%,国投招商间接持股1.60%,钟鼎资本间接持股2.33%,建发新兴投资合计间接持股0.53%。
截图自招股书

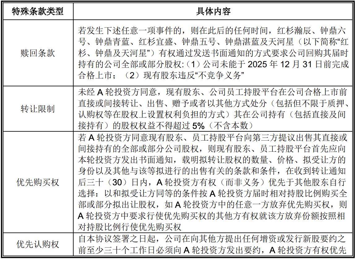
在这个过程中,嘉立创曾与先进制造产业基金、建发贰号、建发利福德、宁波鼎浙、红杉瀚辰、钟鼎六号、红杉宜盛、钟鼎五号、天河星、钟鼎青蓝、钟鼎湛蓝(即红杉中国、钟鼎资本、国投招商、建发新兴投资等)签署对赌或其他特殊权利安排条款的协议。
对此,深圳证券交易所要求嘉立创说明对赌主体的相关条款是否已全面清理,是否存在争议及法律风险,是否存在书面或口头的对赌协议恢复条款,相关解除条款是否可确认发行人承担的股份回购责任“自始无效”,是否存在纠纷或潜在纠纷等。
截图自问询回复函

以红杉瀚辰、钟鼎六号、钟鼎青蓝(以下简称“A轮投资方”)为例,设立了赎回条款等,如:有权通过发送书面通知的方式要求公司回购其届时持有的公司全部或部分股权:(1)公司未能于2025年12月31日前完成合格上市;(2)现有股东违反“不竞争义务”。
截图自问询回复函

嘉立创方面表示,2022年8月,发行人与全部股东签署了《关于深圳市嘉立创科技发展有限公司股东协议之补充协议》,各方同意解除对赌协议。2023年5月、2024年1月,各方分别签署了一次补充协议,并再次进行了确认,不存在恢复安排。
二、连续大手笔分红,披露信息“反复横跳”
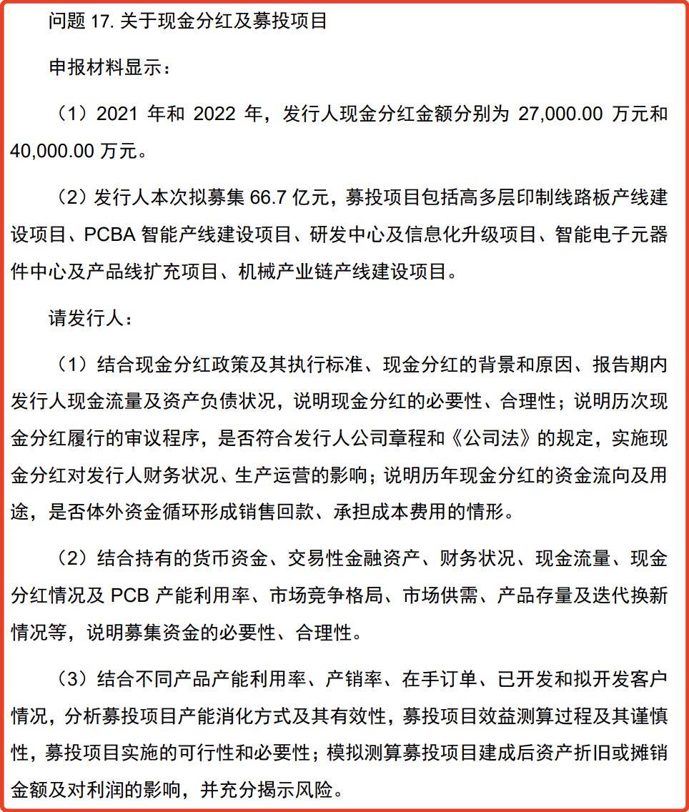
招股书显示,嘉立创曾多次进行大额分红。据招股书披露,该公司2021年、2022年分别进行现金分红2.7亿元、4.0亿元,合计6.7亿元。对此,深圳证券交易所曾在第一轮问询函中要求嘉立创说明现金分红的必要性、合理性。
截图自问询回复函

同时,说明历次现金分红履行的审议程序,是否符合发行人公司章程和《公司法》的规定,实施现金分红对发行人财务状况、生产运营的影响;说明历年现金分红的资金流向及用途,是否体外资金循环形成销售回款、承担成本费用的情形等。
嘉立创方面表示,2021年分红系为了充实发行人(即“嘉立创”)注册资本而解决全体股东向公司同比例增资所需资金问题。现金分红后,该公司股东以分红税后所得金额向公司增资约2.14亿元。

截图自问询回复函

其中,丁会及丁会响以其分别持股50%的深圳中信华认缴,剩余注册资本由其余股东按持股比例认缴,嘉立创的注册资本增加至3亿元。据贝多财经了解,丁会及丁会响为兄弟关系,丁会、丁会响和袁江涛为嘉立创的共同实际控制人。
据招股书,2006年11月,袁江涛出资10万元设立嘉立创的前身——嘉立创有限,并实现100%控股。2012年12月,丁会响对该公司增资60万元,袁江涛增资30万元。增资完成后,丁会响成为嘉立创的大股东,持股比例为60%,袁江涛的持股比例降至40%。
而2013年5月,丁会响将所持30%嘉立创的股权转让给了其哥哥丁会。随后数年,丁会、丁会响和袁江涛三人也曾多次对嘉立创进行增资。据最新招股书(2024年12月27日版)披露,三人合计直接和间接持有嘉立创87.49%的股份。
截图自2024年12月版招股书

特别说明的是,嘉立创早前招股书(2023年6月和2023年12月)则显示,丁会、丁会响和袁江涛为嘉立创的实际控制人,合计直接和间接持股87.47%,2024年3月版招股书则变成87.48%,2024年6月招股书变成87.49%,2024年12月为87.49%。
截图自2023年6月版招股书

2022年8月,嘉立创召开股东会并决议现金分红4亿元,主要是考虑到满足内外部小股东诉求,保持公司利润分配政策的连贯性等因素。一是,嘉立创于2021年以换股方式向立创电子原股东收购立创电子100%股权,致使股东承担约1.03亿元税负。
二是,嘉立创于2021年获得外部投资人合计5.76亿元现金投资。除因增资进行分红外,外部投资人自入股公司以来未获取任何股东回报。鉴于上市安排具有一定不确定性,该公司通过现金分红满足外部投资人获取投资回报的诉求。
截至2022年末,嘉立创的货币资金及交易性金融资产余额合计18.28亿元。嘉立创方面认为,该公司分红后的货币资金及交易性金融资产余额足以覆盖未来三年营运资金需求,因此,本次分红不会影响该公司正常运营。
但贝多财经发现,通过嘉立创2022年的4亿元巨额分红,作为董事长的丁会获得现金分红2909.09万元,董事、总经理袁江涛获得约1.36亿元,董事、副总经理丁会响获得2909.09万元,丁会、丁会响控制的深圳中信华获得约1.56亿元。

截图自问询回复函

从这个角度而言,丁会、丁会响和袁江涛三人已经实现了“财务自由”。嘉立创方面称,相关分红金额不存在大额异常取现的情况,亦不存在与客户供应商异常流水往来,不存在体外资金循环形成销售回款、承担成本费用的情形。
特别说明的是,证监会于2024年3月15日公布的《关于严把发行上市准入关从源头上提高上市公司质量的意见(试行)》明确,严密关注拟上市企业是否存在上市前突击“清仓式”分红等情形,严防严查,并实行负面清单式管理。
二、募投金额大幅缩水,相对减少约25亿元
关于募投项目,深圳证券交易所要求嘉立创结合持有的货币资金、交易性金融资产、财务状况、现金流量、现金分红情况及PCB产能利用率、市场竞争格局、市场供需、产品存量及迭代换新情况等,说明募集资金的必要性、合理性等。
在回复问询函时,嘉立创则披露,综合市场环境和公司未来发展布局考虑,该公司拟投入募集资金金额42亿元。而嘉立创此前招股书(2023年6月版和2023年12月版)均为66.7亿元,2024年3月、6月和12月的招股书则显示为42亿元,相对缩减约24.7亿元。
截图自2023年6月版招股书

嘉立创认为,本次募集资金投资项目系围绕主营业务进行的拓展和升级,符合公司主营业务的发展现状和行业发展趋势,有利于进一步提高公司的生产产能、研发实力及客户服务能力,具有合理性及必要性。
其中,“高多层印制线路板产线建设项目”拟投入12亿元,较此前(20亿元)减少8亿元。嘉立创称,该项目投产后的PCB产品层数更多、产品单价更高,故预计募投项目的单位设备投入产出比略高于公司现有的高多层PCB产线。
“PCBA智能产线建设项目”拟投入11.5亿元,较此前(15.5亿元)减少4亿元。嘉立创称,该公司PCBA业务的订单产能利用率已接近饱和,急需扩充产能以满足持续增长的订单需求。
同时,PCBA智能产线建设项目属于PCBA的新建产能,系结合公司综合性生产基地的战略布局,项目的单位设备投入产出比与公司现有的PCBA产线相当。但贝多财经发现,该公司却删掉了“江苏PCBA智能产线建设项目”(原拟投入约3.9亿元)。
截图自2024年12月版招股书

另外,“研发中心及信息化升级项目”较此前(13.8亿元)缩减9亿元至4.8亿元,“智能电子元器件中心及产品线扩充项目”较此前(11亿元)缩减3.6亿元至7.4亿元,“机械产业链产线建设项目”较此前(6.4亿元)缩减1000万元至6.3亿元。
嘉立创方面表示,机械产业链业务系该公司培育的新型业务。随着订单量的持续提升以及技术的不断成熟,该公司机械业务的采购、生产和销售环节将不断优化,项目的规模效益将日益凸显,因此募投项目的单位设备投入产出比略高于公司现有的机械产业链产线。












