培训机构童程童美全国大范围关停:“跑路”早已有迹可循?
最近,知名少儿编程培训机构——童程童美“跑路”的新闻铺天盖地。
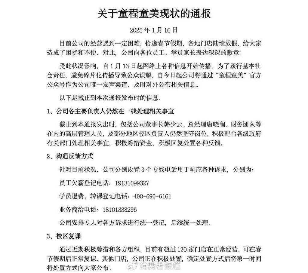
1月16日下午,童程童美官方公众号发布了关于公司现状以及线上转课的通告,称目前公司旗下有超过120家门店在正常经营,可在春节假期后正常复课。但从通告可以看到,机构复课是在春节之后,且复课机构中仅包含广东、河南、河北、江苏、山东、北京等部分机构,并非全国范围。
实际上,早在2024年8月,该公司就曾陷入“研学项目造价”的风波中。相比之下,其此次爆雷事件后果更为严重,受牵连的学员家长不计其数。
据《消费者报道》梳理,该事件爆雷的起因是童程童美集团未按时发放员工工资所致。集团原定于今年1月10日发放员工上个月的工资,不过到了1月13日,员工们仍未收到集团的打款且被告知放假、集团不再发放工资,童程童美的工作群也相继被解散、企业号权限被关闭,无法联系上总部,于是各直营机构员工将情况分发至学员家长群并关停了运营及服务。
童程童美官方网站的信息显示,该公司成立于2015年,并在2024年2月28日成为中国首家上市少儿编程公司,股票代码为TCTM。该公司汇聚前亚信副总工程师、人工智能博士等技术团队,号称科技素质教育经验达20年,目前该公司在全国50多个热门城市设有机构,线下直营中心超200家,服务的学员超21万。
(图源:童程童美官网)
童程童美全国机构均爆雷
据消费者陈女士向《消费者报道》记者爆料,她于2024年6月在童程童美广州沙园校区为孩子报名了价值2万多元的课程,不过因为此前她在别的机构还有余课,因此其孩子正式开始在童程童美上课的时间为去年12月。
“上周末校区都还在正常上课,下课后老师说下周一开始放寒假,结果到周一就听到消息说集团老板卷钱跑路了。”陈女士回忆道,她在童程童美总共才上三周课,还剩余100多节课没上。
据陈女士所述,她所在的校区已有家长组织了维权群,群里有300余人,已申请退款的家长近200人,按未上课时所值金额计算,大部分人待退款金额均在2万以上,最高超6万元。粗略计算,仅沙园校区待退款总额已超400万元。

(受访者提供)
“这里大部分的家长都是老客户,对这个校区的老师以及服务也比较认可,因此很多家长已连续续费好几次了。”陈女士继续说道,她孩子原来是在一家小编程培训机构上课,后面她打算长期让小孩上这类课程,经了解后选择了童程童美这一成立时间久、规模较大的上市公司。
陈女士还透露,当时店员向她介绍,家长支付的课程费用均在教育局监管的账号里,资金处于冻结状态,等课程完成以后,教育局才会将相应资金划转至公司账户。因此,她才放心一次性缴清所有课程费用。
“本想着课程还没上,资金应该还在教育局监管的账户里被冻结着,集体申诉退费应该不难。结果等我再去细看付款凭证才发现,收款方与当初童程童美给我看的监管协议主体压根不是同一家。”陈女士忿忿道,教育局监管的资金账户主体是广州市海珠区童程童美教育培训中心有限公司,但她的课程费却支付给了北京童程童美科技有限公司(以下简称“北京童程童美”)。
对此,上海景桓律师事务所主任律师程静对《消费者报道》记者表示,该培训机构违反规定,导致家长支付的资金未进入到监管账户,家长可向教育局、市监局投诉,也可以通过法院提起民事诉讼。
除家长买的课时无法顺利进行外,童程童美各培训中心的员工以及老师的工资薪酬也被集团拖欠。经不完全统计,广东、河南、安徽、北京、上海等地多家童程童美机构均处于关停状态。
学员家长不满处理方案
随着维权家长的人数逐渐增多,网络上关于“童程童美跑路”的舆论仍在持续放大。
1月16日下午,童程童美官方公众号发布了关于公司现状以及线上转课的通告。通告指出,该公司目前经营遇到困难,恰逢春节假期,各门店陆续放假,公司高层管理人员正在积极配合政府有关部门处理相关事宜,并提供了3个专线电话处理员工欠薪、学员退费/转课、业务商洽等事宜。

(图源:童程童美官方公众号)
此外,该通告还指出,目前有超过120家门店在正常经营,可在春节假期后正常复课。对于其他门店,公司正在积极处置,确定处置方式后将尽快公布。
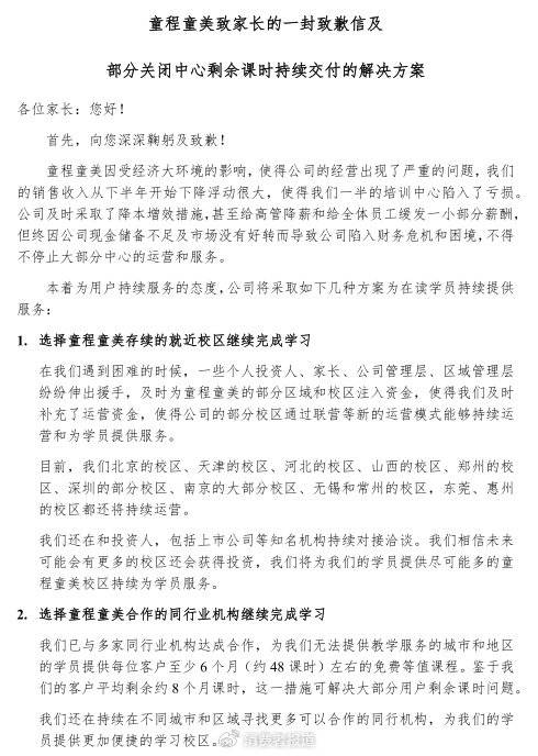
这是童程童美“跑路”事件发酵以来,该公司首次对外公开发布的文件。此前,早在1月14日,该公司也曾向家长们发布过一封致歉信及对应解决方案。


(受访者提供)
据陈女士提供给记者的文件,该信件中,童程童美表示因现金储备不足和市场环境影响,导致公司陷入财务危机和困境,不得不停止大部分中心的运营和服务。对于仍有课时未完成的学员,其可以选择在附近仍正常经营的校区继续完成课时(方案一),也可以选择在合作的同行机构中继续上课(方案二)。
该致歉信还指出,公司为寒假期间举办的营地和比赛活动保留了服务资金,参加的学员将会顺利完成上述活动赛事。
然而,家长们对童程童美的致歉信及处理方案并不认可。
陈女士向《消费者报道》指出,广州所有童程童美校区均处于关停状态,方案一明显无法实施;让她小孩去合作的同行机构继续课程也不实际,因为合作机构名义上是免费上课,实则是想通过该方式进行转化,即学员须承诺购买一定课时才能免费享受48节课时。
“方案二对于小课包的学员或许能接受,但我家小孩还剩140节左右的课程,去合作机构只能免费上48节课,而且还有买课的附带条件。”陈女士道。
佛山市顺德校区的余女士则向《消费者报道》记者称,她家小孩认定了所在校区,很喜欢那里的老师,即便后来搬家离机构很远也不愿意换别家机构。截至目前,她已在该校区连续5年续费购买课程,未完成的课时大概价值十几万元。
“道歉信更像是发给公众看的,从机构关停到现在,没有任何人来跟家长交代后续处理方案要怎么进行。顺德所有校区都关停了,我们找谁上课?集团也没给合作机构名单,不知道要找谁。”余女士补充道,她家小孩此前报名参加了1月15至17日举行的全国WRC比赛,结果集团临时取消带队老师的机票,就这个举动而言,道歉信更像是为了拖住家长,压舆论。
监管制度亟待完善
记者还了解到,家长购课的大部分资金均转到了北京童程童美,各校区的运作资金以及员工薪酬皆统一由集团总部定期发放。目前,集团对校区不闻不问,校区负责人正在尽力补救。
以广州市公元前及沙园校区为例,事件发生后,校区负责人组织家长代表前往教育局求助,经过与越秀区、海珠区、黄埔区教育局三区会谈后,教育局回复称可牵头与新东方、学而思等机构沟通课时分流;另外,建议机构自行找投资人接手并自负盈亏,政府协助机构办理相关手续。

(受访者提供)
部分童程童美校区负责人提出的“自救”方式是,有剩余课时的学员家长补交费用以支付老师薪酬、课酬直至完成课时。有家长为尽量减少损失,同意支付少数金额让其小孩继续完成课程;也有家长疑惑,机构正常运营所需成本较大,补交多少金额才算合理?且这样的自救方式下,自己前期支付的课时费损失谁来赔付?
《消费者报道》记者梳理后发现,童程童美所属北京童程时代科技集团,该集团旗下有169家成员企业,其中,主体企业有2家,分别为北京童城时代科技有限公司(以下简称“北京童程时代”)、北京童程童美。

(图源:天眼查)
前述童程童美官方公众号发布的通告以及家长致歉信中的落款方就是上述2家主体企业,而童程童美各校区机构与家长前述的购课合同主体则分别为上述169家成员企业之一。
此外,网络上还流传出童程童美的老板卷款跑路是有预谋的策划,所有事情都有迹可循。该观点指出,童程童美前身为达内教育(对应的公司主体为达内时代科技集团有限公司),主要提供成人编程培训课程等,爆雷后又用童程童美继续圈钱,现在钱圈得差不多了,又将马甲换成英才信奥(对应主体为),希望监管部门可以介入严查。
《消费者报道》记者梳理后发现,英才信奥对应的主体为北京少年英才科技有限公司,该公司成立于2023年3月,由北京童程时代100%控股。该公司的官方公众号首篇稿件的发布时间为2024年12月5日,且该公众号以及童程童美服务号均发布过关于“将童程童美北京金源中心作为英才信奥的总部基地”的内容。

(图源:英才信奥公众号)
但截至1月17日,当记者再次搜索该公众号已查无此号。

(图源:微信)
时间线上,记者整理了童程童美成立至今的几个重要节点,以及它与达内教育、英才信奥的关系,如下图所示。

对于培教机构频频爆雷事件,不少观点认为是监管机构监管不力所致,事发后应积极出面提供可执行的解决方案,引导受害人处理纠纷。
程静对记者表示,国家现行对中小学培训机构的监管已采取强制监管账户、设立准入门槛等措施,但还是存在有些机构以各种方式逃避监管,如监管账户与实际收款账户不一、签约主体与执行主体不同等。建议家长在在报名之前仔细核对教育机构资质以及付款账户信息,对于相关课时教学内容,签订合同并留好书面内容,以防出现纠纷、维权困难。
陈女士则对记者称,此次涉及资金巨大,即便她与众多家长维权成功,法院判决童程童美败诉也会遭遇执行困难等问题,与其花时间精力去打官司,她更希望相关部门能够重视此事,尽快完善对中小学教培行业的监管制度,提高针对培训机构卷款跑路的打击力度。












