齐鲁制药接受空壳公司虚开发票13.51亿元 回应表示不太清楚

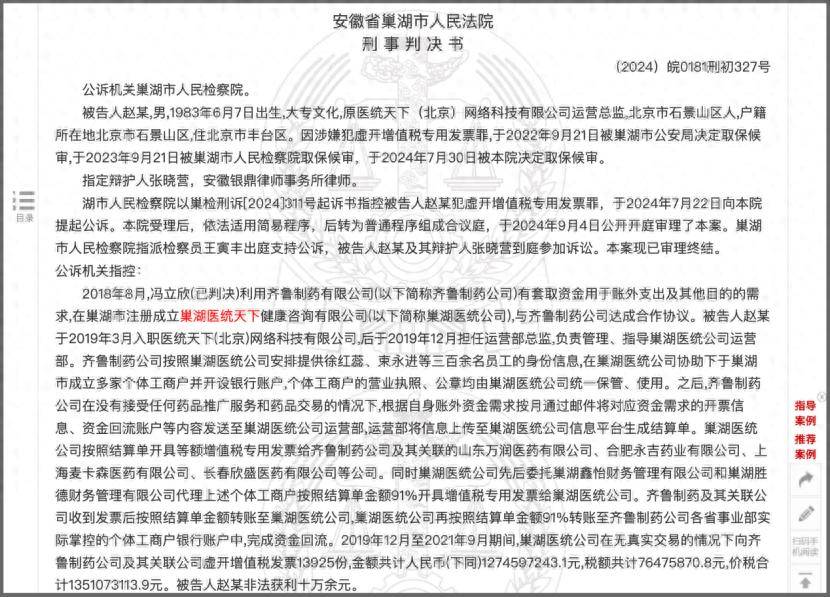
虚开发票案件判决书。中国裁判文书网/图
近日,“某头部药企与服务平台合作虚开发票13.51亿元”的消息在网络流传。据悉,上述信息来源于中国裁判文书网上的一份虚开发票案件判决书。
该判决书披露的核心内容是:“2019年12月至2021年9月期间,巢湖医统天下健康咨询有限公司(以下简称‘巢湖医统天下’)在无真实交易的情况下,向齐鲁制药有限公司(以下简称‘齐鲁制药’)及其关联公司虚开增值税发票13925份, 价税合计13.51亿元。”
山东头条记者电话联系齐鲁制药方面进行求证,相关部门表示不太清楚此事,也无法进行答复,其他未作过多回应。
该判决书全称为赵某虚开增值税专用发票、用于骗取出口退税、抵扣税款发票一审刑事判决书。该判决书作出日期是2024年9月13日,在中国裁判文书网的发布日期是2024年12月3日。
山东头条就相关问题咨询了山东康桥律师事务所合伙人程薇娜。她分析称,从判决书认定的事实中,可以看到空壳公司(开票方)在没有真实交易的情况下,虚构交易向医药公司(受票方)开具增值税专用发票,医药公司将资金转入空壳公司,而后空壳公司又将资金转回到医药公司实际控制的账户,完成了资金回流, 医药企业将这些发票用于抵税税款,造成国家巨额税款流失,而空壳公司则通过赚取开票费的方式获取非法利益。
程薇娜表示,根据中国《刑法》第二百零五条规定,空壳公司实施了“在没有真实交易的情况下向他人虚开了增值税专用发票,并用于抵扣税款”的行为, 依法构成虚开增值税专用发票罪,结合本案的犯罪数额, 法定刑应当处“十年以上有期徒刑或者无期徒刑,并处5万元以上55万元以下罚金或者没收财产”,因赵某具有多个法定减轻处罚情节,法院作出判处有期徒刑3年缓刑3年,并处5万元罚金的判决。
“虚开增值税专用发票罪,是长期以来重点打击的常见经济犯罪,该罪侵害了国家对增值税专用发票的管理制度,严重破坏了社会主义经济秩序,导致国家税款的大量流失。 ” 程薇娜称,与以往相比,有些行为人不仅成立“空壳公司”实施犯罪,甚至还以投资“产业园”的名义,利用部分地方政府招商优惠的政策,大肆对外虚开增值税发票,犯罪手段隐蔽,社会危害后果特别严重,本案也提醒各类企业在经营过程中一定要严格合规,防止陷于刑事风险。
据记者了解, 空壳公司为医药企业虚开发票的案例并不少见。2021年,中国检察网发布的一则起诉书显示,山东一药企法人为帮助药械公司少缴税虚开为其专票,30次,共计184张,价税合计1800多万元,虚开税额为260多万元,从而赚取开票费,被判处有期徒刑3年,缓刑3年。
许多被曝光的案例中空壳公司收取的费用一般是6%,巢湖医统天下收取齐鲁制药的开票费用高于一般水平。 虚开发票套取资金的实际用途一般是给医药代理商以及医务人员的灰色费用。这些费用最终会转嫁到虚高的药价上,最终由医保基金和患者买单。
据悉,齐鲁制药公司总部位于山东省济南市,是中国大型综合性现代制药企业,专业从事治疗肿瘤、心脑血管、抗感染、精神系统、神经系统、眼科疾病的制剂及其原料药的研制、生产与销售。












