原力数字IPO:原税务局副处长任总监 实控人小舅子身兼数职
12月31日,江苏原力数字科技股份有限公司(以下简称:原力数字)北交所IPO获受理,保荐机构中泰证券,保荐代表人常乐、王晓艳,会计师事务所为天健会计师事务所。
原力数字成立于2010年,注册资本2405.66万元,是3D数字内容制作行业的高新技术企业,本次拟募资4.88亿元,用于原力数字科技创新产业基地、数字内容创新技术平台建设,以及原力数字科技创新产业基地项目。
原力数字实际控制人为董事长、总经理赵锐,其直接持有公司12.14%股份,并通过南京锐影、天津纵力间接控制18.12%股份,直接和间接合计控制30.26%股份。
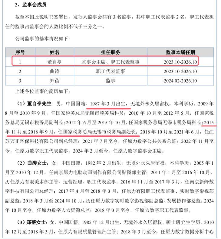
截止递表,原力数字的董监高成员包括:董事长、总经理赵锐;董事、副总经理、董事会秘书周颉;董事沈琰、宋建彪;董事、财务总监唐修杰;董事、副总经理房晓东;副总经理唐后玉;监事会主席、职工代表监事董自亭;职工代表监事曲涛;监事郑蓓。
据瑞财经查阅,周颉是赵锐的小舅子(配偶的兄弟)。招股书显示,周颉现年47岁,为高中学历。23岁时,其曾担任南京飞鹰在线网络服务有限公司(下称“南京飞鹰”)的总经理。2006 年至 2010 年任南京原力电脑动画制作有限公司(下称“南京原力”)总裁助理。

天眼查显示,南京飞鹰成立于2001年,注册资金10万元,现由闫爱明及赵锐分别持有90%及10%。南京原力则成立于1999年10月,注册资金500万元,公司于2019年注销。注销前由赵锐、文岩、丁山分别持有37.62%、37.3%及25.08%。
原力数字其他的董监高成员中,监事会主席、职工代表监事董自亭的简历十分抢眼。招股书显示,其22岁时曾是国家税务总局无锡市税务局科的科员。
而之后的6年内,他相继当上了国家税务总局无锡市税务局副科长、国家税务总局无锡市税务局科长以及国家税务总局无锡市税务局的副处长,晋升速度非常之快。

2018年10月,董自亭放弃公职,加入江苏万正环保科技有限公司,任副总经理,干了3年不到。2021年7月,董自亭加入原力数字,加入至今一直任公共关系总监。
2022年以来,原力数字有多名董监高离任。包括原董事、副总经理张苏粤;原董事邹正宇、赵国栋、熊明旺;原监事WENBIAOLI(李文飚)、王旭东、黄国强;原副总经理蔡郑鹏。












