文登整骨烟台医院诊疗纠纷:患者指控篡改病历与诊疗不当
近日,市民李女士向鲁网·民生帮办的记者反映了她与文登整骨烟台医院之间的诊疗纠纷。李女士反映医院在诊疗过程中存在多项问题,包括未经门诊诊断直接办理住院、手术费用与事先告知不符、手术中出现硬脊膜破裂未修复、隐瞒病情、拒绝患者转院要求、篡改病历记录以及授权书未经本人确认等。
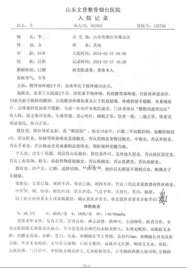
据李女士陈述,她因腰间盘突出持续疼痛,于2024年2月27日到文登整骨烟台医院就诊,并在未经门诊诊断的情况下直接办理住院。2月29日,医院的伦主任与李女士商量了医疗方案,计划进行腰间盘突出的微创手术及胸12椎成形术,并预计总费用在3万元左右。然而,手术后实际费用高达5万余元,远超预期。
手术过程中,李女士出现了硬脊膜破裂,导致脑脊液渗出,但医院并未在病例上记录此事,也未及时通知患者和家属。直到手术后第三天,李女士持续深感不适,医院才告知了真实情况,李女士质疑院方涉嫌隐瞒病情。
李女士在手术后出现了腰痛、右下肢麻木、脚肌无力、心脏不舒服等症状,要求会诊却未得到医院重视。3月5日,李女士要求转院被拒,同时她的D-二聚体+蛋白质代谢产物化验数值持续飙升,但医院未采取任何治疗措施。
3月8日上午,院方为李女士做了二次手术,此时李女士的D-二聚体测定值已经是12.46,正常值范围是0-1之间。直到3月9日,医院才开始给患者服用抗凝药。李女士说,她本人也是退休医生,此时手术风险极大,院方此举极不负责任。

李女士在二次手术后恢复良好,于4月2日出院。李女士向烟台市莱山区卫生健康局反映院方在诊疗过程中存在的问题。莱山区卫生健康局委托天津的鉴定机构进行鉴定,但因医患双方的陈述与病例记录不符,鉴定机构拒绝鉴定。此时,李女士才发现病例记录与实际情况不符,她第一次手术后出现的不良症状居然被记录到入院记录中去了,李女士质疑医院涉嫌篡改入院记录。
李女士指出,被篡改的入院记录上有她丈夫的签名,但她本人并未看过这份病例记录,也未授权其丈夫签字。此外,医院提供的“授权委托书”上并没有李女士本人的签名,李女士质疑院方涉嫌故意诱导其家属签字。


针对李女士的陈述和质疑,真实情况是否如此呢?记者拨通了山东文登整骨烟台医院办公室的电话,一位姓于的先生表示,这是一起医疗纠纷,当事人李女士一直在通过各种渠道表达诉求,目前卫健部门已经在介入调解了,医患双方会按照最后的责任划分结果进行协商,如果患者对处理结果不满意,还有其他的解决途径,解决途径是非常完善的。每家医院都会有很多这样的案例,我们按照正规流程去解决就可以。
12月3日上午,记者电话采访了烟台市莱山区卫生健康局医政科李科长。李科长表示,李女士反映的问题分两部分,一是涉及到医院的违规行为,目前已由疾病控制中心的监督执法人员在查证落实,有些项目已经在立案查处。二是李女士寻求医疗损害赔偿,医患双方在赔偿金额方面尚未达成一致,我们医政科一直在做调解工作。赔偿标准应该有司法鉴定或者医疗事故鉴定的结果为合理依据,但是现在司法鉴定机构没有受理,而由医学会组织的医疗事故电子病历鉴定费用起步就是5万元,李女士接受不了。
李科长还表示,当患者和医院发生矛盾的时候,患方是弱势群体,我们作为行政主管部门是希望能够帮助大家达成一致意见,尽早解决争议,维护双方的合法权益。
此事能否取得圆满的处理,鲁网民生帮办记者将持续进行追踪报道。












