帮“上岸”的金融黑灰产 变着法在小红书上“裸奔” 投放广告
网上流传一句玩笑话:一家公司不放贷,就好像没有灵魂一样。
但更确切的说法或许是:一家互联网公司不放贷,就好像没有灵魂一样。
这不,后起之秀小红书,也选择步先辈后尘,通过贩卖贷款广告这件事,给自己的“灵魂”装上了翅膀。
01从教你“买买买”到教你“贷贷贷”
近日,柒财经在浏览小红书时发现,有贷款中介公司在平台上投放广告。
从一条右下角打着“赞助”标识,标题为“帮客户下款30个,收入1.1个,这个收入是不是很哇塞”的笔记点进去,其账号主体为“某某企业管理咨询有限公司”,身份信息为已完成了蓝V认证的“中介公司”。
该账号主要发布了一些“贷款中介很重要”、“网贷如何置换成银行贷款”的内容。
据悉,小红书的笔记有两种方式会展示“赞助”标识:
博主、达人与商家合作,在小红书旗下的蒲公英网站报备,属于商单合作的帖子;专业号的信息流推广帖子,需要支付费用,用以获得更多曝光和关注。

▲图源:小红书
另有,还有标记“广告”二字的笔记,按点击收费,旨在为商家精准引流(跳转外链),实现锁客、续单、复购等量化目标。
但不管是哪种形式,都意味着,小红书也没有逃离从教你“买买买”到教你“贷贷贷”的这条流量转化老路。
事实上,背负着紧迫的商业化任务,小红书正以更加积极的“恰饭”举措,驱动来自金融领域的客户急速增长。
柒财经注意到,目前,包括微粒贷等众多知名助贷企业,以及国有六大行,部分城商行、股份行和农商行,中国人寿等巨头,均已在小红书“安家落户”。
小红书旗下聚光中心的规则显示,金融行业机构可以直接入驻其专业号,即蓝V认证,经营贷款类业务可以是持牌消金公司,也可以是成立不少于2年,注册资本不少于1个亿,且不得为个体工商户,取得监管部门发放的许可证的小贷公司。

▲图源:小红书
换言之,只要符合要求,无论是消金公司,还是小贷公司,都能在小红书营务生意。
熙熙攘攘皆为利来。也因此,很多用户吐槽:“现在的小红书,不仅助贷机构越来越多,就像“缺钱了怎么办”“急用钱但无人可借”“轻松解决资金周转困难”的广子也越来越多。乌七八糟的。”
但好处是,除了B站、快手、小米、钉钉等大厂,大伙儿借钱的阵地又多了一块,且能在评论区直观洞见各助贷企业的异同与优劣。
柒财经亲自体验,点击带有“广告”或“赞助”水印的助贷企业的笔记,便能一步链接到对方的微信小程序或H5页面,即可填写资料、测算额度,申请钱款。
而站在身后的导流方——小红书,自然也会分到一杯羹。
但值得一提的是,小红书在赚钱的同时,似乎缺乏相应的监管力度,导致黑灰产“毒瘤”层出不穷,也侵害了用户的利益。
02不容忽视的黑灰产“毒瘤”
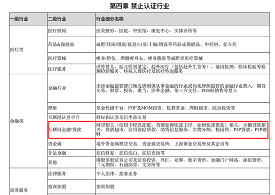
虽然在大的方向上,小红书对金融行业机构的敞开了“大门”,但在具体的细分赛道上,仍留有“小门禁”。
比如下面列表中,针对互金/贷款类业务,小红书明确给信用卡停息挂账、负债如何快速上岸等特定条线贴上了“禁止入内”的标签。

▲图源:小红书
但柒财经注意到,当前在小红书上,“停息挂账、负债协商、x折借债”的帖子并不少见,发帖的大部分是律师事务所,告诉用户欠款逾期不要慌,可以协商延期还款,甚至声称免费。接着沟通,律师事务所通常会私信,“这里敏感词过多,可以留个微信,安排律助和您对接。”
此为最直接的一种。
还有的是如下图,以逾期用户的名义,发小红书问该怎么办,附带“贷款”“负债人上岸”“网贷”“逾期”或者“逾期起诉”的标签,评论里要么发布和金融机构达成延期的短信,要么宣称自己有谈妥的流程,但如果其他用户想要了解是怎么做到的,则需“私信”领取。这里面的套路,想必大家都懂得。

▲图源:小红书
柒财经此前就曾与多家冠名法律顾问的债务规划机构接触,一名“法律顾问”表示,可以帮逾期的借贷人与金融机构交涉,能做到至少延期2年还款,对方停止催收,而且在延期结束后,让金融机构签署减免协议。在收费方面,其表示,按照柒财经所述本金46000元的5%收费,2300元。
但柒财经发现,在投诉软件上有大量针对这些机构“花钱不办事”的投诉。一用户表示,其本人因网贷负债37万且已逾期,找到一法律咨询公司寻求帮忙延期,前后付了23900元的费用,签订合同三个多月了,对方仍没有处理好,自己还每天收到网贷公司的催收电话,要求退服务费不成,发信息也不再回复。
业内人士表示,上述公司通过各种途径发布误导性的金融代理维权信息,维权内容明显超出金融服务协议赋予消费者的合法权利,而且以模糊的“律师”名义,误导不明真相的消费者产生债务可免可延期,逾期征信记录可消可洗等错误认知,有“非法代理维权”的嫌疑。
一头部消费金融公司人士告诉柒财经,“对于正规的金融机构来说,对确切遇到困难的用户,是有相应的豁免政策的,用户不需要依靠第三方,自己就可以拨打热线和机构沟通,寻求一个宽松的还款计划。”

▲图源:小红书
而小红书对进驻法人或个人的身份信息、内容审核等层面的疏忽和纰漏,很容易让个别骗子钻了空子,给用户带来损失。
此前,大学刚毕业的姑娘胡佳曾向《中国消费者报》反映,她在小红书购买衣服后,遭遇了骗子。不但被诱导开通了小米金融等多个信贷产品,欠下网贷38000元,还被骗子从其招商储蓄卡中划走全部余额约17000元。
再如,2月底,有用户爆料称,在小红书搜索栏里输入“贷款”“征信太花”等关键词,蹦出来的银行和中介的营销广告中,竟然还有一堆冒充“外资银行”账号宣传的“企业贷福利”等内容。
2月27日,大华银行(中国)现身“打假”,其在官方公众号的声明指出:近期,该行发现有不法分子通过“小红书”社交平台冒用“大华银行上海分行”“大华银行”名义注册账号,发布虚假信息及开展非法活动。
大华银行亦强调,此类行为已经严重侵害该行声誉和合法权益,并可能对公众造成误导及财产损失。

▲图源:大华银行(中国)公号
实际上,有类似问题的平台不止小红书一家。
去年5月,厦门刘先生向《维权007》投诉称,他在刷快手时,偶然看到一个贷款广告的直播。广告里,主播信誓旦旦地宣称“无需抵押、秒批贷款、低息无忧”,刘先生心动了,便按照提示下载了一个名叫“国信”的APP。
下载完成后,刘先生按照APP的要求,提交了身份证、银行卡等个人信息。没过多久,APP显示他成功获得了3万元的贷款额度。正当他准备提现时,APP客服却告诉他,需要先充值9000元作为“保证金”才能放款。刘先生虽然有些犹豫,但想到急需用钱,还是咬牙照做了。
但之后,客服又以“银行卡流水不足”为由,要求他继续充值。这时,刘先生才意识到被骗了。他立刻提出退款,但客服以各种理由拖延。直到最近,“国信”APP突然无法打开,刘先生才彻底死心。
另有广西的李女士向柒财经透露,在快手上刷到一个贷款视频,刚好最近手头紧就戳了进去,客服以要确认还款能力为由,先说要流水,需存款余额6000元,后面又说6000元太少了,系统审核不过,要再存4000元凑够1万才行,然后就没有然后了,6000元打水漂了,骗子也没了踪影。

▲图源:用户提供的借款合同
而在近年来大力拓展金融业务的B站,此类事项也频频发生:有UP主以主动借钱,但要先付利息为诱饵,坑骗用户钱财;还有人在B站被境外诈骗掳走20万+;不法分子打着网恋名头搞“杀猪盘”……












