东方集团涉嫌重大财务造假 民生银行被欠的74亿贷款怎么办?
被证监会定性为连续四年“涉嫌重大财务造假”,将东方集团股份有限公司(下称东方集团600811.SH)再次推向资本市场的风口浪尖。
东方集团四年造假亏空近50亿
6.29亿“资金黑洞”怎么填?
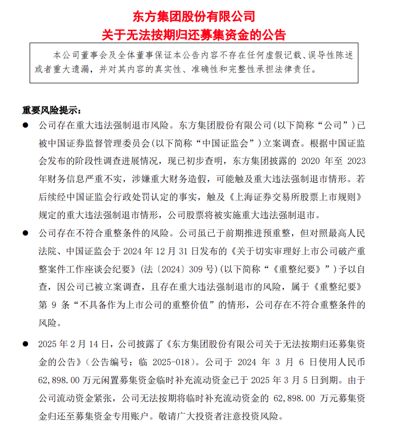
2024年3月,东方集团使用6.29亿元闲置募集资金临时补充流动资金,原定于2025年3月5日到期归还。
5日晚间,东方集团宣布因公司流动资金紧张,无法按期归还6.29亿元至专用账户。
在公告中,东方集团称“近几年,受房地产市场下行、原材料价格波动、市场走弱及消费持续低迷等影响,公司主营业务持续亏损,融资渠道收窄,资产处置进度缓慢导致资金回笼未达预期,公司债务负担持续加重,流动资金紧张,存在债务逾期、被银行等金融机构宣布贷款提前到期以及诉讼等情况。由于前述原因,公司暂时无法按时归还前次用于暂时补充流动资金的募集资金。”

针对下一步归还计划,东方集团表示正积极通过多种途径筹措资金,加快推进资产处置,争取早日实现资金回笼、尽快归还募集资金。
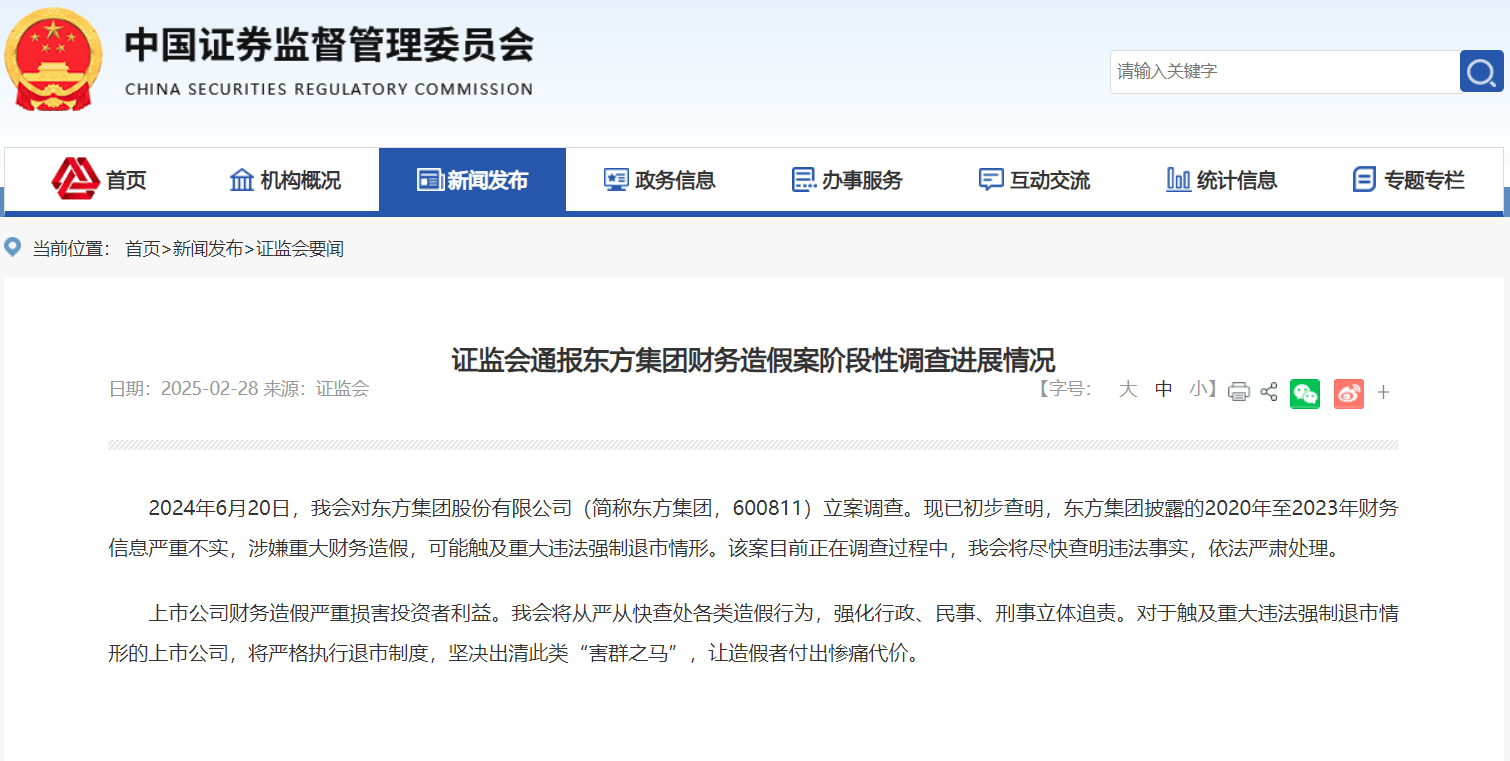
根据证监会2月28日的通报,披露了东方集团2020年-2023年财务信息严重不实,涉嫌重大财务造假,可能触及重大违法强制退市情形。该案目前正在调查过程中,证监会将尽快查明违法事实,依法严肃处理。
证监会表示,上市公司财务造假严重损害投资者利益。证监会将从严从快查处各类造假行为,强化行政、民事、刑事立体追责。对于触及重大违法强制退市情形的上市公司,将严格执行退市制度,坚决出清此类“害群之马”,让造假者付出惨痛代价。

此事对“被埋”的12.9万股民来说无异于晴天霹雳。本月四个交易日东方集团连收四个跌停一字板,若跌停持续将跌破1元/股,退市近在眼前。
东方集团“东窗事发”源于2024年6月18日的一则公告。其称关联方东方财务公司流动性暂时趋紧,公司及子公司的16.4亿元存款无法取出。紧接着,证监会宣布对东方集团立案调查。5天后,东方集团因拖欠约75万工程款,被债主提出重整申请。
事实上,东方集团控股股东流动性问题早有预兆。2024年4月,由于东方集团控股股东未在规定期限偿还4.54亿元流动资金贷款,导致东方集团对其担保逾期。另外,东方集团2023年年报还被出具“非标准意见”审计报告,原因之一是控股股东的资金问题。
作为最早上市的13家股份制企业之一,背靠“东方系”的东方集团旗下有四家上市公司,业务版图横跨粮油食品、石油、房地产、金融等,2023年资产达到750亿。其营收从2018年跃上百亿后,一直延续到2022年。根据财报,2021年-2023年,东方集团营业收入分别为137.29亿元、112.65亿元和60.81亿元,同比分别下滑6.68%、17.94%和46.02%;净利润分别为-17.19亿元、-9.96亿元和-15.57亿元,同比分别增长-814.81%、42.08%和-56.38%,三年累计亏损42.72亿元。若叠加2024年预计8-12亿元亏损,五年合计亏损或超50亿元。而根据Wind数据,该公司同期累计经营性现金流仅为-32.6亿元,造血能力严重不足。
从资金面上看,东方集团流动性已持续吃紧,归还上述借款存在较大压力。截至2024年6月底近八成资产处于受限状态,一年内要偿还的借款却高达到87.54亿元。
压力再次传导至民生银行
财务造假风险暴露后,东方集团及关联公司在中国民生银行股份有限公司(下称民生银行600016.SH)等多家金融机构的贷款正持续引发市场担忧。
截至2024年6月底,东方集团在民生银行的贷款余额约74亿元。根据最新披露,东方集团及子公司在招商银行、龙江银行、兴业银行等多家银行到期未偿还本金合计已超17亿元。这也意味着,目前东方集团及子公司至少有近百亿元金融机构借款待还。
东方集团的实控人是大名鼎鼎的前东北首富张宏伟,当年以建筑工程起家,通过粮油贸易积累第一桶金,随后通过并购民生银行股权、投资港口及地产业务快速扩张。现任民生银行副董事长。

根据第一财经的报道,东方集团的借款不少来自民生银行。东方集团是民生银行的重要股东。民生银行上市前夕的2000年入股的东方集团曾与刘永好的“新希望系”和卢志强的“泛海系”,并列为民生银行股东势力中的“三大系”。据2024年中报披露,截至2024年6月30日,东方集团在民生银行的直接持股比例为2.92%。
根据民生银行财报,2021年-2024年6月底,东方集团及其关联企业在民生银行及附属公司的贷款余额为85.21亿元、88.37亿元、95.99亿元、74.04亿元。
此外,截至2024年6月末,该集团向民生银行的短期借款余额为6.5亿元,一年内到期的非流动负债为45.02亿元。即东方集团一年内需向民生银行偿还至少50亿元贷款。

值得注意的是,东方集团在民生银行的部分贷款已延期续作。据东方集团2024年9月披露,公司及子公司北京大成饭店有限公司与民生银行签署贷款续作相关协议,对应流动资金贷款及其他中长期贷款金额合计51.52亿元。截至目前暂未有公告披露上述款项逾期信息。业内担心,东方集团的资金压力将波及民生银行。
“苦主”不止民生银行一家。东方集团最新披露的债务及担保逾期公告进展显示,截至2月12日,公司及子公司新增到期未偿还银行贷款本金余额17.37亿元,占公司最近一期经审计归属于上市公司股东的净资产的10.41%。粗略梳理,东方集团及子公司分别向招商银行、龙江银行、工商银行贷款10.92亿元、2.53亿元、2.5亿元。目前东方集团在金融机构的借款至少为91亿元,接近百亿元。
从该公司目前风雨飘摇的境地来看,资金情况极不乐观,由于财务造假其披露的数据有几分真实未可知,以目前的家底能还清多少债务,存在一定难度。
去年6月,卢志强被民生银行踢出了董事会,眼下张宏伟也可能要崩盘,民生银行又将如何对待自家的这位副董事长?












