董璇代言的碧素堂精华油出事了?非法添加色素被罚没9万元
明星代言,真真假假,消费者已经很难分清。
董璇推荐,真假难分?
近日,消费者阳先生向清扬君爆料称,其在购买两款碧素堂产品后,发现产品成分中含有不得在驻留化妆品中使用的着色剂CI12700(分散黄16),其中一款还是“董璇推荐”的。


据阳先生讲,在其浏览“碧素堂化妆品天猫旗舰店”时,发现“碧素堂白池花多效臻颜精华油”的主图缩略图上,注明有“屈臣氏同款”和“董璇推荐”字样,并在视频中宣传“光是号称油中的‘皇后’白池花籽油,它就给你怼到了40%。那抗氧修复力,不得拔高好几个LEVEL。”
众所周知,屈臣氏是全球最大的美妆连锁品牌,而董璇则是中国内地一位享有盛誉的女演员,她凭借精湛的演技与出众的优雅形象,在影视圈内赢得了广泛瞩目与高度赞誉。
出于对董璇和屈臣氏的信赖,以及对“抗氧修复力”的期待,阳先生购买了这款产品,同时还够买了“碧素堂海藻颗粒面膜”和“碧素堂柔滑净肤脱毛膏”。
在冲动购买之后,阳先生才发现这款产品有问题:宣传产品“白池花籽油”添加量高达40%,但根据产品的包装标签,“白池花籽油”排序靠后,属于“微量成分”。很有可能实际添加量不足千分之一。
基于此,阳先生还对碧素堂宣传“屈臣氏同款”和“董璇推荐”的真实性产生了怀疑,并对涉案商家进行了举报。

行政处罚决定书《穗云市监鹤龙举复字【2024】0177号》显示,广州市白云区市场监督管理局依法对广州海韵化妆品有限公司进行现场检查,当事人承认曾有使用不当语句描述产品的行为,涉事产品链接已于2024年9月前全部自行下架。遗憾的是,监管部门并未明确究竟哪些宣传违法,同时也并未对其立案。

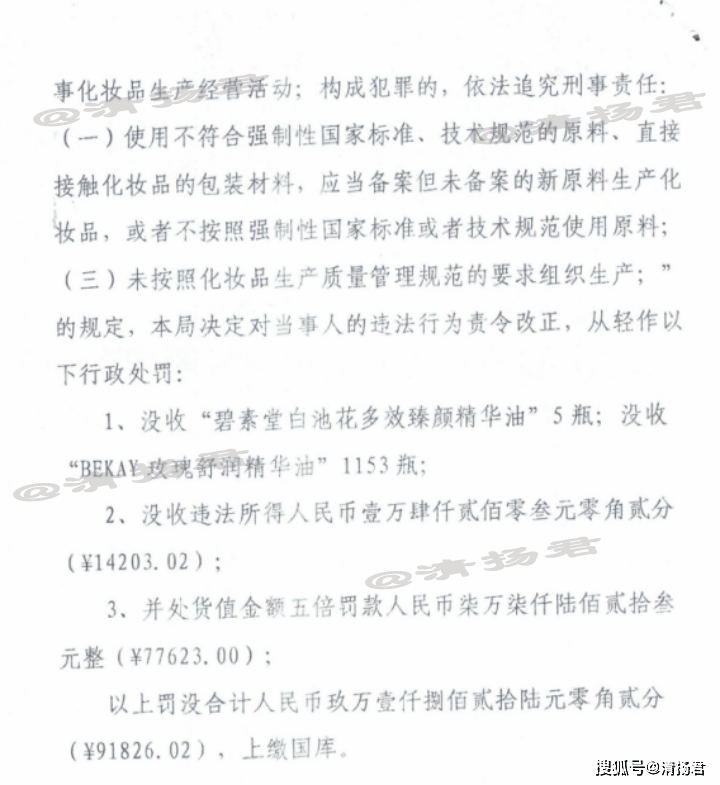
《行政处罚决定书》(四市监江谷处罚[2024]11号)显示,认定生产厂家广东碧素堂生物科技有限公司存在不按照《化妆品安全技术规范》使用原料和不按照《化妆品生产质量管理规范》组织生产两项重大违规行为。尽管工厂积极配合调查,监管部门决定从轻处罚,没收违法所得并处货值金额五倍罚款,合计罚没款9.18万元。

值得说明注的是,处罚决定书还认定“碧素堂白池花多效臻颜精华油”和“碧素堂橘光滢润抗皱身体精华油”的出厂价分别为4.97元和5.3元。然而,在天猫“碧素堂化妆品旗舰店”发现,这两款产品的售价分别为48元和49元,约为出厂价的10倍,每瓶的净利润高达90%甚至更多。
此外,四会市市场监管局调查发现,上述两款产品共生产了3批次共计2800余瓶,且全部售罄,未进行任何召回。
关联企业多次违规被责令停产
随着调查的深入,清扬君还发现碧素堂工厂曾因严重缺陷被责令停产整顿。
阳先生提供的资料显示,碧素堂化妆品天猫旗舰店的经营者为白云区的“广州海韵化妆品有限公司”,但购物发票的开具者却是新兴县的“广东欧佩化妆品有限公司”。然而,新兴县市场监管局于2024年7月25日回复称,“碧素堂化妆品天猫旗舰店”的运营主体为“广州海韵化妆品有限公司”,且产品发货地不在新兴县辖区内,因此不具备管辖权。对于发票开具者为“广东欧佩化妆品有限公司”的问题,新兴县市场监管局未作解释,仅建议消费者向税务部门反映。

2024年10月17日,广东省药品监督管理局对存在严重生产质量管理体系缺陷的45家化妆品企业下达了停产令,其中就有广东碧素堂生物科技有限公司。
2017年发布的《广东省化妆品飞行检查情况通报(2017年第129期)》显示,广州市欧佩化妆品有限公司因存在“企业原料管理制度的实施不能有效保证原料使用安全”、“生产记录未按照规定归档保存”、“未按照规定留样”三大问题,被广东省药品监督管理局责令企业整改,并移交广州市白云区局跟进处理。
2019年发布的《广东省化妆品监督检查情况通报(2019年第63期) )》显示,广州市欧佩化妆品有限公司检查中发现企业在机构与人员方面存在企业从业人员未保持良好个人卫生问题,在厂房与设施方面存在临时搭建仓库无防鼠、防虫、防尘、防潮等设施问题等,被广东省药品监督管理局责令责令企业限期整改,被对其进行了警告。
2020年发布的《广东省化妆品监督检查情况通报(2020年第47期) )》显示,广州市欧佩化妆品有限公司因企业未能提供销售记录问题,被广东省药品监督管理局责令责令企业限期整改。同时,对检查中发现的问题,依法组织调查处理。
除此以外,2024年8月14日,碧素堂的工厂广州碧素堂化妆品集团有限公司因在拼多多平台经营店铺“碧素堂美容官方旗舰店”,虚假宣传“惊呼!白的太快!!这个身体乳能白到骨子里……之前去海边玩晒黑的,这皮肤快晒死了,咔咔对比,之前的腿,鸡皮腿无疑自己都不敢下手,坚持用碧素堂双管身体精华乳,一个月后白回来了,前胸后背痘都要嘎嘎没了,现在后背痘痘真的不见了,粗糙暗沉也没了,小疙瘩沉肌散退……”等,没有“美白祛痘”“小疙瘩沉肌散退”等功效,被白云区市场监督管理局罚款10万元。

2017年,国家食药监总局抽检防晒类化妆品,碧素堂韩佳妮防晒霜和欧佩矿物泥光感透亮欧佩防晒霜,因未检出标签及批件标识成分,还被央视财经报道。












