被曝给过期食材“换签续命” 华莱士回应:涉事门店永久关停
近日,有媒体曝光,华莱士部分门店出现给过期食材“换签续命”、炸油酸价超标60%、店长自称健康证全员造假等乱象。
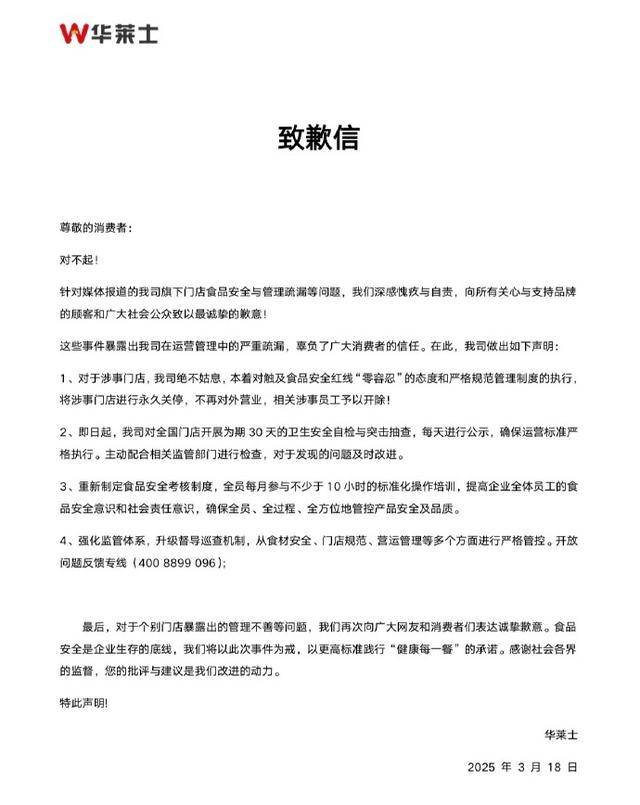
针对门店被曝给过期食材“换签续命”,3月18日华莱士官方微博发布致歉信称,将涉事门店进行永久关停,不再对外营业,相关涉事员工予以开除。此外,即日起,公司对全国门店开展为期30天的卫生安全自检与突击抽查,每天进行公示,确保运营标准严格执行。主动配合相关监管部门进行检查,对于发现的问题及时改进。

据此前媒体报道,今年2月份以来,记者随机在河南郑州、安徽合肥的华莱士两家门店进行卧底暗访,发现存在频繁修改“效期标签”,使用过期食材制作餐食的情况。由于使用频繁,新更换的起酥油,往往在用到第3天时,就已经呈现深褐色,炸制食材时还会出现冒烟的情况……
除了食品安全问题之外,
针对上述食品安全与管理疏漏问题,华莱士方面表示,还将重新制定食品安全考核制度,全员每月参与不少于10小时的标准化操作培训,提高企业全体员工的食品安全意识和社会责任意识,确保全员、全过程、全方位地管控产品安全及品质;强化监管体系,升级督导巡查机制,从食材安全、门店规范、营运管理等多个方面进行严格管控,并开放问题反馈专线(400 8899 096)。
天眼查App显示,福建省华莱士食品股份有限公司成立于2009年8月,经营范围为食品销售、市场营销策划、供应链管理服务等,由华怀余、凌淑冰、张仰枝等共同持股。对外投资信息显示,该公司直接持股18家企业,其中17家为存续状态,包括济南华莱士商贸有限公司、浙江华莱士食品有限公司、福州市华莱士电子商务有限公司等。
天眼风险信息显示,多地华莱士门店存在行政处罚信息,2022年10月,深圳市罗湖区南湖街道双全华莱士汉堡店因食品违法行为被罚1万元;2024年2月,怀远县包集镇华莱士快餐店因用超过保质期的食品原料、食品添加剂生产经营食品被罚5000元。












