"万商联盟"消费让利陷阱:资金游戏一旦无人接 平台不会买单
随着我国消费市场急速膨胀,萌发出众多消费让利骗局。消费让利骗局是不法分子以 “消费返利”“消费全返” 等为幌子,通过承诺高额返利、设置拉人头奖励机制、搭建虚假消费平台等手段吸引消费者参与的诈骗行为;此类骗局违背商业逻辑,返利资金多依赖新参与者投入,一旦后续资金不足便会断裂,且常设置提现障碍,最终导致消费者钱财受损。
近期,粉丝爆料一个名为“万商联盟”的平台,宣称:商家免费入驻,商家让利消费者获补贴,实现多方共赢。对此我们进行深入了解。
据代理提供的宣传资料中介绍到,该平台主体运营公司为北京蜜蜂织道网络科技有限公司。
企查查公示系统显示,该公司成立于2020年11月10日,法定代表人为侯某国,注册资本为200万元,实缴0元。
通过该平台代理提供的注册链接,查询到其官网域名mifengzd.com主体备案公司同为北京蜜蜂织道网络科技有限公司。
资料中还介绍到该平台的股票代码:66762HK
然而通过港交所官网查询并未查询到这支股票。
那么该平台是如何通过商家让利的方式,实现多方共赢的呢?我们继续了解下去。
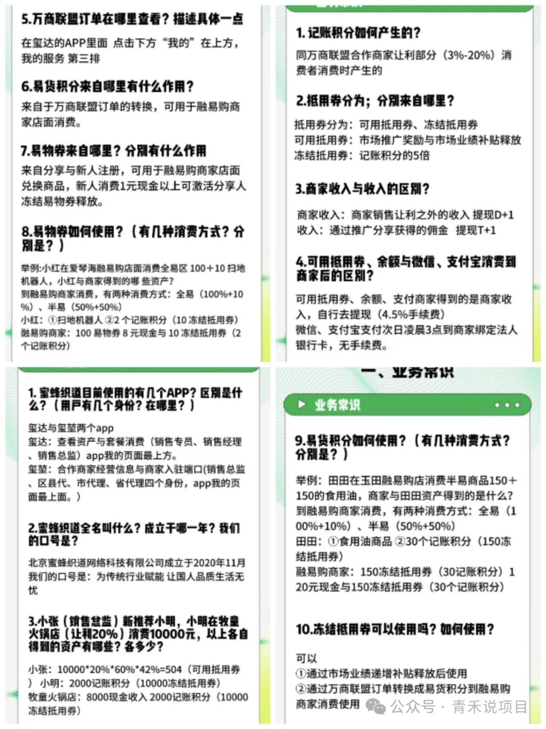
该平台代理提供的宣传资料介绍到,消费者在平台入驻商家消费,商家可以选择3%~20%的让利比例,在完成消费后商家和用户可以获得同数量的记账积分,以及最高让利金额五倍的抵用券。
每当记账积分增长15%时开始补贴抵扣券,预计36期完成补贴,用户达成免单,商家获得5倍让利补贴,如若没有达成预期收益可继续享受至40期补贴。如若30天内未达到15%的增长则在第31天根据市场业绩完成补贴,随之补贴金额减少。
除此之外,在平台购买一定套餐产品还可以获得记账积分、抵扣券、代理身份等权益。每推广新用户购买可以获得一定数量的抵扣券奖励,当推广人数达到一定要求还可以提升代理等级,获得团队新增提成。
资料中还针对平台所发行的一系列积分做出了相对应获取方法及使用规则。
从上述资料中我们不难了解到,该平台以用户在商家消费,商家让利一定比例交给平台,平台再通过让利业绩增长或一定周期将一部分让利收益返给用户及商家,最高实现用户免单、商家五倍让利收益。
在相关的宣传视频中平台也做出介绍:只是以时间赢得空间、所有用户和商家不能同时实现免单及五倍返利收益,也无法立即补贴。
穿透本质可以理解为在中间流转的一直都是商家选择让利出来的部分,每达到一定增长拿出一部分补贴给早期用户,用户想要实现彻底免单最短也需要将近3个月的时间,在此模式下极易出现以消费全免为目的的虚假交易,用户和商家之间仅需支付至高20%给平台,就可以获得100%的抵扣券,通过平台的让利业绩增长慢慢补贴实现收益,违背正常消费逻辑。
而平台把控的仅仅是用户与商家之间的“交易”有多少交到平台,然后抽出一部分用来补贴早期参与的用户和商家,剩余部分作为自己的收益和运营成本。如此庞大的资金游戏一旦无人接力很难不走向崩盘,毕竟平台不会无缘无故的只是为了拿一赔十去做“慈善”。












