华控赛格旗下公司与政府互相发起仲裁:政府要求退还扶持金
一家上市公司与地方政府互相申请仲裁,这一幕发生在华控赛格身上。
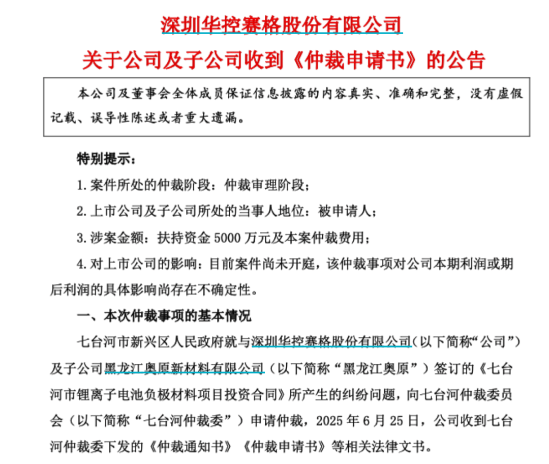
6月26日晚间,华控赛格披露了这两起仲裁案,与七台河市相关政府部门互为申请人。这两起仲裁案可以追溯至2019年,华控赛格三级子公司与七台河市新兴区政府签订了一个锂电投资项目。由于该项目是重点项目,政府给了5000万元扶持资金。但时至今日,该锂电项目都未建成。
七台河市新兴区政府要求华控赛格方面返还扶持资金,但华控赛格方面认为政府没有履行合同,导致上市公司无法按计划进行项目建设。上市公司则要求政府收回土地并返还当时近5000万元的土地出让金。
双方是“公说公有理,婆说婆有理”。目前,两起案件均在审理当中。
互相申请仲裁
6月26日晚间,华控赛格公告了两起仲裁案,华控赛格与七台河市政府部门互为申请人。
华控赛格三级子公司黑龙江奥原新材料有限公司(以下简称“黑龙江奥原”)就其与七台河市自然资源和规划局签订的《国有建设用地使用权出让合同》所产生的纠纷问题,向七台河仲裁委员会(以下简称“七台河仲裁委”)申请仲裁。

七台河市新兴区人民政府就其与华控赛格及黑龙江奥原签订的《七台河市锂离子电池负极材料项目投资合同》(以下简称“投资合同”)所产生的纠纷问题,也向七台河仲裁委申请仲裁。

《每日经济新闻》记者注意到,七台河市新兴区人民政府的仲裁请求是裁决解除2019年12月24日与华控赛格共同签订的投资合同,同时要求华控赛格方面共同返还政府已经给付的5000万元扶持资金并承担违约责任。
华控赛格则要求解除双方签订的《国有建设用地使用权出让合同》,政府方面有偿收回申请人土地,并按照土地出让金4889万元支付补偿,或退回案涉土地并返还土地出让金4889万元。此外,还涉及赔偿华控赛格已投资金额暂计752万元。
换句话说,一方要求收回当时扶持产业项目的资金,另一方则要求退还土地出让金。
去年年报披露项目停工
根据七台河市新兴区人民政府的申请理由,政府按照投资合同的约定向华控赛格方面拨付了5000万元产业扶持资金,但对方却没有履行义务,只是取得了土地使用权便长期闲置,没有再进行任何投资。政府方面多次督促,对方总是以各种理由推脱,最后明确表示不能再履行此投资合同,至今已经长达四年之久。
华控赛格则表示,根据合同约定,七台河市新兴区政府负责在七台河新材料产业园区内按“七通一平”的条件向申请人提供没有任何权属瑕疵的土地27.2万平方米。新兴区政府负责按照申请人提供的设计图纸要求建设厂房,建设费用先期由新兴区政府承担。
然而,自合同签订后至今,当地政府未能全面履行上述合同等相关义务,比如政府方未履行合同中约定的代建厂房并先期承担建设费用的义务,导致申请人无法按计划进行项目建设等。又因为公共安全及其他不可抗力,上述合同目的已无法实现。
6月26日晚间,《每日经济新闻》记者致电了华控赛格有关人士,对方表示此次纠纷已经在公告中说明,公告已经充分说明了双方申请仲裁的理由。双方争议的焦点源头是来自投资合同。
2019年,华控赛格公告称,该项目为七台河市招商引资重点项目,为支持企业发展,公司于2019年12月6日收到当地政府给予的5000万元产业扶持资金。
2021年,华控赛格在回答投资者提问时表示,受疫情等因素影响,黑龙江奥原未能按原计划在七台河市新兴产业园区顺利实施3万吨/年锂离子电池负极材料项目。
华控赛格的2023年年报还提到,3万吨/年锂离子电池负极材料项目的账面余额为520.6万元。但在2024年年报中,该项目已经进行了计提减值准备,明确提到工程已停工预计不会再开工。上述华控赛格有关人士表示,披露2024年年报时,双方还没有发展到相互申请仲裁的地步。












