"卸妆黑马"多款产品被质疑虚假宣传 逐本创始人承认存在疏忽
今年的护肤赛道注定不平静,又有美妆护肤品牌被质疑虚假宣传功效成分。
6月26日,有媒体报道称,广西阳先生购买的数十款“逐本”产品疑似实际添加成分和备案不符,并且产品中疑似非法添加了未收录进《原料目录》的植物新原料、生物技术新原料等。
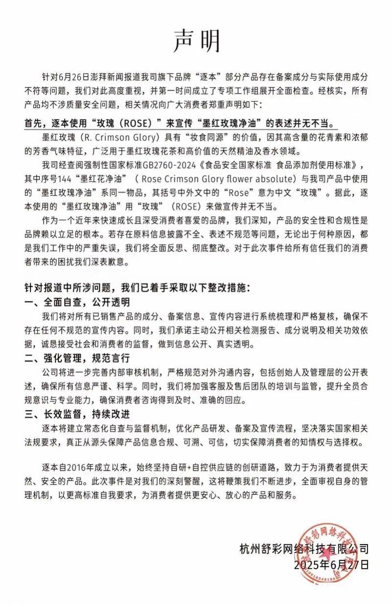
6月27日,逐本针对媒体报道的部分产品存在备案成分与实际成分不符等问题,于其官方公众号发表了声明,称所有产品均不涉质量安全问题,并且表示会启动全面自查,对已销售产品的成分、备案信息和宣传内容进行复核。针对创始人在直播时对功效的不当宣传,公司会强化管理,进一步完善内部审核机制,严格规范对外沟通内容,包括创始人及管理层的公开表述。
逐本创始人刘倩菲接受青眼采访表示,对为何逐本旗下多款精油产品没有进行化妆品备案的来龙去脉,进行了详细说明,并透露,“当下公司已接到了监管部门对于此次事件的调查通知。”
逐本多款产品被质疑虚假宣传
包括成分与备案不符、宣称具有护肤功效等
近日,广西的阳先生向澎湃新闻反映,他在电商平台“逐本”官方店铺购买了数十款产品,发现其中高端“墨红”系列产品的实际成分和备案不符,疑似使用月季净油冒充玫瑰精油进行备案和生产经营;“不染茉莉白茶”系列等多款产品疑似添加未收录进《已使用化妆品原料目录(2021年版)》(以下简称《原料目录》)的植物、生物技术新原料,并套用已使用化妆品原料进行备案生产;一些未经备案、非“妆字号”单方精油香薰,在产品页面和品牌社交账户上却宣称具有护肤功效。
阳先生称,他购买的“逐本晚香亮采焕活眼部精华油”“逐本高山火绒草高浓精华液”“逐本空山植萃舒缓馥润身体乳”,以及“逐本不染茉莉白茶”系列产品,疑似非法添加未收录进《原料目录》的植物新原料、生物技术新原料等,并套用已使用化妆品原料进行备案和生产,无法保障产品的安全性。
“茉莉花愈伤组织”疑似套用《原料目录》中"茉莉花(JASMINUM SAMBAC)提取物"进行填报备案。

逐本晚香亮采焕活眼部精华油的页面介绍、品牌创始人介绍晚香玉愈伤组织
另一款主打以油养肤的“逐本晚香亮采焕活眼部精华油”, 于2025年3月注销备案信息,目前已在全平台短暂下架。6月11日,“逐本”品牌创始人刘倩菲在她的小红书账户上介绍,该产品将在近期的品牌活动期间最后一次“翻单”上架,以79元的清仓价上架8000瓶。
刘倩菲在视频中介绍,该产品最核心的成分是“晚香玉愈伤组织”,价格是“普通植物提取物的10倍以上”,能解决眼周暗沉、松垮等眼周问题。 不过,该产品的备案信息中却写的是,“晚香玉(POLIANTHES TUBEROSA)提取物”,而非愈伤组织。此外,澎湃新闻注意到,该产品的备案功效,仅为“保湿”。

刘倩菲在小红书发布的多个精油相关视频中,多次提到精油产品可用于皮肤。逐本官方小红书账户也科普称,精油需用基础油稀释后,适用于头发、全身皮肤(不包含口唇、眼部)。 阳先生认为,如果该品牌将单方香薰精油用作护肤产品销售,则应按照相关规定进行备案生产。
6月23日,阳先生将投诉内容、购买凭证等材料,发至国家药监局受理和举报中心邮箱。24日,国家药监局受理和举报中心回复称,相关举报情况已分别转上海市、浙江省、江苏省等相关部门进行办理。26日上午,浙江省药品监督管理局邮件回复称,相关举报已转杭州市市场监督管理局处理。
创始人账号照常直播
未上架任何涉事产品
此次消费者对逐本产品相关问题的质疑,核心点是对“成分”和“功效”的不合规宣传。
从逐本创始人刘倩菲在小红书上的直播内容可以看到,她在对逐本的“舒缓头疗套装”产品进行讲解时,明确提到“密集地使用三个月可以缓解痒、干涩、断发、掉发等问题”,并且在讲解另一款带“妆字号”的精油产品时提到“能让你在大姨妈期间活蹦乱跳”。
南都记者了解到,非妆字号精油产品宣称可以“改善痒、干涩、断发、掉发等问题”,可能涉嫌违反《化妆品监督管理条例》《广告法》等相关法律法规,构成虚假或误导性宣传。而即便妆字号产品,也不能宣传”缓解经期不适”这类属于作用于身体内部或牵涉生理周期调节的医疗性作用。
南都记者注意到,在6月26日下午3点半左右,“逐本创始人刘倩菲”的账号还在如常直播,但主播并非创始人刘倩菲。留言区不乏消费者提问“精油备案问题怎么处理?”也有消费者依然催促精油产品上架。
在这场直播中,南都记者注意到,未有精油类相关产品上架,商品链接多为护发、护理身体、面膜、睡眠喷雾等产品,个别为面部精华油,但未见上述提到的眼部精华油、精华液和身体乳产品。不过,在该帐号的小红书店铺中,单方精油依然在照常售卖,南都记者点击进入商品页面看到价格为“199元任选4瓶”,可选精油种类包括茶树、薰衣草、迷迭香等,“墨红系列”产品同样无法在小红书店铺中搜索到。

据悉,逐本官网显示,品牌定位为东方养肤卸妆品牌,自2016年创立至今,始终坚持自研+自控供应链的创研道路,通过融合自然植愈成分、现代前沿的护肤科技和天然的芳香精油能量,逐本已在卸妆品类和护肤品类中获得多方认可。
南都记者了解到,该品牌最开始凭借“卸妆油”这一单品获得市场关注。有媒体报道,逐本在5年做到了销售额超15亿元,是名副其实的卸妆赛道黑马,之后更是成为了李佳琦直播间高频亮相的产品,从而被更多消费者所熟知。
逐本称不涉及质量安全
涉事产品尚未恢复上架
6月27日,逐本针对媒体报道的部分产品存在备案成分与实际成分不符等问题,于其官方公众号发表了声明,称所有产品均不涉质量安全问题,并且表示会启动全面自查,对已销售产品的成分、备案信息和宣传内容进行复核。

据悉,逐本在声明中首先澄清了最主要的争议,即其产品使用“玫瑰(ROSE)”来宣传“墨红玫瑰净油”的表述并无不当。逐本表示,在国标文件中,序号144“墨红花净油”与其产品中使用的墨红玫瑰净油系同一物品,逐本使用的“墨红玫瑰净油”用“玫瑰”来做宣传并无不当。

逐本涉事产品。
南都记者在27日发现,逐本的天猫旗舰店和创始人在小红书账号的店铺均无法搜索到墨红系列相关产品,另外该消费者投诉的“逐本晚香亮采焕活眼部精华油”“逐本高山火绒草高浓精华液”或“逐本空山植萃舒缓馥润身体乳”三种产品也未见购买页面。截至28日发稿时,南都记者依然无法在逐本天猫旗舰店搜索到墨红系列产品,小红书的品牌旗舰店和创始人账号下的小红书店铺也同样未见产品上架。
企业提及整改措施
称将规范创始人公开表述
值得注意的是,此次声明主要是针对墨红系列“墨红玫瑰”精油的成分备案信息问题进行了回复,其余两个消费者质疑的问题没有如上述墨红玫瑰成分问题般进行针对性回应。不过,声明提及了整改措施,表示将对所有已销售产品的成分、备案信息、宣传内容进行系统梳理和严格复核,确保不存在任何不规范的宣传内容。
除了产品本身争议,逐本创始人刘倩菲曾在小红书的直播间中对逐本的“舒缓头疗套装”产品进行讲解时,明确提到“密集地使用三个月可以缓解痒、干涩、断发、掉发等问题”,并且在讲解另一款带“妆字号”的精油产品时提到“能让你在大姨妈期间活蹦乱跳”。这一直播话术引来质疑,称其对非妆字号产品宣传功效作用以及妆字号产品暗示医疗性作用。
逐本创始人承认精油产品的
宣称的确存在疏忽之处
据悉,逐本官网显示,品牌定位为东方养肤卸妆品牌,自2016年创立至今,始终坚持自研+自控供应链的创研道路,通过融合自然植愈成分、现代前沿的护肤科技和天然的芳香精油能量,逐本已在卸妆品类和护肤品类中获得多方认可。
南都记者了解到,该品牌最开始凭借“卸妆油”这一单品获得市场关注。有媒体报道,逐本在5年做到了销售额超15亿元,是名副其实的卸妆赛道黑马,之后更是成为李佳琦直播间高频亮相的产品,被更多消费者所熟知。
针对本次争议事件,逐本创始人刘倩菲接受《青眼》采访时表示,此前逐本的产品大多都是在上海进行备案的,但由于后期公司的主体改到杭州了,所以便将所有产品陆续进行注销后,在杭州进行重新备案(目前,逐本旗下多数产品备案人均显示为:杭州舒彩网络科技有限公司)。
“由于单体精油无法直接进行备案,我们此前在上海时,是采取将一个单体精油与一个基础油一起进行备案,并在产品中说明要将2个油混合使用。然而,到杭州后,这个方法却行不通了。所以,很多精油产品无法按化妆品进行备案。因此,我们便按香薰精油的标准进行了备案。”
刘倩菲也同时表示,其对于精油产品的宣称的确存在疏忽之处。“我在分享产品时比较感性,在这个过程中,常常会忘记自己是品牌创始人的角色,我的合规意识确实有待加强。”她说,“对于自己的言行给公司带来的舆论影响,将进行反省和调整。”












