女子在医院取环手术后被鉴定为十级伤残 称手术中换成进修生
“同房都会痛,我跟我老公现在两个人关系很差,真的是靠良心在维系婚姻。”今年30岁的甘肃女子白女士怎么都没有想到,一次取环手术会让自己踏上两年维权之路。
2023年7月24日,白女士前往天水市第四人民医院进行取环手术。考虑到手术风险,她起初希望由妇科主任操作,后在护士推荐下选择了马医生。手术同意书由马医生签字,并告知了相关风险。院方当时还安抚称医生经验丰富。
然而,进入手术室后,白女士发现主刀医生并非马医生。

△当事人提供手术同意书,手术医生署名一栏为马医生

△司法鉴定书报告显示给白女士做手术为进修医生蒲医生
“当时马医生在忙别的手术,是一位我不认识的蒲姓进修医生给我做的。”手术过程中,白女士腹痛难忍,被迫中止。因情况危急,她当天紧急入院,接受了腹腔镜中转开腹探查手术。术中诊断:子宫穿孔、失血性休克、右侧阔韧带血肿。医生为她实施了子宫修补术和血肿清除术。
白女士告诉记者为自己进行手术的蒲医生,为天水市麦积区中滩卫生院医生,记者随后联系医院了解详情获悉,蒲医生目前仍旧在职工作。

△当事人提供

△司法鉴定意见书显示院方存过错行为与白女士损害后果存在因果关系,且“原因力大小建议为主要原因”
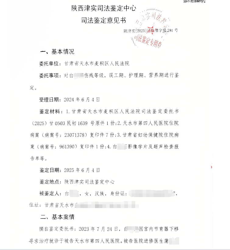
手术给白女士带来了身体的损伤和后遗症。经陕西津实司法鉴定中心于2025年6月18日出具的司法鉴定报告确认(受甘肃省天水市麦积区人民法院委托),白女士子宫穿孔修补术后构成十级伤残。她目前患有妇科疾病、盆腔积血等问题。

△陕西津实司法鉴定中心于2025年6月18日出具的司法鉴定报告

△鉴定报告称白红丽为十级伤残
更让她痛苦的是,医生告知她,若不进行输卵管复通手术将无法怀孕,但即使手术成功怀孕几率也很低。身体的伤痛直接影响了她的婚姻生活。“我现在这个样子,妇科方面有问题,同房都会痛,”白女士表示,“我现在跟我老公关系很差,现在真的是凭良心在生活。”

△当事人曾向天水市卫健委反映,得到回复
7月1日,潇湘晨报记者致电天水市卫健委,卫健委工作人员表示,出于对个人隐私的保护,不能够对此事进行沟通,据了解该事件已经进入司法程序,对于其他情况均不便透露,需要联系当地政府。
记者随后根据白女士提供电话拨打天水市第四人民医院医患沟通部门电话,在表明记者身份和说明情况后,工作人员表示自己是临时借调的值班实习生随后将电话挂断。之后拨打天水市第四人民医院妇科主任吴医生电话,核实确认身份后,吴医生表示该情况与自己无关,医院正在处理随后挂断电话。
白女士称已经聘请律师,目前已经进入司法程序,在法院调解下医院表示将对白女士进行70000元的民事赔偿,但白女士拒绝了这一协调结果。
“我希望能公平公正的处理,赔偿中连我的身体伤残都没有算上,进了医院之后花费就像是无底洞,已经对我的生活造成了影响,医院方必须让手术负责人为之前的言语谩骂和刺激向我道歉。”白女士告诉记者。












