随心借系产品遭多个应用市场下架 小米应用市场却能正常安装
近日,消费日报等媒体、自媒体对“随心借”App进行报道,指出:随心借及关联App疑为贷超大佬贤俊江隐身操盘;相关借款App利率偏高,且仅在华为、小米两家应用商店下载量就超过百万。
随心借系产品的运营主体为南宁市同正旭宁小额贷款有限公司,其大股东为桂林市亿铭贸易有限公司,两家公司上线了十余款贷款类APP。

图片来源:小米应用商店
发稿前,《读懂数字财经》在华为应用市场、应用宝等应用市场检索发现,随心借相关产品已经下架,但小米应用市场依然可以下载安装随心借、随心花等产品。这一现象显示,小米应用商店对该类产品的上架标准或与其他平台存在差异。

图片来源:小米应用商店
随心借、随心花系产品在黑猫投诉亦有大量投诉,投诉内容涉及高利贷、砍头息、强制下款等问题,与其他贷款平台不同的是:黑猫投诉上针对这些产品的投诉多未能成功匹配商家。

此外,大量针对随心花的投诉显示:平台实际放款仅为用户借款金额的 50% 左右,且借款期限短至几天。若投诉内容属实,其模式具备典型的‘714 高炮’特征,甚至可能涉嫌‘套路贷’。

2019年发布的《关于办理“套路贷”刑事案件若干问题的意见》指出:实践中,“套路贷”的常见犯罪手法和步骤包括但不限于以下情形:制造资金走账流水等虚假给付事实。犯罪嫌疑人、被告人按照虚高的“借贷”协议金额将资金转入被害人账户,制造已将全部借款交付被害人的银行流水痕迹,随后便采取各种手段将其中全部或者部分资金收回,被害人实际上并未取得或者完全取得“借贷”协议、银行流水上显示的钱款。

图片来源:司法部
此外,近日国家金融监督管理总局网站发布关于防范虚假宣传诱导网络贷款的风险提示,其中提及虚假宣传诱导网络贷款的“套路”就包括:“隐瞒贷款实际成本。一些不法机构或平台只宣传较低的表面利率、日利率、月利率,不披露较高的实际利率、年化利率、综合借贷成本,诱导消费者过度借贷。或者在宣传时模糊收费标准,故意隐瞒额外费用,实际操作中以‘额外服务’‘高端定制’、违约金等名义额外收费,导致实际支付的息费远超预期。”
不过,黑猫投诉上关于随心花的投诉,多来自一个名为“正义喵”的网友,其身份及投诉内容的真实性需进一步核实。
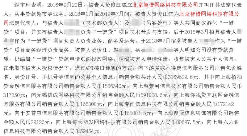
值得一提的是,媒体报道中的疑似操盘者贤俊江曾于2021年陷入刑事案件。

图片来源:北青金融援引自裁判文书网












