海尔消费金融违反信息采集被罚:业绩狂奔 催收投诉居高不下
当一家消费金融公司在营收、净利润连续三年保持在20%以上的增速、净息差在市场利率下行期逆势上升、不良贷款率连续两年下降时,本该是行业里优等生,但海尔消费金融有限公司(下称“海尔消金”)在亮眼业绩的另一面,遭遇合规罚单与投诉缠身的双重考验。
前不久,人民银行青岛市分行披露了一则行政处罚信息,海尔消费金融有限公司(以下简称“海尔消金”)因“违反信用信息采集、提供、查询及相关管理规定”被罚25万元。这是今年消金行业的第7张罚单,今年以来,还有两家消金公司也因信用信息采集不当问题被监管处罚。
2024年海尔消金不良贷款率2.15%,同比下降0.19个百分点且连续两年下降并非偶然,背后是海尔消金通过司法诉讼、核销等方式加大不良资产处置力度。海尔消金与15家催收公司合作,对逾期还款者进行催收,未能催收回款,海尔消金还会对个人借款者进行批量起诉,目前司法案件已超10万件。
然而这种“高效处置”,换来的是海尔消金暴力催收的投诉量居高不下。
1
营收、净利增速连续三年超20%
海尔消金成立于2014年12月,由海尔集团作为主发起人发起设立,是我国首家产融结合消费金融公司。海尔集团公司持有49%股权,为第一大股东,北京红星美凯龙国际家具建材广场有限公司、浙江逸荣投资有限公司、北京天同赛伯信息科技有限公司分别持股25%、10%、10%。
海尔消金在业务协同、风险管理、资金融通等方面受到海尔集团的大力支持。从融资渠道来看,海尔消金主要依靠拆入资金和吸收存款,海尔集团利用自身资源助力海尔消金获得多家银行的授信支持,海尔消金还从海尔集团及关联公司那里吸收了大量存款。

图源:罐头图库
此外,海尔消金也在拓展其他多元化融资渠道。就在7月3日,海尔消金发行了今年第二期ABS(信贷资产支持证券),规模15亿元,A档票面利率为1.8%,创行业年度新低,此前3月发行的第一期ABS的A档票面利率为2.03%。此外,6月海尔消金还发行了第一期金融债,规模为10亿元,期限为3年,票面利率为2.2%。
最近三年,海尔消金的业务规模稳步上升。2022-2024年资产总额分别为211.25亿元、262.67亿元、293.48亿元,同比增速分别为24.34%、11.73%。此外,2024年末发放贷款和垫款、负债总额分别为271.44亿元、265.17亿元,同比分别增长10.43%、10.83%。
业绩方面保持高速增长,营业收入和净利润增速连续三年保持在20%以上。2022-2024年海尔消金营业收入分别为17.1亿元、24.89亿元、31.68亿元,近三年增速分别为57.38%、45.59%、27.25%;净利润分别为2.74亿元、3.65亿元、4.45亿元,近三年增速分别为39.51%、32.91%、22.05%,不过近两年业绩增速明显下降。
从其他消金公司披露的财务信息来看,2024年营收、净利润增速均超过20%的消金公司也不少,不过各类公司业绩分化现象比较严重,也有部分消金公司业绩亏损,海尔消金业绩能持续高速增长比较难得。
从业务结构来看,虽然是产融类的消金公司,早期专注于家电分期业务,但最近几年现金贷业务已成为公司的主要收入来源,截至2024年末现金贷业务规模222.19亿元,占比81.9%,而2022年末现金贷业务占比曾超过90%。
近两年,海尔消金自营业务比重逐渐上升,2024年线上现金贷自营业务及线下场景分期业务规模占比79.46%,同比上升13.04个百分点,在消金行业自营业务比重处在较高水平。

来源:海尔消金债券募集说明书
现金贷的机构业务与头部互金平台(如360金融、拍拍贷等)合作,合作方推送用户,海尔消金为通过审核的用户提供现金贷服务,此类业务一般会增加融资担保或其他风险缓释措施。截至2023年末、2024年末,线上现金贷中担保贷款余额分别为63.64亿元、78.35亿元。
海尔消金的线下场景分期业务贷款余额为50.64亿元,其中教育和医美场景业务、面向有房客群(含租房)的“乐居”金融贷款业务的贷款余额分别为17.94亿元、32.7亿元。海尔消金表示,随着集团数字化对接升级完成,未来将重启家电场景分期业务。
受监管定价、降费让利等影响,近年来市场利率持续下行,头部消金公司息差均呈下行趋势。2022年受行业定价指导影响,贷款利率上限由36%下调至24%,当年海尔消金贷款利率有所下降,此后趋于平稳,2022-2024年净息差(利息净收入/平均生息资产)连年上升,分别为9.35%、9.6%、9.97%。
2024年海尔消金表内对客平均贷款利率为22%,同比下降 0.05 个百分点。融资成本下降幅度大于贷款利率下降幅度,是其保持良好息差表现的主要原因。
2
资产质量承压,
“暴力催收”投诉众多
从部分消金公司披露的不良贷款率来看,整体差异较大,行业平均在2%~3%之间,不过至少有1/3消金公司不良率维持在2%以下相对较低水平。大部分消金公司不良率处于下降趋势。
2022-2024年海尔消金不良贷款余额分别为4.86亿元、5.97亿元、6.03亿元,不良率分别为2.35%、2.34%、2.15%,连续两年下降,在行业中处在中间水平。
2022年、2023年不良贷款率为“逾期60天以上贷款纳入不良”口径,2024年海尔消金按照监管要求调整五级五类规则,将不良贷款率调整为“逾期90天以上贷款纳入不良”口径。2024年不良率下降有一部分是出于这个原因。

图源:罐头图库
2022-2024年海尔消金信用减值损失分别为10.3亿元、13.39亿元、16.25亿元,近两年增速分别达到30.02%、21.38%。2022-2024年拨备覆盖率分别为199.34%、194.01%、179.3%。信用减值损失连续增长,拨备覆盖率持续下降,均反映出海尔消金在资产质量方面面临一定压力。
近年来海尔消金通过批量司法诉讼、核销等方式加大不良贷款处置力度。此外,对于逾期还款的借款者,海尔消金在催收方面力度较大。
根据海尔消金今年3月披露的信息,现有合作催收机构15家,分布在全国多个城市。
以下是海尔消金合作催收机构名单:

来源:海尔消金网站
在黑猫投诉平台,关于海尔消金的投诉,累计超过1.3万条,近30天投诉量为268条。从投诉内容来看,“暴力催收”的字眼较多,具体包括持续发短信和打电话、通讯录轰炸、骚扰亲友等。
其中有一个消费者涉诉金额为1569.69元,称海尔消费催收人员骚扰其同事和朋友,向他们泄露其欠款隐私信息,对本人也频繁骚扰、语言攻击、恐吓威胁。

来源:黑猫投诉
苏筱芮表示,目前金融机构催收工作通常分为自催跟第三方催收,二者各有利弊,多数金融机构二者同时存在、互为补充。自催相对更加规范,熟悉内部业务场景,而一些外部三方催收公司的催回效果更好,但其客诉率相应也可能高于自催。
今年3月,国家标准《互联网金融 个人网络消费信贷 贷后催收风控指引》作为我国首个聚焦贷后催收业务的国家级规范下发,苏筱芮认为,这对催收业务的具体落实提供详实参考,能够与去年的催收指引形成有力补充。不过,此类指引文件主要还是侧重于机构的自律管理,目前暴力催收等行业问题仍时有存在,需要后续在此类文件的具体执行、落地方面进一步完善。
除了暴力催收,海尔消金有关“高息”的投诉也不少。

来源:黑猫投诉
有消费者投诉称,此前在“恒小花”平台借款2.3万元,是由海尔消金提供的服务,放款方是福建海峡银行,其因经营不善导致破产负债未能及时还款,该贷款产品要收取担保费和咨询费,每个月有近350元额外费用,一年多还3000多元,要求利率合理化。
还有消费者称,2024年在海尔消金借款3笔共5000元,还了4700多元,还要还2000多元,利率已超过国家规定的24%上限。

图源:罐头图库
目前海尔消金及旗下“够花”APP上显示的贷款及分期产品单利年化利率均为7.92%-24%,最高可分36期。
在消费者投诉里面,有不少是海尔消金的助贷产品。此前有关助贷平台收费乱象的报道比较多,包括收取砍头息、担保费、咨询费、顾问费、会员费等,实际利率远超明面上的借款利率。
海尔消金今年6月在债券募集说明书中指出,公司存在投诉率较高的风险,收到投诉举报较多,合作催收机构存在资质良莠不齐的情况,若不能有效处理相关投诉,可能会对其业务开展造成不利影响。未来将加强消保管理,强化催收投诉重点领域专项治理,优化委外机构准入流程及委外机构评级标准。
3
批量起诉借款人,
司法案件超10万件
催收之后如果借款者还不能按照要求还款,海尔消金就要采取法律手段了。
根据天眼查信息,目前海尔消金司法案件已超10万件,其中身为原告的司法案件超9.9万件,大部分都是与个人借款者的金融借款合同纠纷案件。自2018年开始,海尔消金开始大量起诉逾期的借款者,2020年发起的司法案件数量一度超过3万件,2022-2024年案件数量分别为1.69万件、1.39万件、0.91万件。
批量起诉借款者,在金融机构中并非个例,近几年上海华瑞银行司法案件数量也大幅增长,目前案件总量近8000件,大部分也是作为原告起诉个人借款者。
素喜智研高级研究员苏筱芮称,通过批量起诉借款者的方式加大不良资产处置力度,是持牌金融机构多样化不良资产处置的手段之一,除此之外,随着不良资产转让试点的逐步深化,个贷不良批转也成为了金融机构普遍采取的方式之一。对逾期借款者而言,其征信也会受到相应影响,后续有可能在公共出行、金融授信等领域受限。

图源:罐头图库
从裁判文书披露的2021-2025年宣判的案件信息来看,案件结果基本都是海尔消金胜诉或撤诉。
在披露案件金额的2756个借款合同案件中,平均案件金额为1万元,其中小于1万元的有1905件,占比在7成左右,金额不足5000元的案件超过1/4。
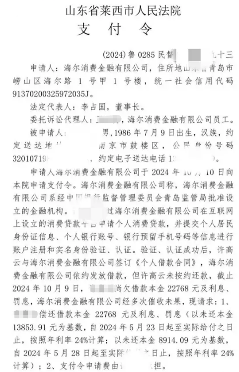
海尔消金起诉之后还会申请“支付令”,借款者如果15天内不理会,支付令落实,起诉方可以向法院申请强制执行。如果借款者对支付令有异议,可以提供书面的异议申请并邮寄至受理的法院。

来源:借款者网络晒图
实际上,提出异议申请的借款者不多,由于起诉法院在青岛市,即海尔消金注册地,借款者也很难通过管辖权权异议来规避诉讼。即便是支付令撤销,后面也会遇到诉前调解或直接发传票。
案件进入执行阶段后,借款人的微信、支付宝、银行等支付账号或被冻结,并且会进行划扣。
案件费用是50元,减半收取25元,如果是海尔消金撤诉,由海尔消金支付,不过撤诉的案件占比较小;如果是海尔消金胜诉,由败诉的借款人支付。这种批量起诉对海尔消金来说成本并不高。
中诚信国际在海尔消金2025年跟踪评级报告中指出,海尔消金股东支持力度较强、自营业务占比较高、业务规模快速增长、营利水平不断提升等正面因素,对公司经营和信用水平起到支撑作用,不过国内经济复苏不及预期,公司资产质量面临一定挑战。
然而,海尔消金业绩快跑的同时,消保问题依然突出,因暴力催收、批量起诉等争议手段陷入舆论漩涡,未来商业扩张与客户权益保护该如何平衡?












