央媒曝光:记者实测“融360” 注册后个人信息疑遭大量泄露
日前,「互金圈」发布《央视“3·15”曝光六年后,“融360”沉疴是否根除?》一文,曝光了“融360”对用户信息共享披露模糊,部分导流至无牌机构等问题。
《融360服务协议》显示:「您同意并授权我们将收集的您的个人信息用于与我们合作的第三方进行联合研究。」 此处并未对融360合作的第三方进行明确披露。

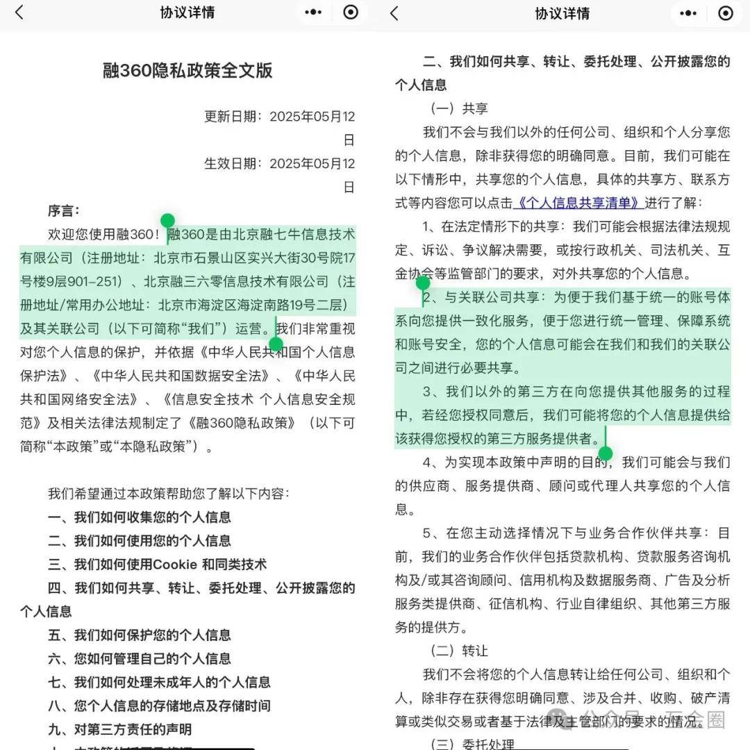
在《融360隐私政策》中,协议提及可能会共享用户个人信息,但具体的共享方、联系方式等内容需点击《个人信息共享清单》进行查看。

点开《个人信息共享清单》查看后发现,融360将共享用户手机号用于——短信通知服务,第三方公司分别为:北京大汉三通科技有限公司、北京久佳信通科技有限公司、北京领航开拓者网络科技有限公司、厦门三生万数科技有限公司、广州市玄武无线科技股份有限公司、北京讯音科技有限公司、北京容联易通信息技术有限公司、北京讯众通信技术股份有限公司、北京同创凌凯信息技术有限公司、广东云点科技有限公司、北京汉云信通技术有限公司、北京百度网讯科技有限公司、同盾科技有限公司、百融云创科技股份有限公司、上海联麓电子商务有限公司、北京百悟科技有限公司、百融至信(北京)科技有限公司。

此外,协议显示,融360将共享用户手机号、资质信息(包括姓名、年龄、本次贷款申请信息、社保情况、房产情况、车辆情况等) 至提供贷款推荐服务和贷款咨询推荐服务的第三方公司。但融360并未对合作的「第三方公司」名单进行具体披露。
具体来看,协议中关于贷款推荐服务和贷款咨询推荐服务的第三方公司名称及地址均未进行具体披露。仅分别以「实际提供贷款服务的持牌机构及持牌金融机构合作的贷款合作机构」和「提供贷款产品中介或咨询服务的贷款服务咨询机构」概括描述。换言之,融360把用户信息推荐共享给了哪些机构/平台,借款用户具体由哪些机构为其提供放款服务,这两块的服务方名单融360都没说清楚。
那么,融360把用户信息导去了哪?
7月28日,「互金圈」注意到《法治日报·法治周末》发布报道《记者实测“融360”注册后被导流至风险平台 个人信息疑遭大量泄露》。

(图源:《法治周末》)
该报道指出:有网友近期向《法治周末》反映,通过“融360”平台借款遭遇被导流到其他无资质平台,还存在收取高额担保费、管理费、会员费,以及个人信息可能被平台泄露等问题。
在注册“融360”环节,记者仅输入身份证号,尚未填写其他信息,即被反复提示“您有一个风险异常提醒”,页面提示,只需支付39.9元即可成为会员、即可排查风险。

(图源:《法治周末》)
记者点击进入后,跳转到“个人风险评估报告”页面,显示需要与“天下信用”公司签署风险评估协议。

(图源:《法治周末》)
在申请额度环节,记者填写完学历、住房、车辆情况、居住地址(精确到门牌号)、联系人等平台要求的个人信息后,却发现相关协议显示,借款人默认自行承担个人身份信息泄露的风险。
然而,记者刚提交完信息,还没来得及进行下一步,就有电话打了进来。在随后的半个月,记者收到贷款相关的电话20通、短信13条,涉及“兴旺花”“快鸟钱包”“猫满花”“安逸花”“卡卡贷”“米米钱包”“攒花”“云财堂”“菜鸟钱包”“仁心花”“招联金融”等平台。
这期间,更有自称“招联金融经理”的人员与记者联系,实则该人员来自“德泽泰贸易有限公司”,该公司主营批发与销售,与借贷业务毫无关系。
记者搜索查询发现,“兴旺花”“快鸟钱包”等平台曾被曝光借贷产品综合年化利率远超36%,甚至高达60%以上。
借款环节,“融360”未直接放款,而是导流至“卡卡贷”“安逸花”等平台。其中“卡卡贷”要求签订“服务协议”“个人授权书”等文件。据“个人授权书”中“信息共享授权”部分显示,17家第三方合作机构(含“上海晓途网络科技有限公司”“赣州市彩通网络小额贷款有限公司”“浩瀚汇通互联网小额贷款有限公司”“小薇科技小额再贷款(大连)股份有限公司”等)可查阅记者个人信息。
这17家公司也都附有其各自运营的APP相关协议,但记者发现部分机构的APP相关协议为空白页,仅显示“数据库未配置相应的产品协议”,用户仍需同意协议方可继续借款。
此外,记者还注意到“融360”推荐的平台页面有提示,这是“用户与推荐机构直接签署的协议。请用户注意是否存在侵犯个人合法权益的情况,如果出现问题,直接联系借款机构”。
截至发稿,“融360”运营方未回应《法治周末》发出的关于信息泄露及导流合规性的采访函。












