海尔消金被罚款205万元:因营销宣传存在夸大误导等多项违规
发布时间:2025-08-31 文章来源:凤凰网
凤凰网财经讯 7月25日,据国家金融监管总局官网消息显示,海尔消金因营销宣传存在夸大误导等多项违规,合计被罚款205万元。
具体情况如下:
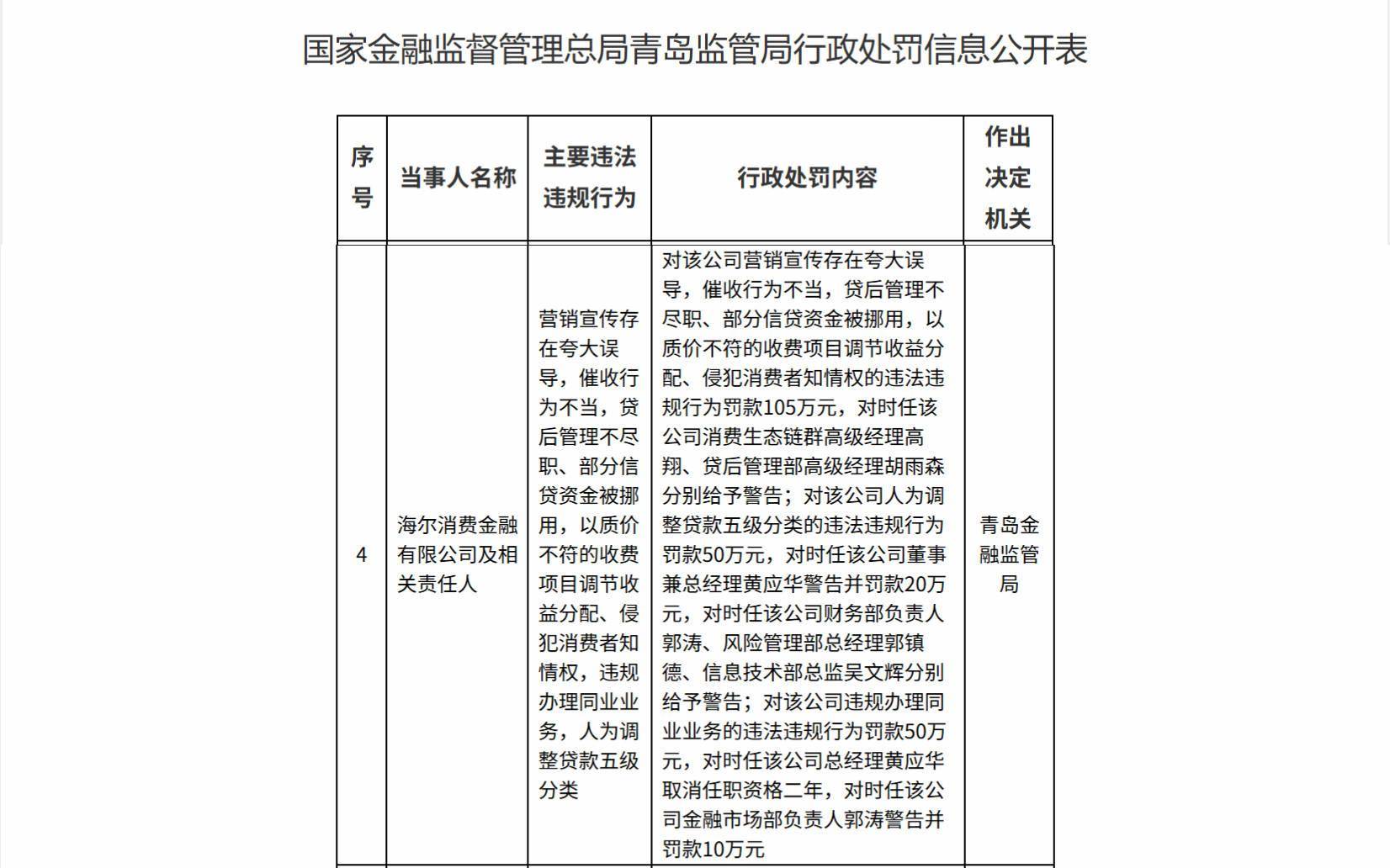
海尔消金因营销宣传存在夸大误导,催收行为不当,贷后管理不尽职、部分信贷资金被挪用,以质价不符的收费项目调节收益分配、侵犯消费者知情权等多项违规,被罚款105万元。
相关责任人海尔消金消费生态链群高级经理高翔、贷后管理部高级经理胡雨森,均被警告。
此外,海尔消金因人为调整贷款五级分类,被罚款50万元。相关责任人海尔消金董事兼总经理黄应华,被警告并罚款20万元;海尔财务部负责人郭涛、风险管理部总经理郭镇德、信息技术部总监吴文辉,均被警告。
最后,海尔消金因违规办理同业业务,被罚款50万元。相关责任人海尔消金总经理黄应华被取消任职资格二年;海尔消金金融市场部负责人郭涛,被警告并罚款10万元。

【声明:登载此文出于传递更多信息之目的,文章内容仅供参考,不构成投资建议。】












