爱康国宾被疑“假体检” :深陷消费者信任危机 乱象层出不穷
7月17日,“女子在爱康国宾体检10年没问题,之后在国外确诊癌症”一事引发关注。同时,也将爱康国宾再次推上风口浪尖。
一位家住北京的执业律师张晓玲反映,称其在爱康国宾健康体检管理集团有限公司(以下简称“爱康国宾体检”)设于北京的体检分院连续体检10年未被检出患癌风险。
2024年被发现患癌时已是晚期,她认为爱康国宾体检涉嫌“误检、漏检”问题,并质疑爱康国宾的体检是“假体检”。
张晓玲律师表示,自己所在律协每年都会为律师购买体检套餐,她也在爱康国宾北京分院连续体检了十年。十年间,她通过爱康国宾的APP保存了所有的体检报告。
早在2018年,爱康国宾创始人张黎刚曾在公开场合曝出体检行业乱象:“行业里边也有真体检、假体检。也有我们一些同行,抽了血做都不做,把血倒掉了,直接给结果。为什么混得过去呢?真正得癌症的比例只有千分之三。”
7年后,“假体检”的回旋镖打到了自己身上。
01 陷入“假体检”疑云
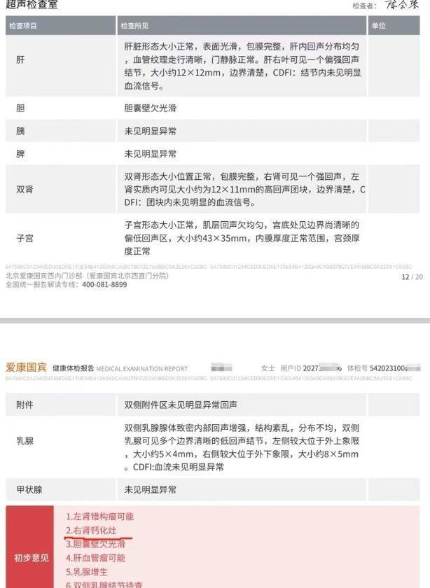
“2013年到2023年,我在‘爱康国宾’体检了10年,从来没有被检查出患癌风险,结果我2024年被确诊癌症晚期。‘爱康国宾’要是能早点预警,我的病怎么可能拖了那么久才被发现?”
当事人张晓玲质疑爱康国宾体检涉嫌“误检、漏检”,7月4日,她向爱康国宾体检发出了律师函,并确认对方签收。
据张晓玲介绍,作为北京律协会员,她长年享有北京律协为每位律师购买的体检服务。从2013年至2023年,她连续10年在爱康国宾体检设于北京的分院进行体检。2022年之前的体检,她的双肾的体检结果一直都是“未见明显异常”。

针对这一问题,爱康集团(爱康国宾母公司)作出情况说明。
爱康集团称,任何癌症的发生从基因的突变/变异、甲基化修饰异常、抑癌基因的失活、致癌基因的激活到癌变都有一个过程。在这个过程中,取决于体检的时间点、检测方法、检测设备以及医师的专业水平,有些癌症可以被检测到,有些癌症还无法检测到;体检没有检测到有可能按照使用的检测手段在那个时间段确实无法检测到。
爱康的体检报告会真实记录当时的检查结果,对于是什么原因导致没有检测到,爱康会请第三方权威机构以及专家来进行论证分析,最终以第三方权威机构以及专家建议为准。如果出现爱康有责,爱康集团一定会承担责任,绝不会逃避。

爱康集团还表示,爱康集团在张女士2023年体检报告中,提示“右肾钙化灶,左肾错构瘤可能”。张女士在投诉中对外公布2024年的囊肿大小在3.5cm×2.8cm,从2023到2024年,该囊肿大小在癌症的增长速度范围内。
不过,上述问题,当事人也曾提及,在2023年的体检报告,虽然提示右肾有“钙化灶”,但是爱康国宾体检并未告知她有患癌风险。当时,她询问了爱康国宾的医生,得到的答复是“没问题,就像手指头划破结痂一样”。
直到2024年10月,张晓玲在北京大学国际医院被怀疑“右肾透明细胞癌”。 2025年2月在国外的医院检查,被确诊为“肾癌骨转移”,而且骨转移已经达到了晚期程度。
陷入“真假体检”罗生门,爱康国宾并不是第一次“惹事上身”。
02 乱象层出不穷
爱康国宾此前就多次陷入类似的信任危机。
据中国裁判文书网公布的一起有关爱康国宾的健康权纠纷判决文书显示,2020年,原告迟某因爱康国宾的体检报告与三甲医院的诊断结果存在较大差异,将其告上法庭。迟某称,自己连续十年在爱康国宾进行体检,却在2020年被发现肝脏血管瘤已达126立方厘米,而爱康国宾未能识别。不过该案爱康国宾方面仅针对法院管辖权提起上诉,但最终被法院驳回。
2024年6月,北京消费者赵先生在爱康国宾北京亚运村慧忠北里分院体检后,B超报告显示“双肾结晶,左肾囊肿可能,双侧甲状腺腺体回声欠均匀”。然而,在北京积水潭医院的进一步检查显示“甲状腺未见明显异常、双肾未见明显异常”。赵先生希望爱康国宾能出具情况说明,以便购买商业医疗保险和保险理赔,但多次沟通无果。

检测准确性争议频发、服务规范性不足,使得爱康国宾一再踏入舆论的风暴眼。
此前,部分分院因未落实《病历书写基本规范》、使用非专业医生看诊等被处罚,爱康国宾暴露出内部合规管理漏洞。上海某分院因纸质报告无检查项目内容被罚款2万元,宁波分院使用过期设备服务数千人,存在医疗安全隐患。
除了数据准确性问题以及合规与监管风险,爱康国宾当前还需要面对专业医疗人才流失的问题。
事实上,体检行业对有经验的医生、技师需求大,但民营机构在薪酬、职业发展等方面竞争力弱于公立医院。《节点财经》看来,爱康国宾曾因漏检、误诊被投诉,反映出部分医护人员专业水平不足或培训不到位。
此外,部分分院存在过度推销高价项目,如基因检测、疫苗的现象,导致客户体验下降。例如,有客户反映体检过程中被频繁推荐加项,甚至出现“不买项目态度冷淡”的情况,影响品牌口碑,这也反映出一个更关键的问题,爱康国宾的销售导向与医疗本质失衡。
《节点财经》看来,针对上述事件,还有一个未被关注的问题,就是检后服务。消费者在体检后越来越重视报告解读和健康建议,但很显然,爱康国宾缺乏深度干预,如慢病管理、健康保险衔接。
如今,消费者对健康管理的需求向精准化、定制化升级,而爱康国宾的标准化套餐难以满足差异化需求。例如,防癌体检需结合家族病史和生活习惯设计项目,但爱康的常规套餐仍以“千人一检”为主,导致高端客户流失。
客户需求变化与产品创新压力和个性化需求与套餐化服务矛盾,都是横亘在爱康国宾面前的挑战和压力。
03 消费者信任危机
虽然外界风波不断,但爱康国宾似乎并未受到太大影响。对于当前的爱康国宾而言,努力扩大营收可能才是内部的“头等大事”。

2025年7月17日,援引第三方平台数据称,近30天内,爱康国宾抖音官方旗舰店共计直播95场,累计观看人次达8.74万,总销量为1000到2500件,总销售额超100万元。《节点财经》发现,在其官网上,也挂着不少秒杀链接。对于体检机构而言,一旦将目标只盯着营收,就会背离医疗的本质。此外,高度关注营收背后,也与近几年爱康国宾发展较为缓慢有关。
截至2025年,爱康国宾体检中心数量约170家,从2018年3月末的110家体检中心,到2025年,七年时间仅增长了60家,平均每年增长不足10家,爱康国宾体检中心数量增长缓慢。
与之形成鲜明对比的是,截至2025年一季度末,美年大健康正营业的体检中心为596家,是爱康国宾的三倍左右。
曾几何时,在健康体检行业的舞台上,爱康国宾曾是一颗耀眼的明星,以“中国健康体检第一股”的身份闪耀登场。然而,如今的爱康国宾却陷入了重重困境。
2025年国家卫健委加强对体检机构的资质审核和质量抽查,部分民营机构因设备过期、操作不规范被处罚。《节点财经》看来,体检行业正在从“规模扩张”转向“质量优先” 。
早在2018年,张黎刚公开曝光体检行业的黑幕,直言有些体检公司存在做假体检的行为,如用护士假冒医生看超声,抽血后不做检查直接出结果等,只因为真正得癌症的比例仅有千分之三。
颇具讽刺意味的是,即便创始人主动揭露行业黑幕,且公司宣称坚守“以质取信,客户至上;尊重生命,求实创新”的价值观,爱康国宾自身却仍频繁出现各类乱象问题。
《节点财经》认为,在竞争激烈的市场环境下,爱康国宾当前面临的挑战是多维度的,从提升服务质量,到强化合规管理,此外还有重建消费者的信任问题,若不能有效解决这些乱象问题,爱康国宾可能进一步丧失市场份额,陷入增长瓶颈。












