爱康国宾被律师质疑涉嫌误检、漏检:CEO曾揭行业造假黑幕
发布时间:2025-08-31 文章来源:正在新闻
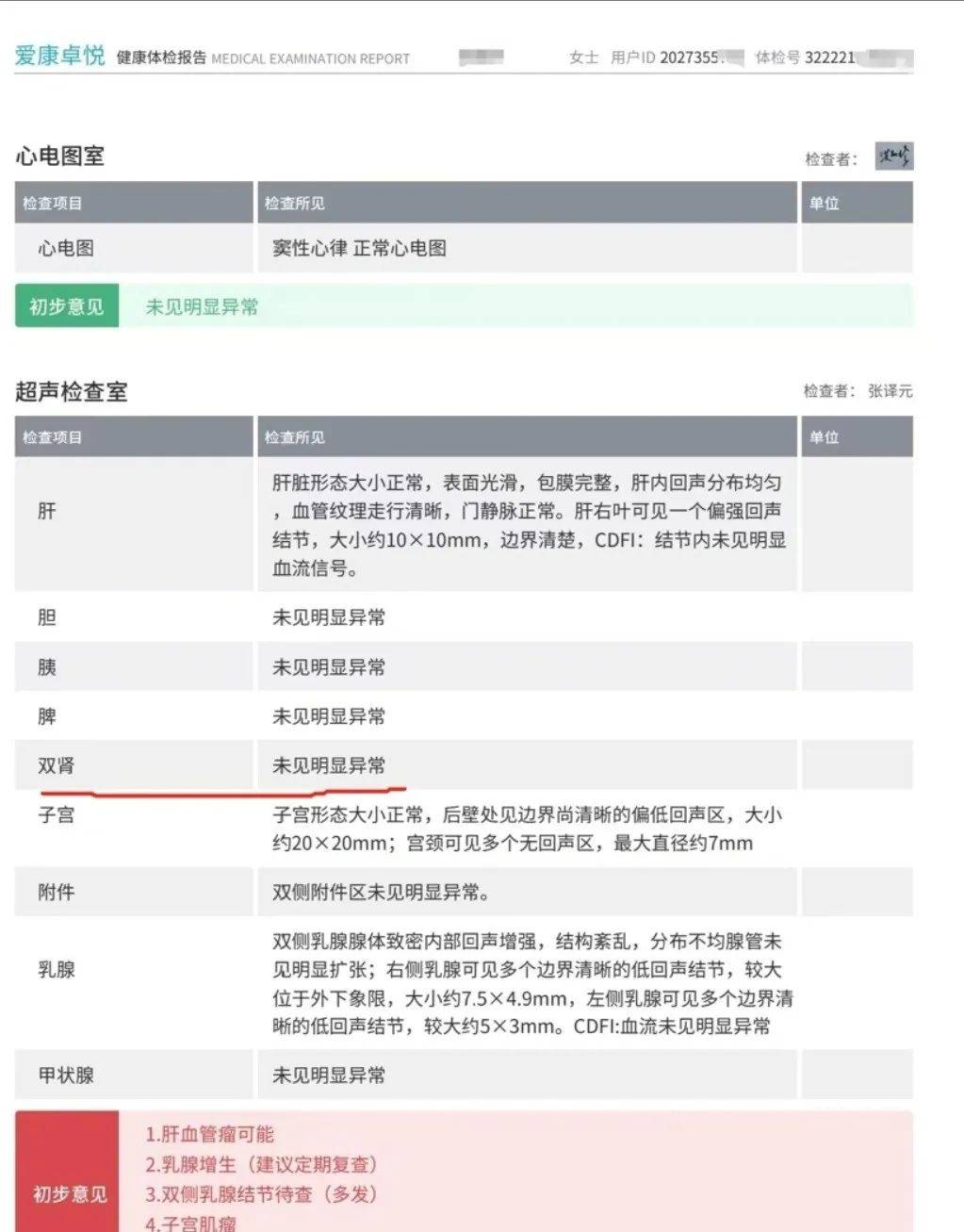
北京的执业律师张晓玲称她在爱康国宾设于北京的体检分院连续体检10年未被检出患癌风险,2024年被发现患癌时已是晚期,她质疑爱康国宾体检涉嫌 " 误检、漏检 "。


随后,“爱康国宾CEO曾揭行业造假黑幕”相关话题引发网友热议,据澎湃新闻报道,2018年,爱康国宾CEO张黎刚曾公开爆料同行假体检。张黎刚称,一些同行“用护士假冒医生做超声检查”,“抽了血做都不做,然后把血倒掉就出结果。”张黎刚称,一些机构敢于这么做是因为检出癌症的概率只有千分之三。

张晓玲律师告诉《正在新闻》,“我现在看那篇报道,回过头来想,我觉得说的就是它自己,才能说出那段话,不是他自己的话,他肯定评价不了别人,我也怀疑我的所有数据是假的,不然为什么十年都没给我查出来,别人给我查出来了”。
张晓玲律师同时表示,爱康国宾方面昨天晚上委托律师找自己做了沟通,但没有实际内容,就表明会以积极态度回应。

7月17日,爱康国宾代理律师吴律师告诉《正在新闻》,“我们昨天有联系张律师,对她律师函的内容,我们这边正在搜集材料,也会尽快给到张律师这边回应。”
针对网友热议的爱康国宾CEO曾揭行业造假黑幕一事,吴律师回应称,“首先这些和爱康绝对是没有关系的,我们也希望就事论事,这件事情本身我们也在跟张律师沟通了,其他的话不方便沟通。”
【声明:登载此文出于传递更多信息之目的,文章内容仅供参考,不构成投资建议。】












