体检10年未做出癌症预警 女律师质疑爱康国宾涉嫌误检、漏检
“2013年到2023年,我在‘爱康国宾’体检了10年,从来没有被检查出患癌风险,结果我2024年被确诊癌症晚期。‘爱康国宾’要是能早点预警,我的病怎么可能拖了那么久才被发现?”
7月14日,家住北京的执业律师张晓玲向指尖新闻投诉,称她在爱康国宾健康体检管理集团有限公司(下称爱康国宾体检)设于北京的体检分院连续体检10年未被检出患癌风险,2024年被发现患癌时已是晚期,她质疑爱康国宾体检涉嫌“误检、漏检”。
7月16日,爱康国宾体检告知指尖新闻记者,已经收到了张晓玲发出的律师函,目前公司正在讨论处理此事,对于是否存在“误检、漏检”等问题,暂时无法直接回应。
体检10年未被提示“患癌风险”
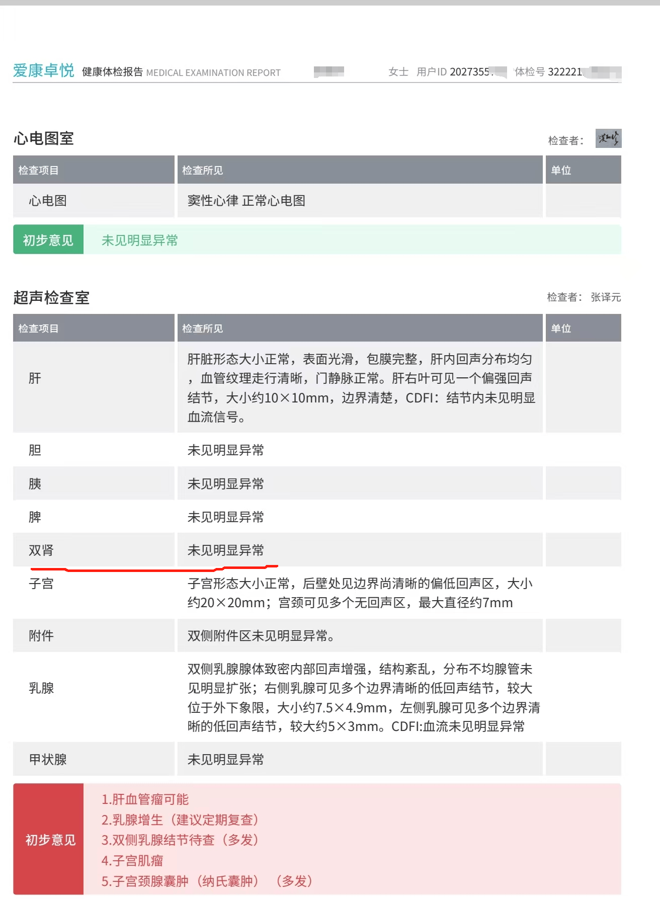
据张晓玲介绍,作为北京律协会员,她长年享有北京律协为每位律师购买的体检服务。从2013年至2023年,她连续10年在爱康国宾体检设于北京的分院进行体检。2022年之前的体检,她的双肾的体检结果一直都是“未见明显异常”。

2022年体检报告显示双肾未见异常(当事人供图)
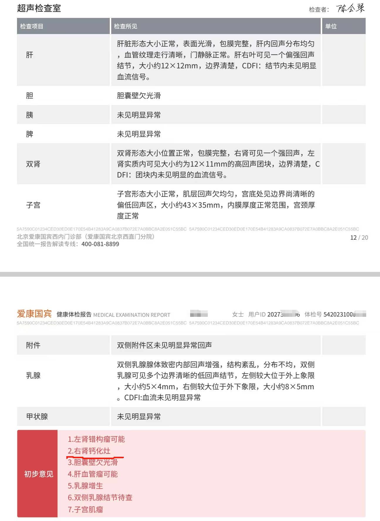
2023年的体检报告,虽然提示右肾有“钙化灶”,但是爱康国宾体检并未告知她有患癌风险。不久前,她拿着2023年的体检报告再次找到爱康国宾体检的医生进行解读时,对方仍告知她:“属正常范围,不需要任何处理。”

2023年体检报告提示“右肾钙化灶”(当事人供图)
此外,张晓玲告诉指尖新闻记者,她一直都很关注爱康国宾体检对“癌胚抗原定量”的验血筛查,但这10年的体检报告中,她的“癌胚抗原定量”检测结果一直都在正常范围内。她在爱康国宾体检做了10年体检,从来没有被告知有“患癌风险”,对于她的肾脏和脊柱也没有发出“患癌预警”。

体检报告显示“癌胚抗原定量”数值正常(当事人供图)
一年后被确诊肾癌并骨转移晚期
据张晓玲介绍,2024年,她换了一家体检机构,结果在腹部彩色超声检查时被发现:“右肾囊肿,右肾可见一低回声,大小:3.5cm× 2.8cm,呈分叶状,血流信号丰富”,并被建议到医院进一步检查。
2024年10月,张晓玲在北京大学国际医院被怀疑“右肾透明细胞癌”,进行右肾摘除手术后,病理显示为“透明细胞型肾细胞癌”。

病理显示为“透明细胞型肾细胞癌”(投诉人供图)
由于手术后仍感觉身体不适,张晓玲在2025年2月又到国外的医院进行了检查,结果被确诊为“肾癌骨转移”,而且骨转移已经达到了晚期程度。张晓玲称,她此后咨询过多位专家级的医生,都告知她,她所患的肾癌和骨转移都不是一朝一夕能形成的,如果能早发现早治疗,病情肯定不会如此严重。

国外医院诊断书(翻译版)证明肾癌骨转移(当事人供图)
爱康国宾体检暂未回应消费者质疑
张晓玲告诉指尖新闻记者,经过一段时间的治疗,目前她的病情有所稳定,她决定针对自己在体检和治疗过程中遭遇的问题进行维权。爱康国宾体检是她第一个要进行质疑和维权的医疗机构,因为她认为是爱康国宾体检涉嫌“误检、漏检”导致其病情延误。
经过咨询爱康国宾体检的服务热线,7月4日,她向爱康国宾体检发出了律师函,并确认对方签收。律师函中,张晓玲要求对方在5日内提供自己在爱康国宾体检时的血液检测标本及数据,并且提供相关技术合法性的证明及相关检验人员的资质证明。但截至7月14日,她并未得到答复。
7月15日,为了核实张晓玲投诉内容是否属实,指尖新闻记者与爱康国宾体检的服务热线取得联系,表明身份并说明想要采访的问题后,当日下午,爱康国宾体检负责投诉的一位员工给记者打来反馈电话,了解到记者想要核实的情况后,对方表示要先联系一下投诉人了解情况。此后不久,记者再次接到爱康国宾体检投诉部门的反馈电话,称已经与投诉人取得了联系,并且法务部门也看到了投诉人的律师函,但是对于是否存在“漏检”和“误检”的专业问题,她无法回复,会有专人给记者回复。7月16日下午,指尖新闻记者接到爱康国宾体检的反馈电话,称公司正在讨论处理张晓玲的投诉,暂时没有办法对记者想要核实的相关问题进行准确回复。对于何时能有讨论结果,对方也表示无法确定。
7月16日,记者再次与张晓玲取得联系,她表示7月15日下午,的确接到了爱康国宾体检工作人员的电话,因为当时她不方便,要求对方在下午16时以后再联系,但她此后并未再接到对方的电话,回拨对方的电话也显示为“空号”。
爱康国宾体检因检测不准曾被多次投诉
指尖新闻记者查询公开信息发现,近年来,爱康国宾体检旗下的体检机构多次被投诉存在“体检报告不准确、误诊”“漏诊”“检查敷衍”等现象。仅在黑猫投诉平台,关键字含有“爱康国宾”的总投诉量就达到了1220条。

黑猫投诉平台显示“爱康国宾”的投诉量(截图)
指尖新闻记者发现,1000余条投诉信息中,有多条投诉是针对爱康国宾体检的检测结果不准确。



关于爱康国宾检测结果不准确的投诉(截图)
此外,记者还发现,有一位投诉人的情况与张晓玲很相似,也是4年期间在爱康国宾体检的体检机构进行过3次体检,都未提示有患癌风险,结果最后一次体检后不到一个月就被确诊罹患癌症。

对于此事进展,指尖新闻将继续予以关注。












