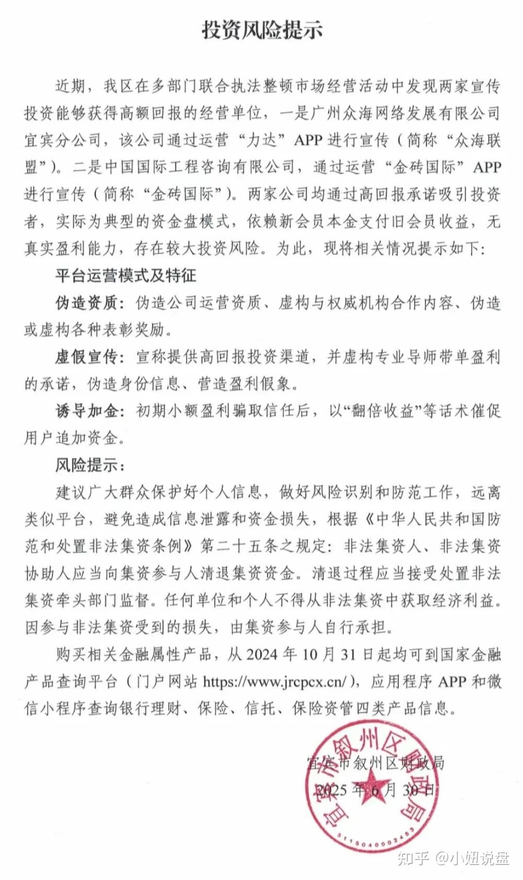
宜宾财政局点名"众海联盟"、"力达"、"金砖国际"为资金盘骗局
2025年6月30日,四川宜宾财政局针对本区域市场出现的非正常经营活动进行情况了解,及时发布风险提示文件,文件提出两家经营单位均通过高回报承诺吸引投资者,实际为典型的资金盘模式,依赖新会员本金支付旧会员收益,无真实盈利能力,存在较大投资风险。并根据平台模式及特征做了分类说明,相关资质都为伪造,虚构专业导师,伪造身份信息和盈利假象。
特别提示,广大群众保护好个人信息,做好风险识别和防范工作,远离类似平台,避免造成信息泄露和资金损失,重点告知因参与非法集资受到的损失,由集资参与人自行承担。

早在2025年1月23日,宜宾叙州区财政局就点名“鑫慷嘉”涉嫌非法集资,然而,这些预警均被高收益的狂热所掩盖,崩盘前一周,平台单日入金金额非常疯狂,其中60%的资金来自三四线城市的个体经营者。直到2025年6月25日APP关门熄火,部分大团队负责人已秘密撤离,主犯更是持外籍护照早已将家人移居海外,并留下一段讥讽投资人的言论。今天宜宾财政局再次对本辖区存在的风险做出提示,辐射到全国有更多人数,不知多少参与者会清醒而抽身而退。
金砖国际
鉴于文件提到的两个项目,小编做个解析,简单的说明下项目的虚假程度,这世道的真真假假,需要有清醒的头脑和识别的能力,当然有的伙伴说非要进去赚个鸡蛋钱,那小编也只能说祝你平安。
首先说这个“金砖国际”,这个名词在很多诈骗团伙都在用,制作了不止一个APP,框架程序都差不多,玩理财投资类的骗局,就看诈骗团伙拉新人进场的渠道是否冲突,团队长相互之间推荐的是否撞车,小编发个截图就知道,没一个是真的,都是涉骗APP。
本次挂靠的单位中国国际工程咨询有限公司也是冤大头,长期被各种诈骗团伙冒充国企央企名义,伪造各种项目去诈骗,2023年11月22日就发布声明,当年是有诈骗团伙制作“国家超级工程”APP冒充此单位作为背书做投资诈骗。
众海联盟+力达交易所
接下来重点说下“众海联盟”,这是注册实体广州众海网络发展有限公司,法人刘某,实际对外的是李某,宣传页上有清晰说明,二维码如果有兴趣可以扫码看采访的新闻,真人出镜。
“众海联盟”起盘之前做了很多准备工作,包括从香港证监会不认可的香港股权中心拿到虚假的上市代码,到打包费用给国内某些媒体做正面文案宣传,还有花钱买的一些信誉牌匾,这些一条龙服务也是花了本钱去做铺垫,为的就是通过监管漏洞,增加项目的公信力,给资金盘注入拉新动力。
“力达”虚拟币交易所,不用想就知道在国内属于违规,没有任何监管情况下,参与人的投资基本没有把控,国家也不认可虚拟币,从小编解析平台来看,服务器都不在国内大陆。
对待信息,有道是:世间万事,似真似假,似假似真,真真假假,假假真真。我们不能盲目地相信或轻易地否定一切。应该保持一颗清醒的头脑,用理性和智慧去判断事物的真假。












