众安贷APP与多家金融机构合作 发放年化费率近36%高息网贷
据媒体爆料,今年3月有用户投诉称在“众安贷”平台上借款,产品年化利率竟高达 36% ,捆绑保险服务,为众安贷提供“保险”的就是众安保险。

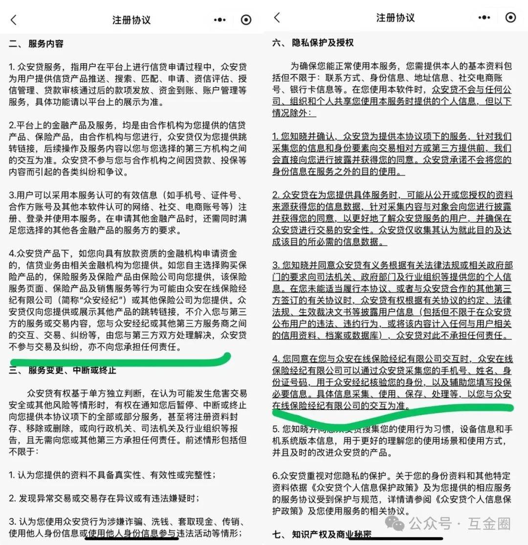
用户在“众安贷”APP上申请额度时,被要求与众安在线财产保险股份有限公司(简称“众安保险”)签署个人征信授权书及用户信息授权书,上图这个“应监管要求,仅用于额度评估”的授权书,就包含了大量涉及投保的内容。
在众安贷《注册协议中》,相关条款显示:明面上用户可自主选择购买众安保险产品,但同时又要求用户同意“众安保险”通过众安贷采集用户信息。

明牌借款产品年化利率(单利)达36%
“众安贷”(原名“众安小贷”)的公众号和朋友圈广告显示:“众安贷”年化利率(单利)7.2%-36%,新人借款券年化利率(单利)3.8%起,下方则是一行灰色小字提示「贷款额度、放款时间等以实际审核结果为准」。

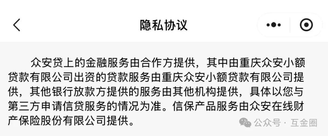
“众安贷”上线了11个小程序:“众安贷借钱”“众安贷”“众安小贷”及“众安贷金融”等。其《隐私协议》显示「众安贷上的金融服务由合作方提供,其中由重庆众安小额贷款有限公司出资的贷款服务由重庆众安小额贷款有限公司提供,其他银行放款方提供的服务由其他机构提供。」


除了在“众安贷”小程序产品页面上显示资金来源为:华夏银行股份有限公司青岛分行及合作金融机构等。“众安贷”并未对其合作方进行详细披露。嵌入在《隐私协议》中的《众安贷第三方共享个人信息收集清单》无法点击查看。

综合媒体公开报道及用户投诉,翼支付、分期乐、华瑞银行APP、Vivo钱包、爱奇艺、饿了么、甜橙借钱、小赢卡贷等为“众安贷”引流,“众安贷”的资方还有:廊坊银行、深圳中智信融资担保公司、江苏银行、富邦华银行、盛京银行上海分行、盛京银行沈阳支行、兴业消费金融等。此外,“众安贷”还为哈罗臻有钱等平台导流。

众安贷APP运营方为众安财险100%控股子公司
产品页面,宣称「年化利率7.2%起(1千元用1天仅0.2元起)」强调“众安贷”借贷产品利率不高。页面披露,“众安贷”的助贷机构:重庆众安先行科技有限公司。

然而,企查查上却无法查询到「重庆众安先行科技有限公司」这家公司(居然把自家公司的名字写错了)。经「互金圈」核查后发现,该公司应为「重庆众先安行科技有限公司」,为众安保险旗下子公司,注册资本5000万元,法人为刘亚进。那么,“众安贷” APP 运营方为“众安保险” 100% 控股子公司。

在“众安贷金融”小程序上,查看《注册服务协议》或《隐私协议》时,出现了bug。

捆绑保险成“特色”:用户被迫为之买单
在黑猫投诉(新浪旗下)上,“众安小贷”的累计投诉量为22012条。多位借款人反映,众安贷在贷款过程中强制或诱导搭售众安保险产品,借贷产品实际年化利率高达 36% 。此外,“众安小贷”还涉嫌捆绑担保费、暴力催收等。
投诉编号 17383641638 显示「我于2025年6月3日在众安贷平台申请借款提现21000元,平台提示要投保才下款,并说明保费已包含在还款金额内,但提交完申请后马上扣缴了91.67元保费。片刻后发信息说审核不通过没有放款,此现象已不是第一次了。」

投诉编号 17384311507 显示「本人与2024年7月22号在众安贷平台借款11000元,分12归还,每期应还本金加利息加担保费共计1105.31元,每期担保费170.17元,要求退还已还的9期担保费1531.53,剩余的3期担保费承诺不再收取。」

投诉编号 17381914008 显示「我在众安贷共借了10000元贷款,12期,除利息外,共计1796.35元保险费,在网上签合同的时候,我压根没注意到,他们众安贷除了很高的利息还有另外还以借款为由给我搭售了保险,另外加收我高额保费,每期还款不仅要还利息还要支付保险费,我想提前还款,他们设置不能提前还。」

多条投诉显示,用户在不知情的情况下借款被捆绑了保险,且借款年化利率逼近36%。
投诉编号 17381411037 显示「本人在众安贷有过一笔借款借款:等额本息 借30000一年还36100,年化利率已超过36%,致电客服要求退款,客服回复我有一笔保险费为5113.93元,我并不清楚有这么一笔保险,我只是借款,为什么要捆绑这个什么保险,我并不知情。」


此外,用户投诉声称还有贷款合同与实际放款方不一致的现象。
投诉编号 17383467845 显示「合同上面资方是廊坊银行股份有限公司,可实际放款方和扣款方都不是合同上的银行,正规平台都是放款方和扣款方都是同一家银行,有理由怀疑合同是假的。」

投诉编号 17382993441 显示「众安贷,打电话告诉我有10多W额度,全程线上办理,我申请之后就变成线下了,额度也没有,疯狂打电话骚扰我。」

股东撤离疑云:天翼电子股权转让遇冷
公开资料显示:重庆众安小额贷款有限公司(以下简称“众安小贷”)2017年10月经重庆市地方金融监督管理局批准设立,并获得互联网小贷牌照,2021年10月完成增资5.1亿元,总注册资本为10.2亿元。“众安小贷”暂未达到监管对小贷公司跨省经营需 50 亿元注册资本的要求。
“众安小贷”由众安信息技术服务有限公司(众安保险全资子公司)、天翼支付科技有限公司(曾用名:天翼电子商务有限公司,中国电信子公司)和香港百仕达有限公司共同控股,持股比例分别为41.1765%、41.1765%、17.6471%,前两家持股比例完全相同,并列为第一大股东。

天翼电子于2019年7月以2.1亿元入股“众安小贷”,2021年增资后注册资本达10.2亿元,此后未再增资。
2024年7月22日,据北京产权交易所,天翼电子商务有限公司(以下简称“天翼电子商务”)拟转让“众安小贷”41.1765% 股权(42000万股),披露起止日期为2024年07月22日至2025年04月04日。
但截至 2025 年 7 月,北京产权交易所官网显示该股权转让项目仍处于征集意向受让方阶段,具体交易方式为“经决策后进行公开挂牌”,尚未披露最终受让方及成交价格。

(图源:北京产权交易所官网)
项目现状一栏显示:「截至2023年12月31日,重庆众安小额贷款有限公司总资产13.12亿元,2023年公司收入40,073.15万元,净利润4,500.61万元,不良率为1.91%,拨备覆盖率达144.43%。」
隐私合规漏洞:强制授权与信息滥用风险
在《注册协议》中,强制要求同意众安保险通过众安贷收集信息,形成“授权捆绑”。其《隐私协议》中嵌入的《第三方共享个人信息收集清单》无法点击查看,用户无从知晓个人信息将流向哪些机构。
2025 年 4 月,国家网络与信息安全信息通报中心通报,众安贷 APP 因“未逐一列明第三方代码、插件收集信息的目的、方式及范围”,违反《个人信息保护法》“明示同意”原则—— 用户注册时可能默认授权通讯录、位置等敏感权限,却未被告知这些数据会用于风控评估或第三方共享。
7月9日,「互金圈」查看众安贷隐私政策,仍包含默认授权通讯录的条款。冗长的条款让用户难以察觉“被同意”的风险。

在社交媒体上,有用户仅在城际公交 APP 购买过 1 元众安保险,便持续收到“众安金融”“众安贷”等多个关联主体的骚扰电话。

在小红书上,用户发帖显示收到众安贷的仿冒(营销)短信「首先,本人没有任何贷款。其次,这个短信还是让我思索了一下,因为它知道我的名字,一字不差。」

早前,台州网警曾通报案例:卢先生收到“众安贷”虚假短信称有12.6 万元额度,下载仿冒 APP 贷款后被以“账户冻结”为由诈骗 10 万元。

今年4月,“助贷新规”明确禁止增信服务机构以“咨询费”“顾问费”等名义变相提高费率。以往通过“双融担”、“捆绑会员费”将综合利率推高至36%的操作,将被认定为违规,或面临严格处罚。“众安贷”通过关联公司“众安保险”捆绑借贷保险,将利息与保费拆分计算,看似单项费率合规,实则大幅推高了用户实际承担的综合年化费率。
众安贷的争议,本质是互联网借贷行业“合规外衣下的灰色操作”缩影:将利息与保费进行拆分,以捆绑保险规避利率监管,高息放贷。但随着监管对“利率透明化”“信息保护”“跨区经营”的整治加码,依赖捆绑保险、高息放贷的模式将难以为继。对于用户而言,需警惕“低息”宣传背后的隐性成本;对于平台,唯有重构合规体系,才能在日趋白热化的行业洗牌中走得更远。












