金诺小贷又双叒叕“上新闻”:旗下产品速贝钱包App注销难
近日,「互金圈」注意到有不少用户反馈,速贝钱包注销困难,且联系不上客服。
速贝钱包是广州市金诺互联网小额贷款有限责任公司(简称:“金诺小贷”)旗下产品。
账户注销难 速贝钱包的会员费套路有点深
在黑猫投诉(新浪旗下)上,关于速贝钱包的投诉总量并不多,但套路却不少。
例如,投诉编号 17381781088 显示,用户于2025年4月5日左右下载了速贝钱包,想要注销,APP 里没有注销选项,客服也联系不上,投诉、反馈都试了,一直没有结果。
投诉编号 17382095125 显示:用户在速贝钱包被套路开会员能下款,结果开了会员也下不来,会员费也不退,客服也联系不到。



「互金圈」在速贝钱包的《用户注册协议》中找到了对应的条款“您可以联系我们的客服人员进行用户账户的注销。”很明显,速贝钱包需通过这种相对复杂的路径来注销账户,用户无法一键注销个人账户。

依据《电信和互联网用户个人信息保护规定》《关于开展 APP 侵害用户权益专项整治工作的通知》《App 违法违规收集使用个人信息行为认定方法》《信息安全技术—个人信息安全规范》等法规,明确了用户对个人信息和账号具有自主控制权。
国家相关规定要求 APP 应提供明显注销账户入口,位置与标识应易于发现,操作流程应步骤简洁。
《法制日报》2018年发布文章《账号注销是APP运营商应尽义务》,“用户账号注册容易注销难,事实上还侵害了消费者的知情权和自主选择权。”
对于上述用户反馈的速贝钱包APP无注销入口,账户注销难等情况,明显与相关法规的要求不符。而对于那些想借款却没借到款,却白白搭上了会员费的用户来说,想退会员费变得难上加难。
此外,根据投诉信息来看,速贝钱包的另一资方为哈尔滨元丰小额贷款股份有限公司,注册资本3亿元(不满足网络小贷公司10亿元注册资本的监管要求)。
速贝钱包主体“金诺小贷”为金螳螂旗下
企查查显示,“金诺小贷”全资股东为苏州金螳螂企业(集团)有限公司(简称:“金螳螂”),实控人为朱兴良。注册资本2.15亿元,“金诺小贷”暂不满足经营网络小贷业务的最低注册资本门槛。
股东金螳螂成立于1993年,总部设在中国苏州,经过三十年的发展,形成了以装饰产业为主体的现代化企业,旗下的金螳螂装饰(股票代码 002081)于2006年上市,是中国装饰行业首家上市公司。
除了金诺小贷,金螳螂旗下还有苏州诺金融资租赁有限公司、苏州金诺商业保理有限公司、天津金棠私募基金管理有限公司等金融牌照。但在近几年的财报中,金螳螂并未披露金诺小贷的业绩情况。

金诺小贷又双叒叕“上新”
2024年,多家媒体报道有用户在“开薪街”微信公众号上借款,填写完信息后发现,“开薪街”的隐私协议签订方不仅包括金诺小贷,还包括另外2家公司:融信宝贷款代理(东莞)有限公司、成都简易蓉网商务服务有限公司,两家都是贷款中介,三家公司在股权上并无关联。
之后不久,金诺小贷在其官网发表声明称公司近期被不法分子冒用名义进行金融业务宣传及经营,进而提请消费者及公众提高警惕,并声称坚决打击冒用行为。
有业内人士向互金圈表示:如果想冒用一个小贷公司名义,在其名下上架一个 App 或者注册一个小程序,没有得到其授权,或者是核心内部人士的配合,是不可能的,如果真出现这种情况,那就不是发声明,而是得贴报警回执!因此金诺小贷这个声明,看看就好了,有些事情,其实大家都心知肚明,监管也知道!
金诺小贷这一操作是否符合监管要求呢?
早在2015年,由金融监管总局发布的《小额贷款公司监督管理暂行办法》中要求规范小贷公司的经营行为,严禁出租出借牌照等违规“通道”业务等。
2024年8月,金融监管总局曾就《小额贷款公司监督管理暂行办法(征求意见稿)》(下称“征求意见稿”)公开征求意见。要求小贷公司不得出租、出借牌照,为无放贷业务资质的主体提供放贷“通道”;不得协助无放贷业务资质的主体申请金融属性字样网站、移动应用程序(App)和小程序等备案。
由于银保监会曾明确表示,全面叫停新设网络小额贷款从业机构。小贷牌照的稀缺催生出了牌照出租和出售市场。
当助贷和贷超有了小贷牌照资质后,就能突破业务限制,做大流量业务。
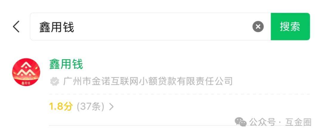
企查查还显示,金诺小贷的注册商标信息共有18个(其中9个被驳回),已注册商标包括速贝钱包、鑫用钱、美家时贷、美家时等,但并不包括“开薪街”。
金诺小贷拥有5个软件著作权:九九分期APP、鑫用钱APP、金风贷APP、速贝钱包APP、元优享APP,也意味着,金诺小贷未来可以通过上述名称的APP上架应用商店/小程序,开展放贷业务。目前,鑫用钱小程序已上线。

导流给线下 用户信息“一键共享”超 20 家平台
此前多家媒体报道,金诺小贷导流给线下,速贝钱包利率超红线等问题。
媒体实测,“开薪街”为用户匹配到多个第三方借款产品,包括速贝钱包、橙易通、速金花、腰袋钱包等。在记者点击立即申请后收到了“百行互融”、“惠逸花”、“速贝钱包”的短信,短信称会有业务员联系办理。随后就接到了多位中介的私人电话,声称初审通过,要求借款人去线下网点面审签约,告知的地址均为商业写字楼,非银行地址。
据《海右财经》2024年报道,“开薪街”“隐私协议”显示,一旦点击“一键同意”,用户的个人信息会被金诺小贷“一键共享”给20多家公司(包括闽屹融、微银信用、吉客有钱、优享呗、期贷、51狐信等产品),其中除了少数几家是持牌小贷公司外,剩下十多家均为非持牌机构!
另有多家媒体报道有用户表示,注册速贝钱包后,被导流给多个贷款中介,不停地接到推销电话。
此外,黑猫投诉信息还显示,维信卡卡贷为速贝钱包导流,速贝钱包又为“好享借”等平台导流。投诉编号 17382330949 显示:“该平台虚假审批导流线下黑中介,导致本人信息泄漏。”用户个人信息可能会被层层转包,信息泄露风险无限蔓延。

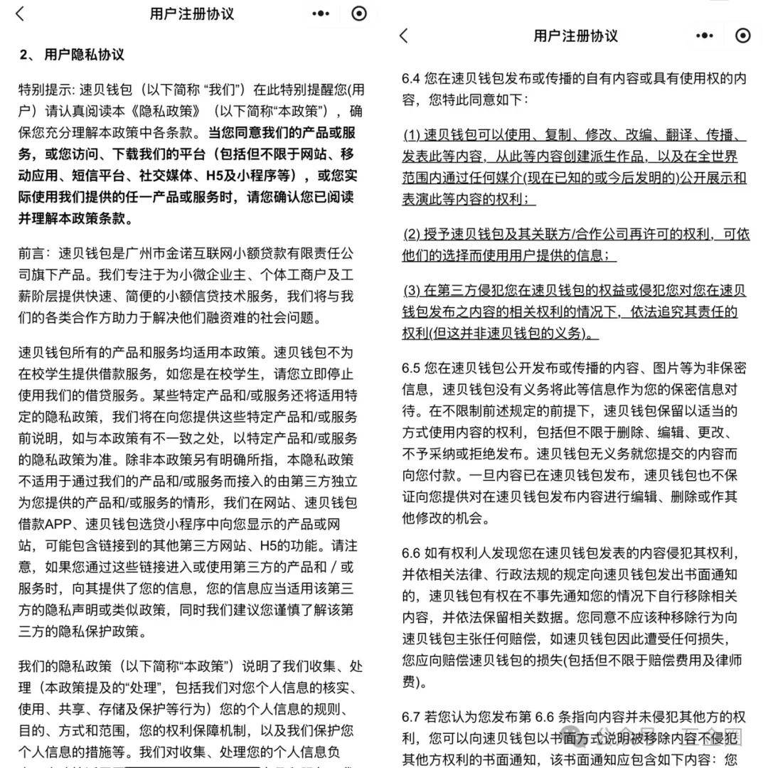
在速贝钱包的《用户隐私协议》中还看到“帮助我们进行内部风控,或我们通过技术手段对您的个人信息进行去标识化或匿名化处理的情况下,对该等数据的挖掘、分析/利用(包括商业化利用)和与第三方共享。”表明,速贝钱包有权将用户信息进行匿名化处理后,共享给第三方。而这些第三方具体是哪些机构,速贝钱包在此处并未显著标明。仅在后续的协议中以“A、技术服务类合作伙伴。B、广告、数据分析类合作伙伴。”代指。
用户个人信息最终会流向哪里?无从知晓。
速贝钱包也并未在相关页面对合作金融机构名单进行披露。
“本隐私政策不适用于通过我们的产品和/或服务而接入的由第三方独立为您提供的产品和/或服务的情形,我们在网站、速贝钱包借款APP、速贝钱包选货小程序中向您显示的产品或网站,可能包含链接到的其他第三方网站、H5的功能。”

此外,协议还显示“我们可能会从合作伙伴处获得您的信息,包括但不限于您在速贝钱包合作公司所形成的产品或服务的表单信息及注册信息,您在其他商业合作伙伴处的交易及注册信息(表单信息)。”也就是说,速贝钱包可能从“合作伙伴”处获取用户信息。

我国《个人信息保护法》第九条:个人信息处理者应当对其个人信息处理活动负责,并采取必要措施保障所处理的个人信息的安全。第十条:任何组织、个人不得非法收集、使用、加工、传输他人个人信息,不得非法买卖、提供或者公开他人个人信息;不得从事危害国家安全、公共利益的个人信息处理活动。
明牌借款产品综合年化利率(单利)达36%
5月17日,「互金圈」在小程序查看:速贝钱包展示产品综合年化利率(单利)10.8%-36%。

投诉编号 17382880528 显示用户借款 2500 元,一个月后还款 2594 元,加上被扣除的 450 元会员费,经计算后发现,该用户在速贝钱包的这笔借款综合费率达到了年化 261%。

从账户注销难到会员费套路,再到用户信息“一键共享”,速贝钱包的乱象背后,是金诺小贷对监管红线的试探。随着金融监管趋严,小贷牌照的“挂靠生意”终究难以为继,作为持牌小贷机构不该沦为无资质平台的“合规外衣”。而对于监管部门而言,需进一步加强对持牌机构的穿透式监管,斩断“挂靠 - 线上买量 - 导流线下无牌中介”的利益链条,让金融科技真正回归服务实体经济的本质。












