用户投诉称个人信息被泄露至境外 还呗App导流业务有多野?
近日,「互金圈」在黑猫投诉上注意到有用户投诉声称个人信息被“还呗”泄露至境外。
“还呗”是上海数禾信息科技有限公司(以下简称:“数禾”)旗下平台,于2016年2月正式进入市场,为年轻人提供账单分期和商品分期等多种服务。
“还呗”投诉频发 个人信息安全保障存疑
在黑猫投诉上,“还呗”投诉总量超2万条,内容涉及:信息泄露、高额担保费、账户注销难、暴力催收等。

黑猫投诉 投诉编号 17380559138 显示,「在“还呗”APP注册了账号,并未借款!注册之后不断被该平台电话频繁轰炸骚扰,以及该平台还给境外泄露个人信息,在接通内地骚扰电话后,紧接着有境外电话轰炸骚扰,声称是该平台工作人员,推广借贷业务!也在APP页面找不到注销账户事项!」
投诉编号 17378900022 显示:「2025年一月三号注册还呗,半天时间接到很多境外及香港的电话,都说是还呗。」

投诉编号 17382726245 显示,用户还在上学。

对于用户投诉中提到在APP页面中找不到注销入口的情况:「互金圈」进行了实测,在“还呗”APP上尝试注册账号后发现,“还呗”APP上虽有【注销账户】入口,但在笔者并未完成人脸识别身份认证,也未进行任何借款操作的前提下,无法“一键注销”个人账户,必须要按照平台要求进行身份核实(提供身份证号码后4位)方可注销个人账户。

投诉信息还显示:快手、京东金融、钱小乐为还呗导流,还呗为宜享花导流。
“还呗”隶属“数禾”公司 背景属于“优等生”
企查查显示,上海数禾信息科技有限公司创始人及实控人均为徐志刚(总持股比例:30.313%),“数禾”公司股东阵容强大,包括分众传媒、信达香港等。

公开信息显示,2015年8月,“数禾”成立;2016年3月,“数禾”获得上市公司分众传媒天使轮投资1亿元人民币,分众传媒持股70%;2017年,“数禾”控股分众传媒旗下的持牌小贷重庆市分众小额贷款有限公司;2017年12月,“数禾”完成A轮3.5亿人民币融资,投资机构为红杉资本,信达以及诺亚财富,此后分众传媒持有“数禾”的股权比例降至41.9886%;2019年2月,“数禾”B轮获新浪3000万美元投资。
“数禾”创始人徐志刚曾是前招商银行核心产品“掌上生活”负责人,也是前招商银行信用卡中心作业部总经理,前招商银行信用卡中心创新业务中心总经理。
其官网信息显示,除了“还呗”外,“数禾”还有另一款产品“还享花”。
苹果 APP Store 显示,还呗 APP由 Zhonghexin Financing Guarantee (Fujian) Co.,Ltd(中禾信融资担保(福建)有限公司)开发发布,该公司法人:苏福星,注册资本10亿元,由“数禾” 100% 控股。APP Store 里由该企业发布的APP还有禾享贷。

企查查显示,由徐志刚实控的重庆市分众小额贷款有限公司注册资本3.355亿元(远低于网络小贷公司10亿元注册资本的监管要求)。

“数禾”官网显示合作伙伴包含:上海银行、南京银行、中原消费金融、中信消费金融有限公司、光大信托、苏宁金融、国投泰康信托。

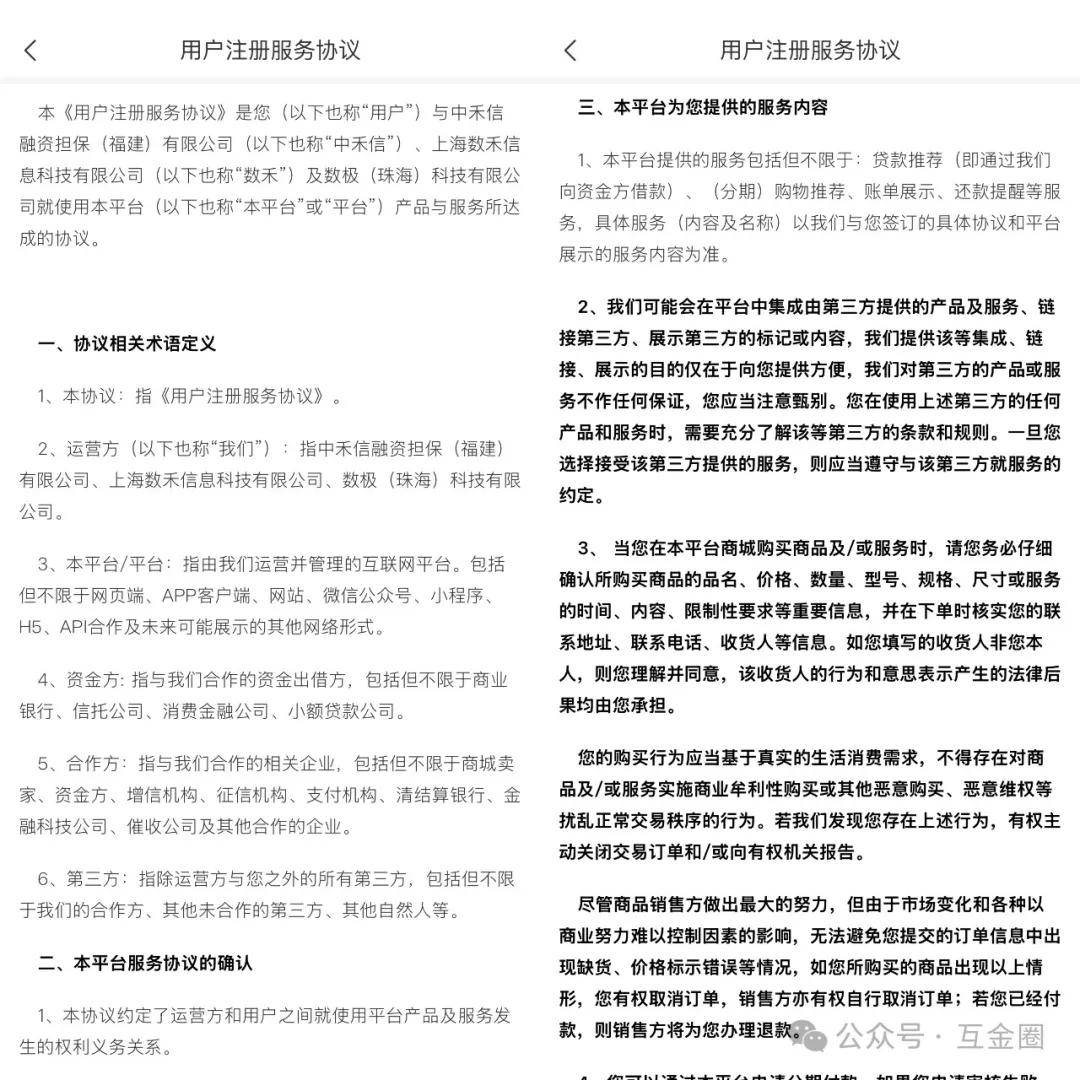
还呗《用户注册服务协议》显示:还呗运营方为:中禾信融资担保(福建)有限公司、上海数禾信息科技有限公司、数极(珠海)科技有限公司。

《协议》显示:“本平台提供的服务包括但不限于:贷款推荐(即通过我们向资金方借款)、(分期)购物推荐”、“我们可能会在平台中集成由第三方提供的产品及服务、链接第三方、展示第三方的标记或内容,我们提供该等集成、链接、展示的目的仅在于向您提供方便,我们对第三方的产品或服务不作任何保证,您应当注意甄别。”换言之,还呗会在平台中推荐其它三方产品/服务,但服务是否靠谱,需要用户自己甄别,还呗不做保证。
此外,在《用户个人信息共享授权中》中,“我们将根据需要向第三方机构共享您的下列个人信息:万蚓网络科技(上海)有限公司、百融云创科技股份有限公司、广州九四智能科技有限公司、上海大汉三通数据通信有限公司。”

在《用户个人信息保护政策》还呗表示“本平台上含有很多第三方服务包括接入第三方链接及第三方SDK。”“我们将在以下情形中共享您的个人信息”,其中授权合作伙伴部分包括以下类型:a.SDK服务方;b.通知服务提供商(如百融云创科技股份有限公司);c.贷款机构、增信机构(担保机构、保险机构)、风控机构(如反欺诈机构)、贷后管理机构(含第三方催收机构、律师事务所、不良资产处置机构)。
其中,共享给为您提供资金的贷款机构(如苏宁消费金融有限公司、上海银行、中原消费金融、南京银行、中信消费金融、光大信托、国投泰康信托等,具体以您签订的借款协议为准)、为您提供增信服务的增信机构(如中禾信融资担保(福建)有限公司,具体以您签订的协议展示为准);将您的个人信息(如姓名、手机号、身份证号)提供给第三方风控机构(如银联、百融、同盾、极推、融七牛、冰鉴、阿里云、腾讯云、百度云等);d 征信机构 e 营销渠道供应商。f 其他合作方(如广西伍师信息科技有限公司)或其他第三人(如MGM活动的合伙人或推广人)。g其他您授权的第三方。
这是一键授权了多少机构?!

涉高额担保费 暴力催收
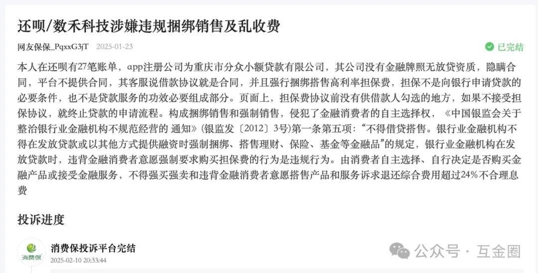
在《消费保》投诉平台上,有用户投诉显示“还呗APP页面上,担保费协议前没有供借款人勾选的地方,如果不接受担保协议,就终止贷款的申请流程。”

黑猫投诉 投诉编号 17382690481 显示,用户在还呗 APP 借款五笔:一笔 8300 元,其中不算利息,担保费用收取了 1375.88 元;第二笔是 5300 元,担保费用是 979.39 元;第三笔是 3800 元,担保费是 702.18 元;第四次是 3500 元,担保费是 646.75 元;最后一笔是 1700 元,担保费是 230.92 元。总共担保费是 3935.12 元。

黑猫投诉 投诉编号 17382183861 显示:用户在快手看到 7.2% 年利率借款广告,还款时发现资金方为还呗,实际年利率 35.99%,5000 元借款还款6027.42(含923.92元高额担保费)。
除了担保费问题外,还呗还被多家媒体曝光过暴力催收问题。
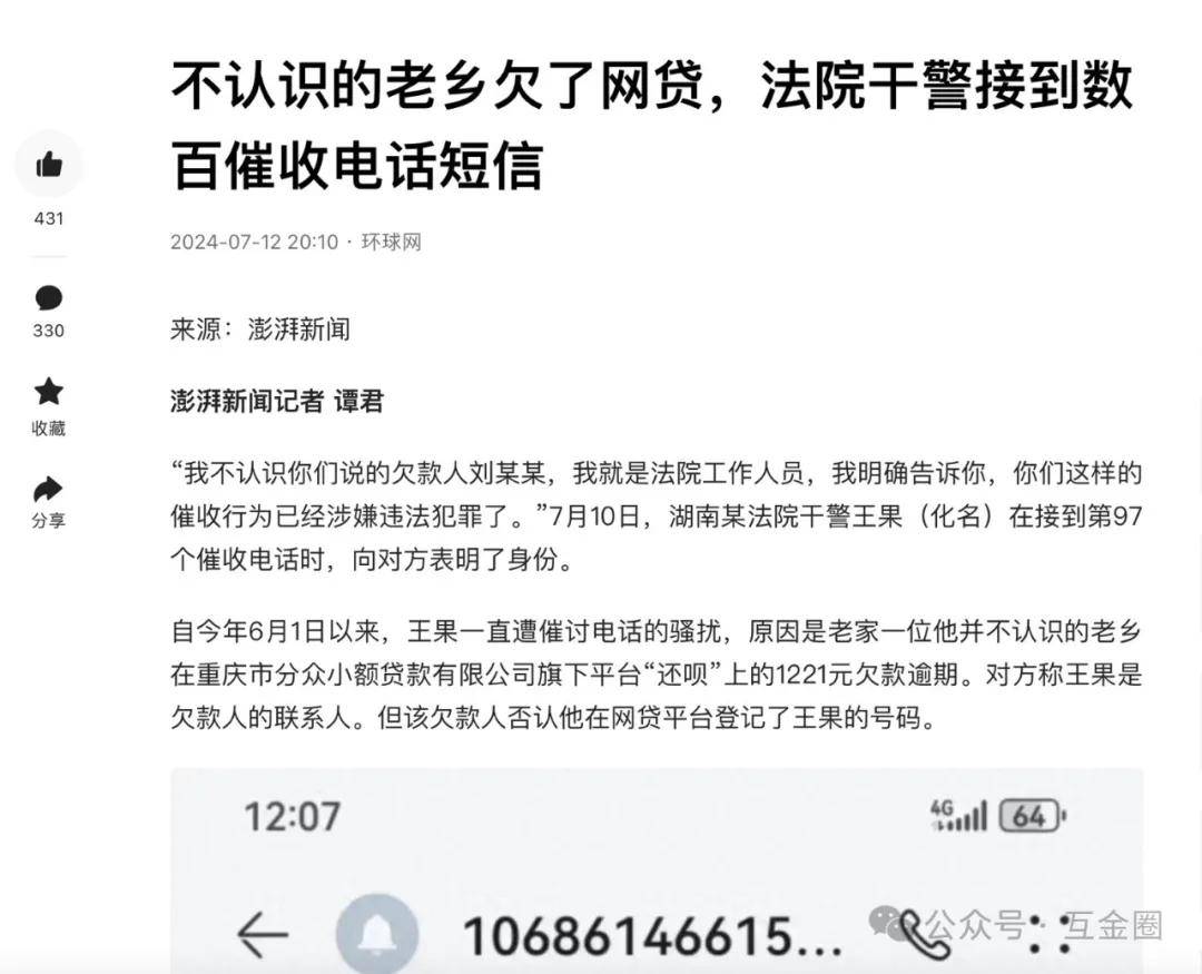
2024年7月,澎湃新闻报道《不认识的老乡欠了网贷,法院干警接到数百催收电话短信》直指还呗催讨骚扰。

报道指出,湖南某法院干警王果(化名)因老家一位他并不认识的老乡刘某某在“还呗”上的1221元欠款逾期,遭催收电话与短信骚扰。催收人员称王果是欠款人联系人,但该欠款人刘某某否认他将王果作为紧急联系人或亲人号提供给网贷平台。王果表明不认识刘某某且亮明法院工作人员身份后,仍被频繁电话骚扰。
根据《互联网金融贷后催收业务指引》,同一金融机构和其合作的第三方催收机构对单一债务人拨通电话频次每日合计不应超过3次。联系人明确拒绝催收人员的请求或要求催收人员不得再联系的,催收人员不应再与其联系。因此,无论该干警是否被登记为紧急联系人,在其已明确拒绝催收人员联系的情况下,后者继续联系即已违反该指引。
还呗曾陷“李鬼”APP电诈风波 催收管理合作方资质存疑
《南方都市报》2024年12月发布《非必要方共享用户信息 免责条款存泄露风险》一文,郁南公安《反诈周报》披露“还呗”相关典型案例:用户 H 先生接到境外自称“还呗”贷款专员电话,下载 App 申请 2 万元贷款遇“审核中”,后被以“银行卡号错误致贷款被冻结”为由,诱骗向指定账户转账 8800 元解冻,却再遭“提现冻结”,终确认被诈骗。
业内分析称,此类“电诈”或涉及不法分子搭建的“李鬼”平台。在2024年8月寿光公安披露的 15 款涉诈 App 中,“李鬼还呗”在列。还呗官网曾多次公告称,市场存在冒用其名义发送营销短信、假借工作人员行骗的违法活动。
事实上,在金融圈,山寨仿冒 APP 是不容忽视的问题。这些山寨 APP 往往通过模仿知名金融平台的名称、界面和图标,利用用户对正规品牌的信任实施诈骗,手段多样且极具迷惑性。
2024年1月24日,裁判文书网披露的一份判决书显示,某借款人在还呗APP签订贷款合同后逾期,“数禾”全资子公司中禾信融资担保(福建)有限公司将债权层层转让给了乌鲁木齐元通禾企业管理有限公司。而该公司向法院申请强制执行时未能提交具有从事相关受让债权资质的证明材料,其从事受让债权的行为超出公司经营范围。

产品综合年化利率直逼36%
「互金圈」在公众号上经常刷到“还呗”的广告投放,显示综合年化利率(单利)7.2%-35.99%。

公司动态上,2023年12月,数禾科技首席运营官文嘉、CRO陈曦、贷后VP夏文静在内的多位关键人物离职。
2024年1月,据《蓝鲸财经》报道称,数禾科技子公司上海抱梦信息科技有限公司(简称:“报梦”)一把手王鹏飞,因开展类赌博业务被带走调查。2024年3月15日,数禾信息退出了“报梦”股东名单。
作为数禾科技CEO、还呗创始人,“行业老兵”徐志刚深耕金融行业20年,在徐志刚的带领下,还呗已累计激活用户超1.5亿。
4月29日,分众传媒 [002027] 发布2024年年报,披露了其联营企业——“数禾”2024年业绩。2024年,“数禾”营收96.81亿元,净利润9.42亿元,分别同比增长:28.72%、21.80%。
2024年财报虽显示增长,但在金融监管强化与消费者权益意识提升的背景下,还呗及数禾科技的争议折射出互联网金融行业扩张中的治理难题。从用户个人信息安全到担保费透明度,从催收合规性到合作方资质审核,每一个环节的疏漏都可能引发信任危机。












