销冠翻车了:逐本创始人直播间狂吹"神效" 背后竟是注销产品
又有国货护肤品牌陷入争议。
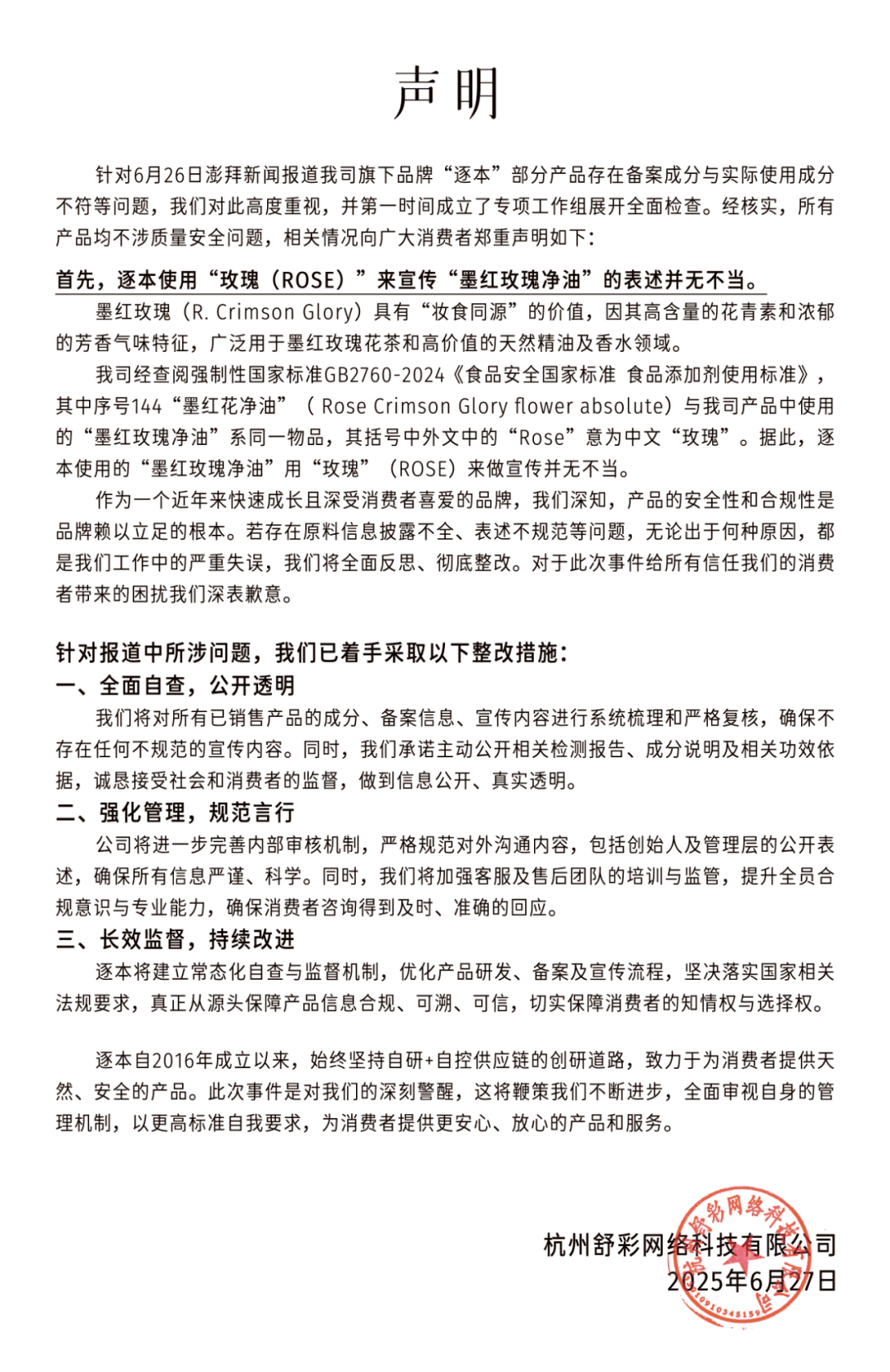
近日,逐本透过官方微信发布声明,称公司旗下所有产品均不涉及质量安全问题,公司将全面自查,对所有已销售产品的成分、备案信息、宣传内容进行系统梳理和严格复核。
注销产品还在“治病”
事件源自近期的一则投诉。
据媒体报道,有消费者反应其此前在天猫、小红书平台的逐本官方店铺购买了数十款产品,发现部分产品存在实际成分与备案不符、新原料套用旧备案信息、虚假宣传等问题。
例如,高端“墨红”系列产品疑似使用月季净油冒充玫瑰精油进行备案和生产经营;“不染茉莉白茶”系列等多款产品疑似添加未收录进《已使用化妆品原料目录(2021年版)》的植物新原料、生物技术新原料,并套用已使用化妆品原料进行备案生产;一些已注销备案、非“妆字号”单方精油香薰,在产品页面和品牌社交账户上却宣称具有护肤功效。
《国际金融报》记者就此致电浙江省药品监督管理局,相关人员表示,相关投诉进展会反馈给当事人。
据悉,该名消费者于6月23日将投诉内容、购买凭证等材料,发至国家药监局受理和举报中心邮箱;24日,国家药监局受理和举报中心回复称,相关举报情况已分别转上海市、浙江省、江苏省等相关部门进行办理。
值得一提的是,6月25日下午,逐本创始人刘倩菲于小红书个人账号进行年中促销直播,在介绍迷迭香、大西洋雪松、茶树、真实薰衣草等多款“逐本香养”系列单方精(净)油产品时,暗示可育发、可调节月经不规律等女性生理问题,还可化痰止咳,抗病毒等。
不过该系列产品几乎均已在2024年末注销备案,且从最新包装显示的企业执行标准来看,这些精(净)油只属于普通香薰产品,不得宣传育发、防脱等功效。
对于这些情况,逐本做出声明,但回应仅针对“墨红”系列产品,其称墨红玫瑰因高含量的花青素和浓郁的芳香气味特征,广泛用于墨红玫瑰花茶和高价值的天然精油及香水领域。
且公司经查阅强制性国家标准GB2760-2024《食品安全国家标准食品添加剂使用标准》其中序号144“墨红花净油”(Rose Crimson Glory flower absolute)与公司产品中使用的“墨红玫瑰净油”系同一物品,其括号中外文中的“Rose”意为中文“玫瑰”,故而逐本使用“玫瑰(ROSE)”来宣传“墨红玫瑰净油”的表述并无不当。

牵手李佳琦走红
记者注意到,目前小红书、天猫、京东平台的“墨红”系列洁面乳、紧致面膜、卸妆油均已下架,拼多多平台仍然在售;“不染茉莉白茶”系列则尚在拼多多、京东平台销售。
逐本品牌创立于2016年,以“卸养合一,多防少伤”为产品理念,其发家的产品是卸妆油,后通过与头部主播李佳琦等合作打响知名度。
数据显示,2020年10月,逐本天猫旗舰店实现销售额破亿。同年12月,其获得来自五源资本、元璟资本、浅月资本的A轮融资;次年3月完成金额5000万美元的B轮融资。
此后在营销加持下,2022年11月,逐本“双11”全网销售额达到3.4亿元,卸妆油销量近350万支,成为各大机构新锐榜单上的常客。
今年“618”促销期间,逐本居淘宝天猫、抖音平台的卸妆类目第一。
天猫旗舰店上,若以销量排序,排名前三的均为卸妆类产品,第一名为清欢玉感升级款卸妆油,到手价98元,销量超50万单;排名第二的是一款卸妆膏,售价49元,目前已售超20万单。












