西安建工深陷债务危机:2.63亿元票据违约 应收账款问题凸显
8月20日,据中国货币网发布的公告,陕西首屈一指的国企建工巨头西安建工集团有限公司(下称“西安建工”)未能按期足额兑付2021年度第一期中期票据本息。
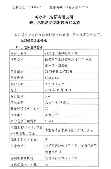
按照债券发行情况,西安建工应于8月18日偿付本期债券本金及自2023年8月18日至今年8月18日期间的利息,本期应偿付本息金额约为2.63亿元人民币。
西安建工宣布违约
“应收账款回款滞后导致缺乏流动性资金”
8月19日,西安建工发布“关于未能清偿到期债务的公告”,称公司因受宏观环境、行业下行及地产调控等因素叠加影响,目前应收账款回款滞后导致缺乏流动性资金,债券偿付压力较大,因此未能完成“21西安建工MTN001”本息的兑付。

西安建工本次未能兑付的2021年第一期中期票据(债券简称:21西安建工MTN001,债券代码:102101587.IB)发行金额为4亿元人民币,发行期限为3年期,自2021年8月18日起息。据公告,该债券的主承销商是交通银行和海通证券有限公司,存续管理机构为交通银行,已在银行间市场清算所登记托管。
在兑付日期前一个月内,西安建工曾两次召开2021年度第一期中期票据持有人会议,两次会议均审议了“关于同意西安建工集团有限公司启动西安建工集团有限公司2021年度第一期中期票据注销登记的议案”。在7月26日召开的第一次持有人会议中,因有一家机构的参会资格及表决同意资格未被认定,该议案未能通过。
在8月1日召开的第二次持有人会议中,有8家机构(共11个)同意了该议案,持有票据金额共计2.6亿元,占本期中期票据总表决权类额的65%。
8月8日,西安建工发布了该票据持有人签署注销协议的公告,公告指出,注销面额为1.51亿元,发行人和部分持有人将配合完成后续注销手续,本次注销债券是双方的真实意思表示。
主承销商在公告中指出,对本期中期票据的后续安排,将督导发行人及时披露信息、筹措偿债资金并履行各项违约救济措施,履行持有人会议召集人义务,组织召开持有人会议,商议持有人权益保护有关事宜,安排后续追偿相关事务,同时将密切关注发行人偿债资金的筹措情况以及其他对持有人利益有重大影响的事项,定期披露后续违约处置工作进展。
去年亏损超9亿元,应收账款超百亿
8月以来连续6次被下调评级等级
官网资料显示,西安建工集团有限公司是在西安本土崛起的大型国有建设企业集团。企业组建成立于2009年6月,2017年9月通过与世界500强企业——绿地控股集团开展战略合作,率先实施混合所有制改革,实现了股权的多元化配置,成为绿地控股集团成员企业。
经过多年的快速发展,西安建工已成为西北地区第一家拥有建筑施工总承包和市政公用工程施工总承包“双特级”资质的建设企业,另外还拥有房地产开发、建筑工程设计等60项一级(甲级)资质,以及商务部颁发的对外承包工程资格证书和商务部对外成套项目援助资质,形成了集建设与投资、开发与综合改造、设计与服务、物流与运营为一体,产业链完备的全国性大型现代化建设企业集团。西安建工旗下已拥有19个二级产业集团、1个技术研发中心和1个职工服务中心,在岗员工近5000人,包括一级建造师在内的国家注册类专业技术人员1000余人。
自组建以来,西安建工整体规模和综合实力不断发展壮大,主要经营指标连年大幅增长。2017——2022年,营业收入年均增长39.5%,利润总额年均增长60%,企业综合实力跃居“西安百强企业”第5名,位列“陕西百强企业”第14名,中国承包商80强第31位。
然而,西安建工发布的2023年年度报告显示,去年公司净利润约为-9.07亿元,应收账款金额为101.2亿元,占流动资产的14.49%。公司融资方式以银行贷款为主,近年来陆续出现金融机构控制贷款、缩减授信的情况,公司面临较大的融资到期还付压力。
值得注意的是,8月以来,西安建工已经连续六次被下调评级等级。8月5日大公国际将西安建工主体信用等级和“21西安建工MTN001”信用等级均从BBB+下调为BBB-;8月12日,两个信用等级均下调至BB;8月13日下调至B+,8月15日继续下调至B-;8月16日则突破B等级,西安建工主体信用等级和“21西安建工MTN001”信用等级均下调至CC;8月20日,大公国际决定调整西安建工主体信用等级为C,“21西安建工MTN001”信用等级调整为C。
大公国际称,西安建工集团及子公司信贷逾期、票据逾期和持有股权被冻结,多家子公司被列为失信被执行人等多项负面事项持续存在,同时尚未使用银行授信余额规模较小,西安建工未能按期足额兑付到期中期票据叠加上述事项将对其未来融资及业务经营产生重大影响。
此外,大公国际此前的评级公告中还指出了“西安建工及子公司多项负面事项”的具体情况,公司仍存在部分应收类款项欠款方被列为失信被执行人,房建业务涉及已发生债务违约的房企仍存在坏账及资产减值风险,公司及子公司信贷逾期、票据逾期、持有股权被冻结及多家子公司被列为失信被执行人等负面事项仍未解决。
据大公国际发布的西安建工2024年度跟踪评级报告,截至2024年4月30日,公司除债券外的其他有息债务逾期金额合计8.24亿元,且公司本部及子公司票据逾期仍存在,截至报告发布当日,公司尚未制定有效的措施以解决上述逾期问题。
天眼查显示,混改后,绿地控股旗下绿地大基建集团有限公司、西安市国资委和西安合思合行企业管理中心合伙企业(有限合伙)对西安建工的出资比例分别为51.00%、34.00%和15.00%。绿地大基建为西安建工的控股股东,实际控制人为西安市国资委。
前述报告表示,西安建工的房建业务涉及发生债务违约房企,公司股东西安市国资委曾给予公司一定的支持措施,但并未从实质上缓解公司持续加大的流动性压力。
据中国执行信息公开网,西安建工本部及多家子公司被列为被执行人,部分子公司及其法定代表人被采取限制消费措施。












