量化私募内斗激化 靖奇投资创始人实名举报现管理层利益输送
一场私募内斗的背后,是公司控制权之争,更可能涉及复杂的违规交易和利益输送——量化私募靖奇投资的内斗正在演变为一场行业丑闻。
近几日,上海靖奇投资管理有限公司(以下简称“靖奇投资”)的内斗达到白热化阶段。公司创始人范思奇实名举报现管理层唐靖人及基金经理薛浩然涉嫌利益输送、侵占基金财产、损害基民利益。
此次举报将这家规模10-20亿的知名量化私募推至风口浪尖,也揭露了私募行业可能存在的监管漏洞和操作乱象。
1
内斗始末:从“体面卸任”到公开决裂
这场内斗始于今年6月10日,当时范思奇发布了一封“卸任信”,宣布将卸任靖奇投资基金经理职务,其管理的基金产品也将进入清盘程序。
范思奇在信中表示:“近年来,市场环境变化迅速,给我带来了较大的身心压力。更重要的是,作为基金经理,我发现管理公司事务、协调合作关系及处理合伙人事务占用了绝大部分时间,这不仅影响了我的生活质量,也让我逐渐失去了最初进入行业时的热情与乐趣。”

社交媒体
6月12日,靖奇投资官方回应称,范思奇的卸任信部分信息被误读,信中提及的“基金清盘”仅涉及范思奇个人管理的部分自营产品,占公司总资管规模比例较低,对公司经营无实质影响。

事件在6月22日发生戏剧性转折。范思奇发布《十年努力,一招背刺》一文,控诉自己被股东会摆了一道:“就在上周,一场‘精心策划’的提前9分钟通知的股东会,就这样‘合法’地把我从自己的公司踢出去了。”

范思奇发布的文章截图
靖奇投资2015年由两位伦敦大学校友范思奇、唐靖人创立,起初分别持股51%、49%,曾创下6年30倍收益,2021年引入股东茅诺平,股权结构调整。
根据天眼查数据,靖奇投资目前有范思奇、茅诺平、唐靖人以及三人共同持股的上海竞而启企业四名直接股东。股权穿透后,范思奇累计持有靖奇投资约42.73%的股份,为公司第一大股东,而茅诺平、唐靖人的分别累计持股28.64%。
由此可见,范思奇文中所提到的遭股东会“背刺出局”,矛头显然指向了唐靖人与茅诺平,但公司未认可。
据华夏时报此前报道,靖奇投资的一位股东表示,“事情的顺序是他先宣布卸任清盘,未经过股东会讨论,公司按照章程停止了他的权限,当然就不存在夺权之说了。”
虽然范思奇一直是公司第一大股东,但据靖奇投资一位管理层人士向华夏时报透露,另外两位股东通过签署一致行动人关系,公司实控人为唐靖人。
2
最新举报:涉嫌利益输送和侵占基金财产
随着斗争升级,范思奇于8月4日驳斥“删库跑路”等传言,并曝光公司部分财务异常:唐姓股东通过旗下公司收取返佣收入未及时入账,用于购车等个人消费。
8月7日,靖奇投资发布风险警示公告称,未经法定代表人范思奇授权的基金设立、清盘及证券账户开立等操作均属无效,矛头直指招商证券的托管职责失守,且表示向证监会举报。
8月8日,范思奇再发说明,称7月2日公司基本账户有大额资金被异常转出,经过申请,公司基本账户的线上操作已被冻结。
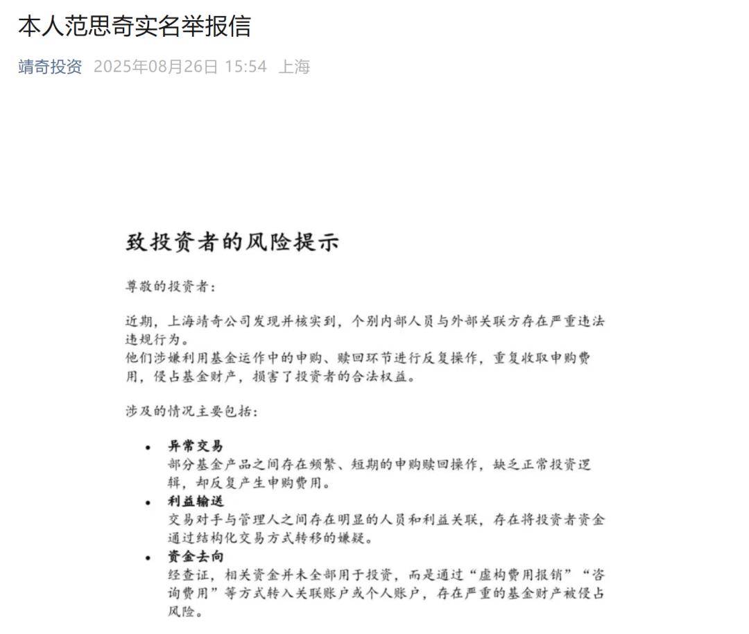
8月26日,范思奇直接实名举报现在管理层涉嫌利益输送。举报主要内容包括:一是异常交易,频繁的申购赎回,反复产生申赎费用;二是利益输送,交易对手与管理人之间存在明显的人员和利益关联;三是基金财产侵占。

范思奇实名举报信截图
根据举报信,唐靖人、薛浩然操纵公司管理的天弓二号私募基金与乐金公司旗下四只基金之间存在大量异常申购赎回。
例如,天弓二号基金托管交易底单显示,乐金巾尚永利私募于2月7日、12日、19日分别赎回301万、433万、515万,然后2天后就再次申购1100万。
4月14日,乐金巾尚永利从天弓二号赎回400万,4天后乐金又申购了同样由唐靖人和薛浩然共同控制的靖奇量化精选一号400万。
截至目前,仅是天弓二号基金这一只产品的异常申赎金额就超过2亿元。
值得注意的是,薛浩然实际控制乐金公司并担任基金经理,同时又是靖奇公司的基金经理。范思奇称,薛浩然掌握乐金基金操作权限,唐靖人控制“天弓二号基金”账户,二人合谋可实现跨基金之间资金的操纵与利益输送。
此外,范思奇还指控,在基金异常申赎过程中,所产生的管理费及业绩报酬被有组织、有目的地设计为流入靖奇公司对公账户,随后再通过虚构费用等方式,转移至个人或其关联公司账户,构成对基金财产的严重侵占。
范思奇表示,正是由于6月份,有公司员工向他实名举报上述违法行为,他随后遭受职位与权限剥夺。
范思奇在举报信中呼吁监管严查薛浩然及其控制的乐金资管所有基金认购行为,“依法吊销相关基金管理人员牌照,将涉嫌犯罪行为移送公安机关处理”。
3
行业影响:暴露私募治理漏洞与监管挑战
这场内斗不仅暴露了靖奇投资内部治理的严重问题,也揭示了私募行业可能存在的系统性风险。
根据范思奇的说法,重复申赎本是正常流动性安排,但如果被滥用则容易对基金资产产生掠夺。
他算了一笔账:假设操作人每月调动2亿元进行赎回申购操作,即使按百分之一的申购费比例计算,每月可产生200万元申购费用,叠加业绩报酬,一年即可高达4800万元。

范思奇实名举报信截图
这种套利行为的利润率远高于多数正规公司和金融黑产,依赖的是内部权限与结构设计,承担损失的是上层出资方,即母基金投资人。
不过,对于范思奇的举报信内容,业内人士认为,还需结合具体的基金合同约定、交易双方是否存在关联关系,以及交易行为背后的实质目的等深层信息进一步厘清。最终,以证监会的调查结论为准。












