联合企惠小贷放贷的“时小融”疑似停业:会员费被指砍头息
2025年10月1日起,国家金融监督管理总局发布的《商业银行互联网助贷业务管理办法》(下称“助贷新规”)将正式实施。新规明确要求将增信服务费、会员费等费用计入借款人综合融资成本,并设定24%的年化利率上限。监管部门通过“穿透式监管”确保实际收费符合最高人民法院相关规定,严禁通过强制捆绑“会员权益”等方式变相提高融资成本。
开甲财经注意到,距离“助贷新规”正式实施不到一个月,多位网友在黑猫平台反馈,在时小融APP借款1500元到账后被扣225元会员费,借款1800元到账后被扣269元会员费,借款2000元到账后被扣299元会员费,这些会员费被指变相“砍头息”,网友要求退还否则向监管部门投诉。
公开资料显示,时小贷APP由时时互信(武汉)数字科技有限公司(简称“时时互信”)开发运营。工商资料显示,时时互信成立于2024年8月30日,注册资本1000万元,法定代表人张淳,股东为赵骏(50%)、熊连(50%)。天眼查数据显示,时时互信关联企业还包括重庆时时互信、重庆闪小融。
时小融APP首页显示,最高可借额度20万元,综合年化利率(单利)4.9%-24%,正规持牌金融机构放款。

小编并尝试在时小融APP申请借款发现,在填写基本信息2个页面,以及添加银行卡页面下方,平台设置“默认勾选”39.9元/月的尊享月卡(自动续费)。遗憾的是,无论小编是否勾选39.9元/月尊享月卡,在验证银行卡预留手机号环节,无法获取验证码,页面提示“该商户未开通此产品”。

这是否意味着,时小融的贷款业务当前处于停业状态?
由于无法验证银行卡预留手机号,小编无法实测时小融的借款全流程。不过,根据网友的反馈,时小融39.9元/月的尊享月卡(自动续费)只是“授信优先审核”,并非在时小融借款到账后被扣的会员费。
多位网友反馈,在时小融查询了额度,没有借款也被扣39.9元。还有网友表示,在时小融借了4笔款,额外收取了一笔435元费用,这还不包括39.9元的会员费。
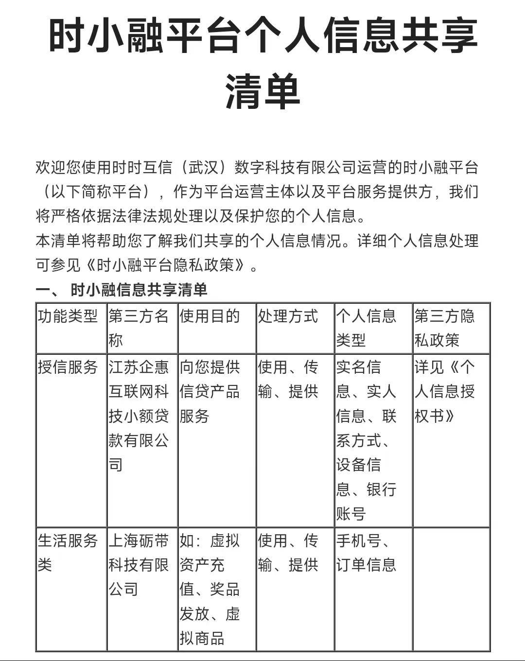
根据时小融披露的《个人信息授权书》显示:“您正在申请由贷款人江苏企惠互联网科技小额贷款有限公司于平台服务商时时互信(武汉)数字科技有限公司共同提供的互联网个人消费信贷服务。”另外,该平台披露的《个人信息共享清单》显示:时小融与江苏企惠互联网科技小额贷款有限公司(授信服务)、上海砺带科技有限公司(生活服务)共享个人信息。

工商资料显示,江苏企惠互联网科技小额贷款有限公司(简称“企惠小贷”)成立于2016年6月28日,注册资本2亿元人民币,法定代表人倪亦南,股东为江苏金海融网络信息服务有限公司(60%)、泰州云数科技有限公司(40%)。
天眼查数据显示,企惠小贷最终受益人为徐子韩,最终受益股份为53.81%。

开甲财经注意到,企惠小贷的前身是泰州和创互联网科技小额贷款有限公司(简称“和创小贷”),其大股东为北京和创未来网络科技有限公司(简称“和创未来”)。
百科资料显示,和创未来曾开发运营校园贷平台“优分期”,2016年3月,优分期覆盖全国32个省份的2570个校区。2016年9月,和创未来旗下简单借款APP上线。2017年6月,校园贷业务被监管“一刀切”。2018年3月,和创小贷先后开发运营了“现金随时借”、“快捷借钱”,两平台公众号自2019年7月起不再更新。
2019年6月,和创未来退出和创小贷股东名单之列;2020年1月,和创小贷更名为“企惠小贷”。开甲财经注意到,截至发稿前,企查查、小米应用商店显示,企惠小贷旗下只有“惠易贷”一个借款APP。
这也意味着,时小融APP与企惠小贷只在业务层面合作,其本身并不具备互联网贷款资质。
工商资料显示,上海砺带科技有限公司(简称“砺带科技”)成立于2019年8月15日,注册资本2000万元,法定代表人谭文平,唯一股东为谭文平。
微信公众号“砺带科技”简介显示,“我们的定位是一家主要从事零售科技服务的企业,帮助商家经营移动社交电商和全渠道新零售的SaaS软件产品”。微信公众号“砺带科技”注册时间为2024年11月13日,截至发稿前,该公众号暂未发布任何消息。
截至发稿前,小编在黑猫平台搜索“上海砺带科技”显示,该公司近30日投诉量超300件,累计投诉量超2900件。开甲财经注意到,除了时小融,上海砺带科技还与“悦享借”、“爱享花”等多个借款平台合作会员业务。












