洪九果品或退市:涉嫌骗贷风波未平 员工讨薪胜诉但仍未获偿

蓝鲸新闻10月16日讯(记者 代紫庭)昔日“水果第一股”正面临摘牌。
近日,香港联合交易所向洪九果品(06689.HK)发函指出,公司未能履行复牌指引,上市委员会据此依据相关法律法规决定取消其上市地位。10月13日,洪九果品公告称已向上市复核委员会提交复核请求。
自2024年3月因“发不出财报”停牌以来,洪九果品便陷入了从财务质疑到高管被刑事侦查、再到面临退市的持续性危机中。
而在经营近乎停滞的同时,多名公司员工陷入讨薪与维权困境。蓝鲸新闻记者获悉,洪九果品一名离职员工近日获得劳动仲裁胜诉,但其称至今未收到工资补偿,之前认购的股份也“打了水漂”。
联交所发函除牌“水果第一股”,员工讨薪胜诉追债无果
近日,上市委员会指出,洪九果品尚未完成相关调查及必要的补救措施;公司亦未能充分证明其管理层或对公司经营具有重大影响的相关人员在诚信、能力及品牌方面不存在合理的监管疑虑;内部控制审查仍未完成,相关缺陷尚未得到整改;财务业绩尚未披露;且公司尚未聘任独立执行董事、公司秘书及授权代表。
对此,洪九果品在公告中表示“遗憾”,认为上市委员会未充分考虑公司已提交的相关材料与说明。公司已于2025年10月13日正式向上市复核委员会递交书面申请,要求对除牌决定进行复核。
事实上,自2024年3月20日宣布“短暂停牌”以来,洪九果品已连续停牌超一年半。彼时,公司审计机构毕马威指出,其提供的会计文件不完整,与公司有业务往来的部分供应商身份可疑,而公司2023年第四季度向该等供应商新增预付款约34.2亿元。由于洪九果品未能提供合理解释,毕马威于当年4月辞任审计师。
此外,洪九果品某地区分公司前负责人向蓝鲸新闻记者透露,2023年底洪九果品总公司便要求各地分公司将当期货款全部打给总公司,并让分公司以公司名义担保找银行贷款,给总公司“凑钱”。
停牌后,洪九果品再未发布年报或中期业绩。上述负责人告诉蓝鲸新闻记者,大多分公司在停牌后就已经“名存实亡”了,由于资金周转出现问题,2024年下半年他所在的分公司基本上没有开展相关经营业务,同时员工工资、绩效也被停发,只有社保仍在缴纳。之后,其被告知可以“自愿办理离职”,如果不主动离职可能连失业金都领不到。
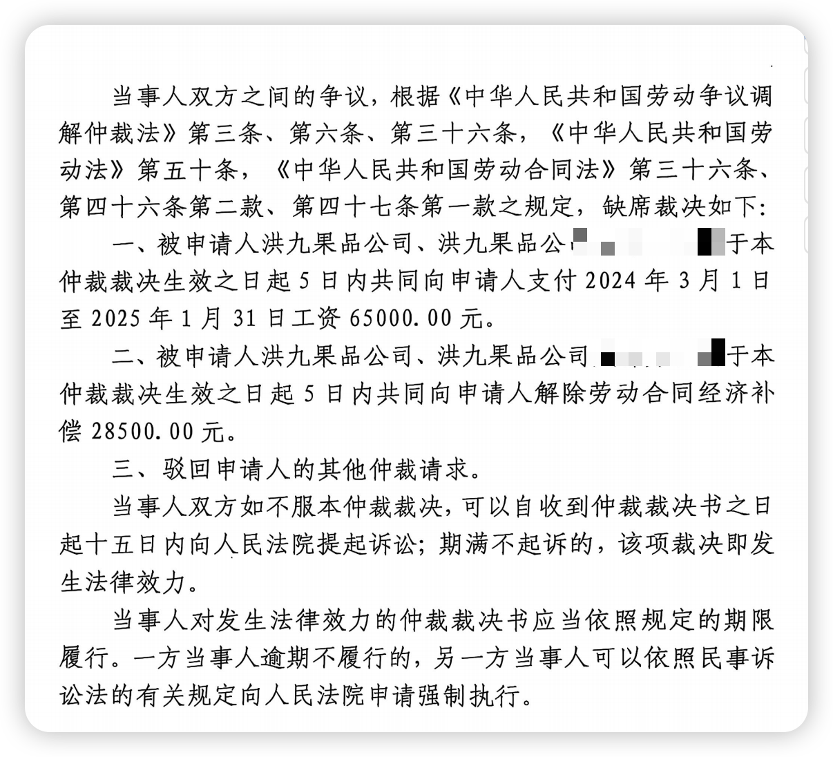
洪九果品一名离职员工告诉蓝鲸新闻记者,在将近半年没拿到工资后,2025年2月他从洪九果品离职并申请了劳动仲裁。在其提供的仲裁裁决书上,除了一笔生活费以外,2024年3月1日至2025年1月31日期间,洪九果品公司及分公司并未支付该离职员工的其余工资。

最终,洪九果品及分公司被裁定须向申请人支付工资及经济补偿共计93500元。
但涉事前员工向蓝鲸新闻记者表示,迄今仍未收到公司执行赔付的款项,“之前认购的股份也打了水漂”。
至于所提到的股份,源于洪九果品此前推出的“员工持股计划”。根据《21世纪经济报道》报道,2023年底,公司以谋划A股上市为由推出内部员工持股计划,668名员工累计出资约5961.6万元,平均每人出资近9万元,资金直接转入公司账户。
2024年,公司停牌曾以“战略性停牌”为由劝退员工,承诺90个工作日内退还认购款,如今,随着公司陷入停牌和退市危机,这份持股计划不仅上市无望,连本金也难以追回。上述洪九果品分公司前负责人及多位离职员工告诉蓝鲸记者,退款承诺公司至今未兑现。
除了自家员工,一些上游供应商也在向洪九果品“讨债”,重庆市巴果农产品有限公司向蓝鲸记者表示,目前正在整理相关证据及具体欠款金额,之后会通过法律途径追回应收货款。
目前,洪九果品上下仍处于债务重整阶段,且尚未更新财务数据。公司于2025年5月召开临时股东大会,通过“预重整”议案,聘请重庆坤源衡泰律师事务所为辅助机构,拟与债权人协商延长还款、债转股或停止计息等方案。
10月15日,蓝鲸记者就除牌复核、公司经营及离职员工劳动仲裁执行等问题致电及发函洪九果品。截至发稿,公司并未对此作出回应。
除牌背后的资金链压力与骗贷风波
高楼并非一夜崩塌。
洪九果品成立于2002年,总部位于重庆,由邓洪九与其配偶江宗英共同创办。邓洪九出身草根,早年在重庆朝天门码头以挑货为生,后白手起家涉足水果贸易,通过自建冷链物流体系、直采模式及“端到端”供应链布局,确保产品品质和供应稳定性,这在当时市场上形成了差异化竞争优势,迅速在高端水果市场崛起。
凭借从泰国、越南等地直采榴莲、山竹、火龙果等热带水果的模式,洪九果品在中国榴莲分销市场一度占据超12%的份额,是国内最大的榴莲进口分销商。
2022年9月5日,公司以每股40港元的价格在港交所挂牌上市,募资约5.72亿港元,上市首日市值接近190亿港元,巅峰期曾高达670亿港元,被资本市场誉为“水果第一股”。阿里巴巴、招商局资本、北大荒等机构均位列投资方。
洪九果品的危机并非偶然。根据公司公开财报及公开资料,其商业模式在光鲜业绩背后早埋下隐忧。洪九果品长期采取“高预付、长应收”的资金结构,即上游提前向果园支付采购款锁定货源,下游商超与批发客户账期却普遍超过数月。
这一模式导致公司陷入持续的现金流困境。洪九果品年报数据显示,2019年至2022年,洪九果品经营活动现金流量净额累计净流出40.59亿元;2023年上半年仍为负值,减少3.14亿元。
同期,应收账款从2021年的38.6亿元飙升至2023年上半年的93.5亿元,而账面现金仅约5亿元,短期借款高达27.76亿元,现金流长期为负。
毕马威的辞任报告亦指出,2023年第四季度公司向供应商支付34.2亿元预付款,占全年预付款总额的76%,交易对象多为新成立公司,部分注册资本不足100万元且社保参保人数为零。这一异常资金流引发市场与监管层高度关注,也成为港交所质疑其经营合规性的核心证据。
回款压力大,资金链紧张下,洪九果品频繁通过质押股份及应收账款换取银行贷款。据《21世纪经济报道》此前报道,2024年4月至7月,创始人邓洪九先后向多家银行质押股份2.2亿股,融资超14亿元。与此同时,公司还以约5亿元应收账款为质押,向中信、渣打、兴业等银行贷款。
此后东窗事发,公司多名高管遭遇刑事调查。2025年4月16日,洪九果品公告称,董事长邓洪九、总经理江宗英等多名董监高被重庆市两江新区公安分局以涉嫌“骗取贷款及/或虚开增值税专用发票”采取刑事强制措施。5月20日,公司更新公告称,多数限制性措施已解除,仅董事长等人仍被羁押,公司正在与银行协商贷款偿还方案。
公司最后一份公开财报显示,洪九果品2023年上半年实现营收85.38亿元,同比增长19.37%,净利润8.03亿元,同比下降6.51%。
中国食品产业分析师朱丹蓬在接受蓝鲸记者采访时表示,洪九果品虽曾为国内水果零售行业的龙头企业,但盈利能力并不突出,核心原因在于缺乏终端消费市场的有效支撑。他指出,洪九果品已错过了向终端消费者转型的关键窗口期,其庞杂的管理体系及现有的运营、盈利模式难以支撑企业的长期可持续发展。












