上海纬雅旗下桃多多电商的高利贷陷阱:分期购机反遭暴力催收
近日,一款名叫“桃多多”的APP正以数码、黄金为诱饵,将难以从传统渠道获得贷款的年轻人推向“高息贷”与暴力催收的深渊。
表面上,桃多多是一家电商平台,商品涵盖数码、服饰等品类,宣称用“自研模式”和“标准化服务”保证质量。实际上,它在黑猫投诉平台上已引发大量用户投诉。
从投诉内容看,桃多多实质上是一个分期套现商城,商品价格远高于市场价,一旦客户逾期,便会面临暴力催收。
高价陷阱
桃多多商城内的商品标价普遍畸高,远超市场正常价格。

有用户2025年9月26日投诉反映,自己在桃多多平台购买5克黄金,总价5116元,平均每克高达1023.2元。而这并非工艺品,不存在手工费,也没有标明包含手续费。
对比当日国内黄金原料价格约每克500-600元,桃多多的价格高出近一倍。

贷款套路
高价商品背后,隐藏着桃多多的金融套路。
为何价格明显高于市场,仍有人愿意在桃多多购买?答案在于:桃多多的目标客户基本上是在其他平台借不到款的群体。
这些用户通过分期购买手机等商品,然后变现套现。桃多多“贴心”地提供贷款通道——让用户开通“桃享卡”分期购买。
看似降低购买门槛,实则是将消费者推进金融陷阱的第一步。

如果用户投诉属实在不知情的情况下被扣除近千元会员费用,这正是被明令禁止的“砍头息”变种。
暴力催收
一旦用户逾期,桃多多的催收手段令人震惊。

恐吓家人、发短信辱骂、威胁爆通讯录——这些典型的暴力催收手段,正是桃多多对待逾期用户的方式。
幕后玩家
运营“桃多多”的是上海纬雅信息技术有限公司。
该公司成立于2016年3月,注册资本5000万,自称是以“供应链+场景+技术”为核心、助力企业数字化转型的高新技术企业。
公开信息显示,上海纬雅已与780多家金融机构达成合作,合作范围覆盖积分兑换、会员权益、电商服务等领域。
据媒体报道,上海纬雅已是行业头部会员权益服务商之一。


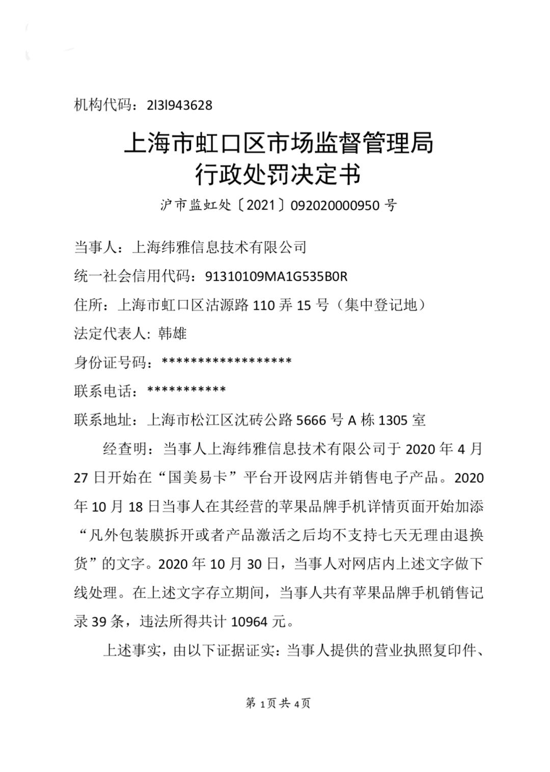
但光鲜外表下藏着不少猫腻:黑猫投诉上,关于上海纬雅乱收会员费的投诉,一搜就有几百条。2021年3月10日,该公司还因与国美易卡的会员权益问题被虹口区市场监督管理局处罚。




灰色产业链
更值得注意的是桃多多背后的金融链条。
桃多多的关联公司——海南省鑫汇融资担保有限公司,疑似为其贷款业务提供担保支持。这一环节的加入让业务链条愈发复杂,层层嵌套下,隐藏的消费套路更难被察觉
据媒体报道,前得物金融CEO文嘉已于数月前入职上海纬雅,而上海纬雅早有突破“会员权益商”单一角色的意图。
事实上,这类会员权益商的核心价值,往往是帮助助贷机构收取年化利率24%以上的额外费用,同时充当“缓冲带”替机构承接消费者投诉,本质上是助贷链条中的“灰色环节”。
上海纬雅老板韩雄是上海互金圈的知名人物,其商业版图下的水,远比外界想象的更深。
桃多多掌握着海量用户的个人信息与信用数据,如今它既以“服务方”身份接触用户,又以“放贷关联方”角色参与金融环节。
这种既当裁判又当球员的模式,不仅打破了业务边界的公正性,更给用户信息安全、合规经营埋下了巨大隐患。
根据各合作机构披露的合作名单来看,海南省鑫汇融资担保有限公司在众邦银行、富邦华一银行、福建华通银行、中原消费金融、宁波通商银行等机构的合作名单。这些资方正在为桃多多产品提供资金支持。












