分期乐资金方有哪些是谜:合作方一份协议授权11家担保公司
“助贷新规”发布至今已有5个多月的时间。在新规的指导下,众多金融机构已公布产品合作、导流合作、融担合作的助贷合作名单。
盐铁财经注意到,从披露的情况来看,这些金融机构的合作机构,呈现出了鲜明的“头部导向”——流量巨头与上市金融科技公司出现的频次最多。背后的原因,莫过于这些平台流量大、场景稳,风控体系成熟。
以乐信为例,盐铁财经不完全统计,其旗下深圳市分期乐网络科技有限公司登上了宁银消金、金美消金、尚诚消金、徽商银行、江苏江南银行、梅州客商银行、广州银行、富邦华一银行、韩亚银行的合作名单;其旗下融担公司深圳市乐信融资担保有限公司也出现在了广州银行、富邦华一银行、亿联银行的名单中。
尽管如此,距离“助贷新规”落地实施仅剩6天的时间。盐铁财经却发现,乐信旗下的分期乐APP上,利率上限仍设置为36%,且未完整披露资金方和合作第三方,而其部分合作方疑似存在过度授权的问题。
一边利润暴增
一边投诉居高不下
到下个月,乐信就已经11周年了。
11年间,从开创中国分期购物电商模式,上线分期乐卖出第一部三星手机起,乐信累计做到了万亿成交规模,而营收则长年维持在百亿之上。
这期间,乐信做过“校园贷”,并借之迅速做大业务体量,吸引到了京东、华晟资本、经纬中国的投资。
2016年,“校园贷”被强监管后,分期乐开始战略转型,并升级为乐信集团,逐渐跳出了分期贷款的业务范畴。2017年,乐信顺利完成上市。
2018年,在第二届合作伙伴大会上,乐信董事长肖文杰宣布投入10亿打造消费金融开放生态,其业务模式进一步创新转变。
一方面,聚焦C端,乐信依靠累积起来的千万量级用户,不断完善分期购物商城分期乐,并上线全场景信用消费产品乐花卡以及新型分期购物平台买吖。
另一方面,其还把业务延伸到助力金融机构数字化转型的云犀科技,提供信用贷款服务的乐信普惠等产品,即从金融生意转到流量生意。
乐信官网显示,乐信以科技助力2000多万商家与近200家金融机构提升效率与运营能力,并服务中国超2亿优质高成长消费人群。
其在8月发布的2025年二季度财报显示,乐信2025年第二季度营收35.9亿元,环比上升15.6%;利润6.7亿元,环比上升15.2%,同比上升116.4%,且二季度的利润创公司14个季度以来最高。
一边是收入和利润的大幅增长,另一边,盐铁财经注意到,在多个消费者投诉平台上,分期乐面临着大量投诉。其中,在黑猫投诉上,分期乐仅近30天的投诉量就近3500条,其累计投诉量已达12多万条。而业绩远高于乐信的奇富科技,其奇富借条近30天的投诉量还不到了分期乐的三分之一。
具体看,众多用户投诉分期乐莫名收取会员费和高昂的担保费,致使个人承担的综合借贷成本高达36%。

一名用户在8月8日表示,“本人于2025年5月12日向分期乐借款74931元,分两笔放款。其中吉林亿联银行放款49920元,收取担保费8061.29元,分12期归还,已还3期。江苏苏商银行放款25011元,担保费跟信用评估费合计4126.39元,分12期归还,已还2期。放款前本人压根就不知情,没有明确告知,打电话跟分期乐协商让退回被拒绝,本人与分期乐平台合作多次,从最开始年化18%的利息,到现在年化36%的利息。直到近日核算一下我才知道多出了这么多费用,现要求分期乐将多出来不合理的费用进行退还。”

还有用户表示,分期乐变相诱导用户购买保险提高借款成功率等。一用户称,“去年9月份我在分期乐APP上面借款时,平台页面提示购买保险提高借款成功的概率,然而我买了11个月每月87.01元的保险,至今为止从未在分期乐APP上面成功借款过1分钱,而且分期乐APP也拒不退回我的保险费!这属于纯纯的欺诈行为,我个人购买的有社保和商业保险,这个分期乐的保险完全是没有任何作用的。我要求必须退回我所扣除的保险费11个月每月87.01元,共计957.11元。”
对此,盐铁财经对分期乐进行了一番亲测。
乐信旗下两家融担公司
为分期乐提供担保
在分期乐APP上,“借钱”似乎占据着更高的位置。在首页顶部,更吸引注意力的左侧位置就是“借钱”,而“购物”则放在了右侧。在下方的板块分类中,“借钱”也是在购物的左侧。

点击“借钱”,页面显示,最高可借额度20万元,年利率(单利)8%-36%,并强调“1千元借1天低至0.22元”。
根据《最高人民法院关于进一步加强金融审判工作的若干意见》的规定,金融借款合同的借款人以贷款人同时主张的利息、复利、罚息、违约金和其他费用过高,显著背离实际为由,请求对总计超过年利率24%的部分予以调减的,应予支持。即对于金融机构的金融借款,利率的司法保护上限为年利率24%。
助贷新规进一步强调了《最高人民法院关于进一步加强金融审判工作的若干意见》的指引性。
新规强调,商业银行应当完整、准确掌握增信服务机构实际收费情况,确保借款人就单笔贷款支付的综合融资成本符合《最高人民法院关于进一步加强金融审判工作的若干意见》等有关规定,切实维护借款人合法权益。
距离助贷新规正式实施仅有6天的时间,且盐铁财经不完全统计,深圳市分期乐网络科技有限公司已经被列入宁银消金、金美消金、尚诚消金、徽商银行、江苏江南银行、梅州客商银行、广州银行、富邦华一银行、韩亚银行的助贷合作名单中;深圳市乐信融资担保有限公司也出现在了广州银行、富邦华一银行、亿联银行的名单中。
照理分期乐已按照新规要求做出相应的调整,但其依旧维持着36%的利率上限,在“很努力”地向外界展示如何尽最大可能攫取用户的“利息”。
而这其中,融担费或占了不小的比例。
点击激活额度后,选择好借款意向额度,就来到了“实名认证”环节。
在这一环节,盐铁财经需要阅读并同意8份协议,分别为《分期乐额度服务协议》《个人征信及用户信息授权书》《非学生身份承诺函》《电子认证服务授权书》《敏感个人信息授权书》《乐信融担个人征信及用户信息授权书》《乐信融担信息共享授权书》和《购物额度协议》。
看表面的协议,分期乐只有涉及深圳市乐信融资担保有限公司这一家公司的担保合同,但实际上,《个人征信及用户信息授权书》包含四个附件,每个附件又分别有两个协议,均为《个人征信授权书》和《用户信息授权书》。
前三个附件授权的对象分别为深圳市分期乐网络科技有限公司、深圳市乐信软件技术有限公司;吉安市分期乐网络小额贷款有限公司、深圳市乐信融资担保有限公司。藏在最下面的第四个附件,授权对象则是和赣江新区盟天融资担保有限公司。

有意思的是,此处针深圳市乐信融资担保有限公司的《个人征信及用户信息授权书》和上述与《分期乐额度服务协议》并列的《乐信融担个人征信及用户信息授权书》内容一模一样。不知为何与赣江新区盟天融资担保有限公司有关的协议深藏此处而不是与《分期乐额度服务协议》并列出现。
这也难怪有用户投诉在分期乐借款,被莫名收取了高昂的担保费,因为不仔细查看,并不会发现赣江新区盟天融资担保有限公司的协议。
天眼查显示,深圳市乐信融资担保有限公司为乐信旗下的融资担保公司。而赣江新区盟天融资担保有限公司由深圳市盟天科技有限公司全资控股,实控人为乐信董事长肖文杰。这也表明,为分期乐提供融担服务的两家公司均为“肥水不流外人田”的乐信自家公司。
一份合作方子协议
竟授权11家担保公司
在借款过程中,盐铁财经还注意到,分期乐疑似过度授权。
领取平台额度时,如图需要继续阅读并同意《用户个人信息共享授权协议》和《合作方服务协议》。
《用户个人信息共享授权协议》显示,该协议由借款人授权深圳市分期乐网络科技有限公司和深圳乐信软件技术有限公司作为共同个人信息处理者,共享个人信息给第三方际辉信息服务有限公司。
据天眼查,际辉信息服务有限公司由京东科技控股股份有限公司(下称京东科技)全资控股。
虽然表面仅是两份协议,但《合作方服务协议》里又有14份子协议,如图每个子协议都以“京银融”开头。
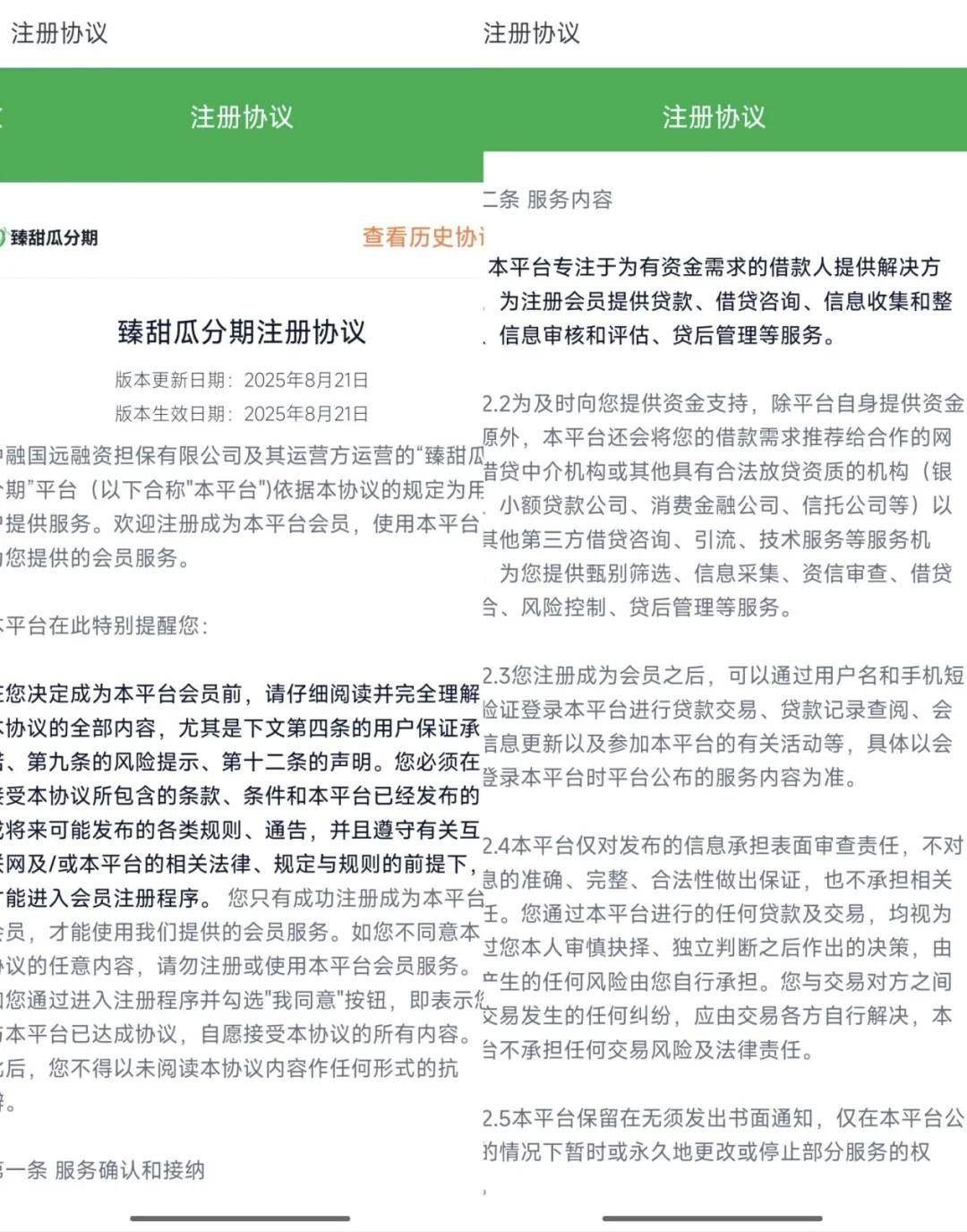
但蹊跷的是,逐个点开后,前5个协议均显示与火山融有关,第6、7、8份协议与人品借款有关,第9、10份协议与嘉银科技有关,第11、12、13份协议与“臻甜瓜分期”有关,仅最后一份《京银融-京银融服务协议》真正与京银融有关。其介绍,京银融由际辉信息服务有限公司开发、运营。
那么,前13份协议究竟是京银融的关联第三方协议,还是分期乐自己第三方的协议,不得而知。不过,《京银融-京银融服务协议》和前面的《用户个人信息共享授权协议》在打开后,页面顶部均显示与京东相关的网址,而其他13份协议则没有。
而且,盐铁财经逐个点开上面这13份协议,每个又都包含多份协议,且授权范围极广。
以与火山融有关的协议为例,其“注册协议”显示,“火山融”平台为福建中改增惠融资担保有限公司所有的在线平台。
火山融的《京银融-个人信息通用授权书》中,竟又套娃了10份授权书。其中第1、2、3、5、6协议,分别向北京久恒融资担保有限公司、数玥网络技术(杭州)有限公司、西安鸿飞融资担保有限公司、众利数字科技(广州)有限公司、咸阳华瑞融资担保有限公司授权个人信息。

与众利数字科技(广州)有限公司相关的协议中提到,该公司收集个人信息的方式包括该公司为借款人提供互联网贷款担保服务时借款人主动提供的个人信息,以及该公司提供互联网贷款担保服务过程中形成的与服务相关的信息。
但需要指出的是,据天眼查,该公司的经营范围,与金融直接相关的项目仅有“接受金融机构委托从事信息技术和流程外包服务(不含金融信息服务)”,并没有“融资担保性服务”。

其第4份授权书,甚至一口气向中黔联融资担保集团有限公司、中际钰贷融资担保有限公司、天津成兴融资担保有限公司、陕西航卓融资担保有限公司、哈密市嘉合兴融资担保有限公司、厦门益通祥融资担保有限公司、昆明乾贯融资担保有限公司、河北省天一融资担保有限公司、新疆海西融资担保有限公司、中昌非融资性担保(深圳)有限公司、黑龙江鼎盛融资担保有限公司11家担保公司授权个人信息,其中还有一家为非融资性担保公司。
几份火山融的子协议,竟可以授权14家担保公司。这意味着用户的包括姓名、出生日期、身份证件、个人生物信息、通信通讯联系方式、交易信息、财产信息、信用信息等众多敏感隐私信息就轻松收集走。分期乐对于合作方的审核,实在令人担忧。
另外,其第7份协议为恒小花的注册协议,第8、9、10份协议则是对便荔钱包关联企业的授权协议。
所以,看似个人信息通过分期乐流向了火山融这一个第三方,但因火山融也是作为导流机构存在,所以又继续授权了众多担保公司和同样为导流机构的恒小花等,很难保证个人隐私信息不被泄露。
分期乐和合作方的资金方
均在协议里“完美隐身”
盐铁财经还发现,不管是分期乐还是其合作机构,都存在资金方“不具名”的情况。
以合作平台“臻甜瓜分期”为例,如上所述其在分期乐上共有三份协议,名称分别显示为《京银融-注册协议》《京银融-金融服务协议》《京银融-数字证书使用协议》。

首先“注册协议”中显示,“臻甜瓜分期”由中融国远融资担保有限公司及其运营方运营。其“服务内容”里提到,“为及时向您提供资金支持,除平台自身提供资金来源外,本平台还会将您的借款需求推荐给合作的网络借贷中介机构或其他具有合法放贷资质的机构(银行、小额贷款公司、消费金融公司、信托公司等)以及其他第三方借款咨询、引流、技术服务等服务机构,为您提供甄别筛选、信息采集、资信审查、借贷撮合、风险控制、贷后管理等服务。”
中融国远融资担保有限公司作为融资担保公司,天眼查显示其经营范围没有放贷资质,既然其提到平台自身可以提供资金来源,这意味着其运营方有放贷资质,那么这个有放贷资质的运营方是谁?
那些“合法放贷资质的机构”和“第三方服务机构”又是谁?盐铁财经也遍寻与臻甜瓜分期有关的《京银融-注册协议》《京银融-金融服务协议》《京银融-数字证书使用协议》三份协议,均没有查到。
而如果同意这几份协议,同样即意味着借款人将个人信息完全授权给了“臻甜瓜分期”。“臻甜瓜分期”在“注册协议”中表示,“在您点击确认本协议、注册成为本平台的会员后,视为您不可撤销地授权本平台有权根据您的借款需求自主地为您寻求合适的合作方为您提供专业服务,并不可撤销地授权本平台将您的信息共享给合作方,由合作方为您提供网络借贷相关服务。”
与之不同的是,分期乐的合作方人品借钱,就在“共享个人信息说明”里一一列举了信息共享的“目的、类型字段、频次、处理方式、接收方等”。
如果对于“臻甜瓜分期”和“火山融”的合作审核存在瑕疵尚可理解,分期乐自身也存在资金方“完美隐身”的问题就令人费解了。
前述“实名认证”环节需要同意的《分期乐额度服务协议》显示,分期乐除了乐信旗下的吉安市分期乐网络小额贷款公司,还有包括但不限于商业银行、信托公司、消费金融公司、小额贷款公司在内的资金方。
盐铁财经同样仔细遍寻需要同意的分期乐每个协议,发现资金方的具体名字却“隐身”了。

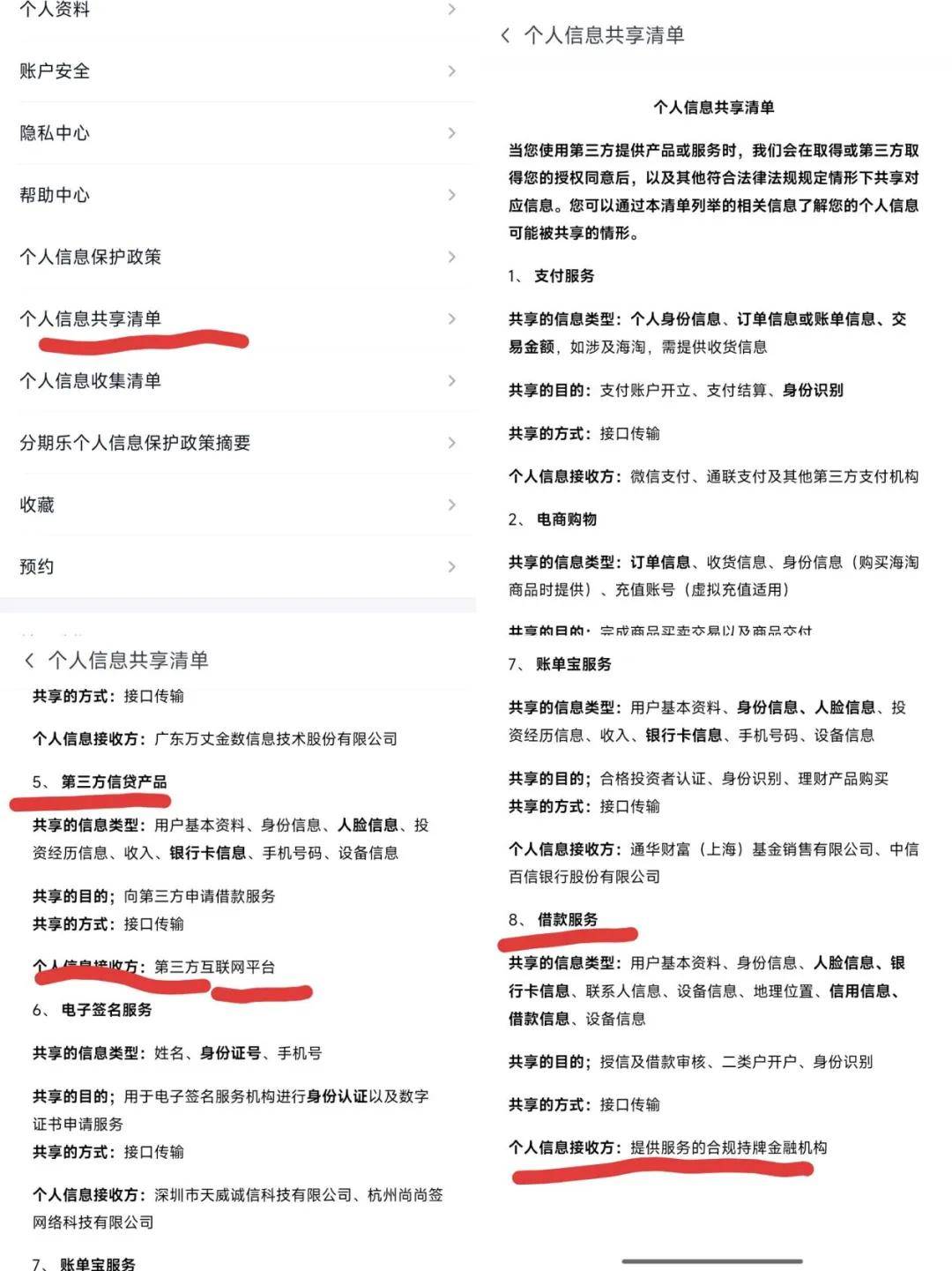
其“设置-个人信息共享清单”里,详细列举了支付服务、电商购物、联合登录、第三方信贷产品、电子签名服务、账单宝服务、借款服务等共8种服务的共享信息类型、共享目的、共享方式和个人信息接收方,除了电商购物外,第三方信贷产品和借款服务均未具名,分别用“第三方互联网平台”和“提供服务的合规持牌金融机构”替代。
个人信息分享出去了,但分享给谁了却不知道,分期乐此举让借款人的知情权大打折扣。
在乐信官网上,其介绍的金融合作伙伴有工商银行、交通银行、广发银行、民生银行、光大银行、平安银行、南京银行、西安银行、中信百信银行、上海银行、亿联银行、上海农商行、杭银消金、河北幸福消金、长银消金、马上消金、中原消金、众安保险、GIC。
但根据用户投诉,其合作的金融机构还有青海银行、富民银行、厦门国际银行、江苏银行、三湘银行、宁波银行、紫金农商行、招联消金、西藏信托、锦程消金、华通银行、梅州客商行、苏商银行、湖北消金、阳光消金、兴业消金、唯品富邦消金、中信消金、南银法巴消金、海尔消金、尚诚消金等。
不知分期乐不在协议中向借款人公布资金方,目的是为何?
导流个人信息目的
竟还有买保险和理财产品
值得一提的是,盐铁财经发现,虽然在自身在分期乐平台点击的是“借钱”服务,但需要同意的《分期乐额度服务协议》中,“术语定义”显示,分期乐额度服务包括万象,除了贷款服务,还有“通过我们申请其他金融服务,提供的电子商务服务和金融科技服务”等。

这也难怪,前述“设置-个人信息共享清单”还出现了信息共享目的为“购买第三方保险产品”和“合格投资者认证、身份识别和理财产品购买”的内容,信息接收方分别为广东万丈金数信息技术股份有限公司和通华财富(上海)基金销售有限公司、中信百信银行。
而据天眼查,广东万丈金数信息技术股份有限公司的经营范围中,没有一项与保险业务沾边。
但包括用户基本资料、身份信息、人脸信息、投资经历信息、收入、银行卡信息、手机号码、设备信息、借款信息在内的个人信息却被分享至这家公司。通华财富(上海)基金销售有限公司、中信百信银行也接收了同样的信息。
“助贷新规”即将实施,不少金融机构已经公布助贷合作名单,意图做出合规性的表态,乐信旗下公司已经出现在多家金融机构的合作名单中,也说明已经获得这些机构的认可,但从盐铁财经的亲测来看,作为上市公司、知名机构的乐信在监管要求的合规标准上仍有很大的改进空间。












