北京新星靓陷肉毒素换药罗生门:消费者扫码验真后药品消失?
据中国城市医美产业发展指数(2024年度)显示,其中,北京连续三次蝉联榜首,是当之无愧的“医美第一城”。

图源:每日经济新闻
截至报告发布,北京现有医疗器械生产企业超1000家,规模以上医疗器械生产企业149家,2023年共实现产值352亿元,同比增长15.4%;2024年前三季度实现产值257亿元。今年以来,北京共有7个三类创新医疗器械获批上市,累计获批70个,占全国近三成;共有13个人工智能医疗器械获批上市,累计获批41个,数量居全国首位,成绩十分亮眼。
可以看到,在“第一城”这个优等生耀眼的光芒之下,高速的行业扩张状态下,同质化内卷、竞争失序,几乎是白热化市场业态之下的必然衍生。这也导致了部分医美机构盲目追寻快节奏、快发展而引发的内部结构失序。
高速增长的市场客观上经历着“成长阵痛期”,激烈的角逐在催生领头羊的同时,也不可避免地导致了局部领域的“良莠不齐”和市场行为的“泥沙俱下”。
作为北京热门医美机构之一的北京新星靓京广医疗美容医院有限公司(以下简称北京新星靓)最近正站在消费者的质疑之中沉默。

图源:百度
消费者质疑换药掉包
10月10日,有消费者进行评价称做了七次高频电灼仪,还有那些没用的水光针和光子嫩肤之类的项目,花了几万没效果。

图源:大众点评
深度美业翻看该机构的消费者反馈,发现消费者对该机构的治疗表示无效的差评并非孤例。
8月10日,有消费者描述,该消费者进行的项目包括玻尿酸除皱、水光补水、注射提升下颌缘。
该消费者说,打肉毒素之前护士先给其看了一眼未拆封的药然后扫码验证,接着让其躺着敷麻药,护士便去操作台操作。该消费者购买的肉毒是100u,50u用在上半脸,另外50u用在 下颚线提升 ,医生操作时告知该消费者用料不够,这让她有点怀疑,因为之前打100u都是够的。结束后,护士拿出一个空瓶让该消费者查看,说已经全部打完。当护士离开时,该消费者看到她拿着整盒肉毒素走了。该消费者感到纳闷,明明都打完了,护士却拿着一个盒子走,她怀疑药被掉包了,或者用量不够,觉得护士只是拿了一个空瓶忽悠自己。
该消费者认为,关于换药掉包这事,其觉得属于美容院基本操作,并认为此次就是因为打肉毒用量不足导致没啥效果,且水光针也可能存在掉包情况。该消费者在现场只发现东国和斯倍舒,而冭活泡泡只有一个空壳,空瓶去哪里了,该消费者对此严重怀疑。此外,光子嫩肤机器不让扫码,工作人员仅口头承诺保真。以上过程为该消费者单方描述,截至深度美业发稿北京新星靓未予该问题的直接回应,事实尚待证实。

图源:大众点评
如果上面的差评证据不足,模棱两可,那么另一篇差评则提出了兑药不给看以及兑药时间不合理的质疑。
7月10日,有消费者表示,不管环境还是服务有多好,都抵不过给她换药这件事。据消费者描述,她花了1280元购买了100单位的乐提葆,满心欢喜地准备打下颌缘和颈阔肌。等待医生时,护士一直坐着跟她聊天,期间让她扫码验真,但未拆药,而是继续坐着跟她聊天。等医生进来让她躺下后,护士整个身体挡在她前面,该消费者根本看不到护士配药。随后,护士以超快速度把针递给医生,从拆封到递给医生没超过30秒。打完之后也没有任何效果,该消费者认为百分之百是换药了。
该消费者提到,客服曾来过回访电话,询问其效果怎么样。该消费者回复说被换药了,没效果,客服居然直接灰溜溜地挂了电话。该消费者质疑到,正常人如果被冤枉能不辩解吗?

图源:大众点评
以上过程为该消费者单方描述,截至深度美业发稿前,该机构未就此作出回应,事实仍待核实。
但消费者通过图文反映出来的卫生现象却是实打实存在的。
1月25日,一位消费者评价称医院环境脏乱差,打开后的药品垃圾都放在桌面上,治疗室一个医生连着给两个消费者做项目,毫无隐私,体验感差。
该消费者还提到,提前打好招呼并预约了,根本没用,等待一个小时还做不上项目。所有价格都是虚标,存在阴阳价格,不要直接买,反复问了能否优惠之后,顾问给的价格比线上价还便宜很多,该消费者认为体验不好。

图源:大众点评
消费者除了在相关平台发布差评来表达自己的不满以外,在黑猫投诉平台及消费保平台上也可以看见众多消费者无奈投诉维权的声音。
被曝行医资质存疑、光子灼伤面部
9月21日,一位在黑猫投诉平台发起投诉称该机构存在非法行医、虚假宣传、医生从业年限不符、病历冠签、诊疗不合规、偷税漏税等问题。
据消费者描述,该消费者在3月21日于新星靓医疗美容医院接受斯嘉丽黄金微针等三项有创治疗,操作医生郭某某,其实际从业年限不到一年,不满足2025年美容主诊医师备案新规。新星靓医疗美容医院存在病历冠签情况,主诊医生签名为肖某,该消费者自始至终都没见过该医生,实际操作医生为郭某某。
该消费者还提到,该机构虚假宣传医生从业年限,宣传郭某某从业7年,而消费者表示,该医生2018年才刚入学。此外,该消费者称该机构存在偷税漏税行为,该消费者缴费后该医院并未提供发票,且从与该院销售聊天记录得知该机构从不主动提供发票给顾客。且销售服务态度很差,缴费前后表现不一,并要求顾客将该机构宣传内容发朋友圈,还对顾客朋友圈所发内容进行拍照。
该消费者已经进行病历封存,其诉求是退一赔三,不接受任何协商。

图源:黑猫投诉
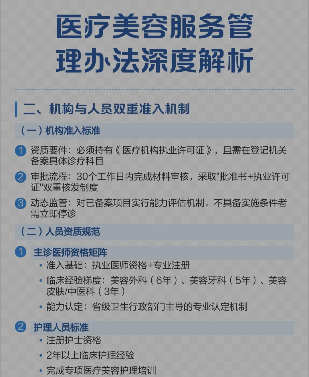
深度美业查询国家卫健委发布的《医疗美容服务管理办法》第三章,执业人员资格,发现其第十一条规定:
负责实施医疗美容项目的主诊医师必须同时具备下列条件:
(一)具有执业医师资格,经执业医师注册机关注册;
(二)具有从事相关临床学科工作经历。其中,负责实施美容外科项目的应具有6年以上从事美容外科或整形外科等相关专业临床工作经历;负责实施美容牙科项目的应具有5年以上从事美容牙科或口腔科专业临床工作经历;负责实施美容中医科和美容皮肤科项目的应分别具有3年以上从事中医专业和皮肤病专业临床工作经历;
(三)经过医疗美容专业培训或进修并合格,或已从事医疗美容临床工作1年以上;
(四)省级人民政府卫生行政部门规定的其他条件。

图源:医界洞察者
第十二条规定:不具备本办法第十一条规定的主诊医师条件的执业医师,可在主诊医师的指导下从事医疗美容临床技术服务工作。
深度美业查询卫健委官网,发现该消费者提到的医生郭某某是于今年6月备案在该机构的,此前未查询到其他从业经历。而该医生也仅有外科专业备案,不具备美容外科备案。

图源:国家卫健委官网截图
9月13日,另一位消费者也在该平台对该机构进行投诉。据消费者描述,2022年3月,该消费者因婚前想要祛痘和祛痘印,购买了新星靓医疗美容医院的医美产品。2022年5月15日因该机构医生操作不当导致其面部被超光子嫩肤灼伤结痂留下色沉。后续该机构顾问还一直推荐该消费者继续购买产品来恢复伤痕,并称该消费者的伤痕很快就会淡化不影响婚礼。随后,该消费者又花费了3万多元用于购买恢复色沉产品,其中14880元有确切证据证明是顾问推荐该消费者购买的专用于恢复灼伤色沉的产品。
该消费者表示,灼伤痕迹并未淡化,而是一直跟随该消费者整个结婚备孕怀孕生产哺乳期,对其本人生活和精神也产生了不好的影响。因为孕期,哺乳期不能接受医美治疗,所以哺乳期后该消费者才再次联系该机构,并于近期得知这种情况可以进行投诉。现该消费者希望该机构可以退回其购买的用于恢复灼伤色沉的产品花费。

图源:黑猫投诉
截至深度美业发稿前,上述灼伤经过及后续花费为该消费者单方陈述,黑猫投诉显示案例均在处理中,机构未提供书面解释,尚未有医疗鉴定或监管结论。
消费者质疑项目乱收费
在消费保平台上,该机构的投诉主要集中在虚假宣传及收费问题上。
今年2月,有消费者向投诉称,2025年1月10日,该消费者在该机构打了八支玻尿酸。该机构称这些玻尿酸的效果可以维持6 - 8个月,但实际在打完后的12天左右,该消费者就感觉玻尿酸没有效果了。随后,该消费者到店进行复诊,该机构拍了对比照片并表示可以给该消费者退还1000元,但该消费者并未同意这一解决方案。该消费者认为该机构存在虚假宣传、夸大宣传的行为。

1月31日,另一消费者在消费保平台上投诉该机构乱收费。据消费者描述,其在美团新星靓医美机构购买了超声炮,购买时价格为2296元,刚消费完价格就降至1392元。于是该消费者联系该机构想要退差价,遭到拒绝。
该消费者表示,美团平台称这不是平台降价,而是该机构自己的活动,双方互相推诿。该消费者质疑该机构漫天无理定价,坑害消费者,无人管理。该消费者还提到,其只想退回904元的差价。

上述消费保平台的案例,因平台未能获得该机构的及时回复而自动关闭,故显示已完结。
医美机构如何进行流程自证?
深度美业查询显示,即便机构在行医过程中有一些令人质疑的操作,但是都没有足够的证据链来表明该机构存在换药行为。
截至深度美业发稿前,北京新星靓未就本文所涉投诉公开任何书面说明或证据,相关争议仍无权威结论。
当机构陷入资质及药品医疗器械真假争议时,病历上有没有注明药品溯源码,机构是否该出示该消费者使用的药品溯源码?这些问题尚无人可以解答。
医美机构如何通过流程进行程序自证?该不该自证?也成为了行业发展绕不过的议题。












