融资2亿国货LAN翻车:宣传"愈伤组织"备案却是普通提取物?
成都消费者对着梳妆台上的9瓶LAN精华油陷入困惑。这些从李佳琦直播间购入、总价超2000元的“时光兰花系列”产品,包装上清晰标注着“兰科植物提取物”,但天猫详情页和小红书宣传中,却反复强调其核心成分是“白及兰、虾脊兰愈伤组织”——一种被品牌描述为“生物技术突破性成果”的成分。
这个看似细微的名称差异,正将这家曾获天图资本、源码资本2亿元融资的新锐品牌拖入信任危机。公开资料显示,LAN品牌2020年营收已达2亿元,两轮融资后估值一度攀升,其“科技成分+明星直播”的打法被业内视为国货崛起范本。但如今,消费者的较真投诉撕开了光鲜包装下的合规隐忧。

自相矛盾的“成分叙事”
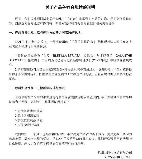
张琦的质疑精准击中了LAN品牌的逻辑漏洞。通过国家药监局官网查询备案编号“浙G妆网备字2025013197”发现,涉事的兰花臻颜精萃油明确标注原料为“虾脊兰提取物(兰科植物提取物)”,实验室报告仅提及“表皮修护作用”,完全未见宣传中“愈伤组织细胞”的表述。
更耐人寻味的是品牌方的双重标准:在2024年3月申请的发明专利中,LAN母公司杭州兰匠化妆品有限公司明确将“虾脊兰愈伤组织提取物”定义为“新原料”,强调其“延缓衰老效果优于植株提取物”;但在产品备案时,却将其归入《已使用化妆品原料目录》中的常规成分。这种分裂在原料端同样存在——杭州拾光欣雅生物技术有限公司既为LAN备案了“华白及愈伤组织”新原料(国妆原备字20250083),又在供应时将其包装成“兰科植物提取物”。

“这不是简单的名称简化,而是刻意模糊新原料身份。”国家药监局专家何淼在《化妆品原料现状及应用发展》中明确指出,莲细胞培养物、苹果果实细胞培养物等“间接植物来源原料”,因形态和成分差异,不能归为普通植物提取物。
法规滞后下的行业灰色地带
面对质疑,LAN品牌与原料商浙江未名拾光的回应形成“闭环甩锅”:品牌称“按原料商文件标注合规”,原料商则宣称“已完整报送资料”,均回避“愈伤组织是否等同于提取物”的核心问题。这种回避背后,是化妆品行业创新与监管的深层博弈。
我国对化妆品新原料实行“3年安全监测期”制度,企业需投入大量成本完成毒理测试、功效验证等流程。而据业内人士透露,将愈伤组织归入常规提取物备案,可使产品上市周期缩短6-12个月,研发成本降低40%以上。“法规把不同工艺原料归为一类,本意是简化监管,但却成了部分企业的钻营空间。”一位不愿具名的化妆品法规专家表示。
这种灰色操作并非个例。近期科颜氏、且初等400余品牌卷入的“苏丹红风波”,本质也是原料商通过隐瞒成分规避监管,最终导致消费者信任崩塌。而LAN品牌的特殊性在于,其本身具备新原料备案能力,却选择“选择性合规”,更凸显行业自律缺失。

监管介入能否厘清边界?
目前,国家药监局已将投诉转交浙粤鲁三地监管部门,杭州市上城区市监局的核查正在进行中。此次事件的处理结果,或将成为界定“生物培养原料合规性”的标杆案例。
从消费者权益视角看,LAN的宣传已构成误导。根据《化妆品监督管理条例》,产品标签内容需与备案信息一致,而其用“愈伤组织”概念抬高售价的行为,涉嫌违反《反不正当竞争法》。更值得警惕的是安全风险——愈伤组织培养过程中可能引入的微生物污染,与传统植物提取物的风险管控体系截然不同。
对于融资2亿的LAN品牌而言,这场风波考验的不仅是合规能力,更是资本逻辑下的价值选择。当“科技护肤”成为国货突围的重要路径,品牌更应明白:真正的创新从不畏惧监管,而是在规则框架内建立透明的信任体系。正如消费者所言:“我们愿意为技术买单,但需要知道抹在脸上的到底是什么。”












