美团北极星医美榜自毁式叙事:用点评数据评估医美机构专业度
美团推出“北极星医美榜”已有三年,从第一年6座城市45家专业医美机构入选,到今年39个城市152家医美机构上榜。它是否真的为消费者提供了一份安心、用心的美好生活指南?
通过梳理入选2025年年度“北极星医美榜”的机构可以发现,美团并没有为消费者提供安心的美好生活指南,这与其不够侧重医疗质量,过分倚重平台数据夸大其价值密切相关。值得注意的是,美团发布北极星医美榜的行为本身,就存在合规争议。

倚重平台数据,难评医疗质量
美团并非推出医美榜的“第一人”,早在2012年,中国整形美容协会便受到原卫生部医管司委托,组织起草了《医疗美容机构评价标准实施细则》。
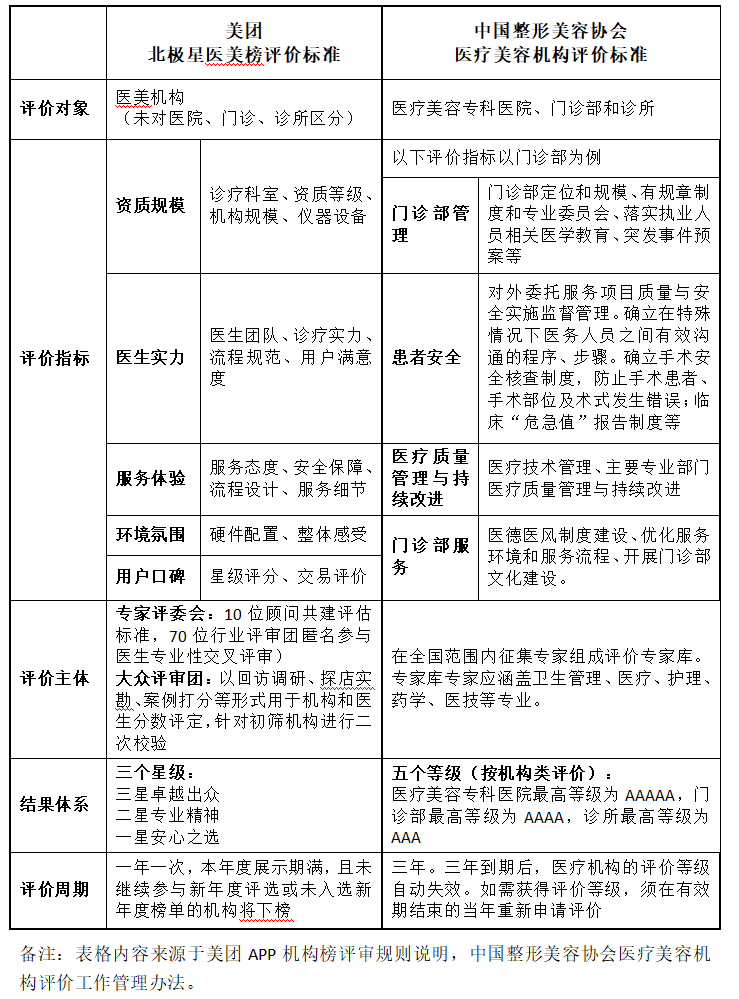
通过对比美团机构榜评审规则说明与《中国整形美容协会医疗美容机构评价工作管理办法》可以发现,美团北极星医美榜的5个评价维度中,只有资质规模和医生实力这两个维度与医美机构的医疗质量和专业度有直接关系。

此外,美团北极星医美榜过于倚重平台数据,尤其是用户口碑维度的评估,其中的星级评分量化指标包括机构美团星级、机构点评星级;交易评价的量化指标包括机构评价综述、机构线上差评率等。
一旦机构上榜,商家店铺主页内会突出展示“北极星医美榜”的文字标识,这在一定程度上会影响消费行为,甚至导致医美机构刻意维护其在美团平台的“形象”,以此来提升获客率和销售额。
2023年美团首次发布北极星医美榜时,美团数据显示,经过标准化改造后的医美服务,线上订单量相比改造前可增长25%。表面增长的背后隐藏着一个核心问题:从评估开始到结果公示,谁对上榜机构的医疗质量负责?谁又对平台内未上榜机构的基本资质和基础服务项目负责?
在榜机构因医疗质量被多人投诉
10月底,北京市西城区市场监督管理局的一则处罚信息揭露了美团平台中医美机构的违规宣传问题,也侧面印证了美团对机构信息审核的不力。
处罚信息显示,北京加减美医疗美容门诊部有限责任公司因在美团平台中对“半岛超声炮”和“黄金微针”等医疗器械的预期用途\适用范围与其注册证书中不一致,且无法提供上述宣传内容的证明材料,存在夸大宣传的行为。
不仅如此,上海北极星医美榜一星上榜机构“REAL瑞欧医美·瑞格(徐汇店)”(下文称“瑞格”)当前正在遭受消费者的投诉,问题直指负责眼修复的张楚院长。据多位消费者反映,自称为张楚院长助理的客服在其朋友圈内展示的术后即刻图是经过修图后发布,也有消费者反映其术后出现闭眼困难,双眼皮形态完全不对等的问题。

美奢观察在美团和大众点评内搜索发现,瑞格主页的医生团队中均并无张楚医生,平台客服均声称张楚属外科,若联系张楚需与外科人员联系。
对于美团来说,如何发现瑞格存在的上述问题并指导改进,瑞格又是如何在北极星医美榜的评选规则下顺利通过评选并以一星“安心之选”的机构上榜,是否有其他机构存在同样的问题,北极星医美榜的可信度如何,上榜机构的医疗质量和专业度如何,都是美团亟需解决并回答的问题。
针对上述问题,有业内专业人士指出,医疗美容属于医疗行业,脱离医疗质量谈榜单是不切实际的。
讽刺的是,在2023年美团首次发布医美榜时,美团医美行业负责人刘蓉表示,“医疗服务具有专业认知门槛,美团医美始终怀揣敬畏之心,做好消费者与专业服务之间的‘翻译器’和‘转化器’,帮助消费者简单便捷地看懂机构、看懂服务,同时也为机构提供差异化的价值增量。”
北极星医美榜因医疗广告认定备受争议
看似评估医美机构的美团其实是想通过北极星医美榜影响用户选店的决策路径。
美团2023年数据显示,“安全性”是5成以上尚未体验过医美服务的消费者最为顾虑的点,而超7成消费者结合医美知识做出自主决策。为此,美团医美升级选店评估体系,推出北极星医美机构榜。
根据《医疗广告认定指南》(下文称“指南”),医疗广告是指利用一定的媒介和形式直接或者间接介绍医疗机构或者医疗服务的广告。除依法设立的医疗机构外,任何单位和个人不得自行或者委托他人发布医疗广告。
指南还提到通过对本机构或者其医务人员的诊疗技术、诊疗流程、诊疗效果进行主观性评价或者保证性承诺等方式,对本机构进行推介;与其他医疗机构进行比较;或其他以推介本医疗机构为目的发布的信息,被认定为医疗广告。
据企业预警通和中国青年网报道,今年8月,北京美莱医疗美容医院有限公司因发布的广告内容与相关部门审批的内容不一致,及发布医疗毒性药品广告被处罚。其中包括美莱在美团店铺发布的医疗广告“2024年度美团北极星医美机构,2024年度美团司南医师榜”等内容。恰好2025年度北极星医美榜也于今年8月发布,与往年不同,今年美团没有在其官方网站上发布相关信息。












