618万护理险项目中标后被废标 人保健康年内两起废标引关注

陕西省计划生育协会一项超600万元的护理保险采购项目,在遭投诉后引发核查,该项目最终被废标。
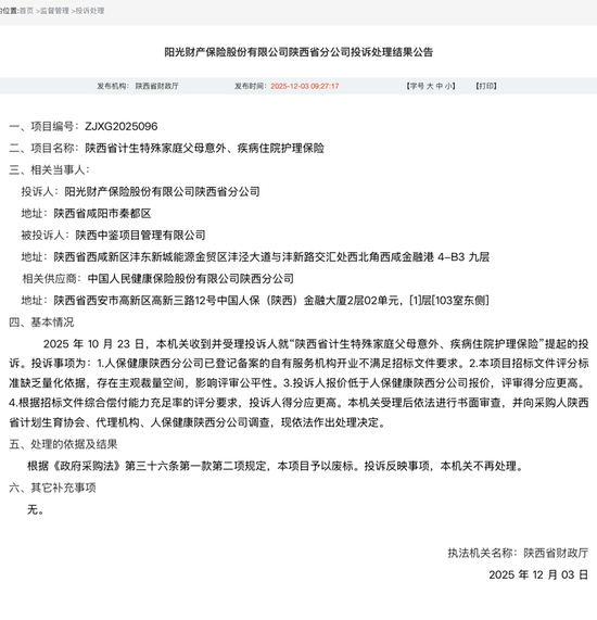
近日,陕西省财政厅发布一则投诉处理结果公告(以下简称“投诉处理公告”)。公告显示,阳光财产保险股份有限公司陕西省分公司(以下简称“阳光财险陕西分公司”)就“陕西省计生特殊家庭父母意外、疾病住院护理保险”(以下简称“护理保险项目”)对本次招标项目的代理机构——陕西中鉴项目管理有限公司(以下简称“陕西中鉴公司”)提起投诉。经调查处理,该项目予以废标。
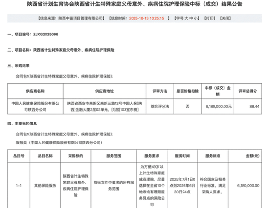
投诉处理公告亦提及了该起投诉的基本情况,阳光财险陕西分公司的投诉事项包括中国人民健康保险股份有限公司陕西分公司(以下简称“人保健康陕西分公司”)已登记备案的自有服务机构开业时间不满足招标文件要求等四项内容。2025年10月13日,陕西中鉴公司发布护理保险项目的中标(成交)明细结果,人保健康陕西分公司中标,中标金额为618万元。
作者注意到,人保健康其他分支机构在本年度参与的项目中也出现了废标情况。结合人保健康今年发生的两起废标情况来看,一起是属于中标后因服务能力合规性争议及评审程序质疑引发的废标,另一起是属于投标文件中资格证明材料缺失导致的资格性废标。
护理保险项目遭投诉后被废标
2025年9月10日,陕西中鉴公司发布《陕西省计划生育协会陕西省计生特殊家庭父母意外、疾病住院护理保险招标公告》(以下简称“《招标公告》”),采购人为陕西省计划生育协会,本次采用公开招标的采购方式,预算金额为623万元,服务期限为2025年7月1日0点到2026年6月30日24点。
采购需求显示,陕西省计划生育协会为全省49岁以上计生特殊家庭父母购买意外、疾病住院护理保险,投保总人数为31681人。投标的护理保险需满足以下条件:意外、疾病住院的对象赔付标准为全年累计90天、特级护理每人每天130元、其他护理级别每人每天110元,对于身故的一次性赔付6000元,因意外或疾病致残的保险金额为10000元/人/年,理赔时按伤残比例一次性支付(以上赔付包含既往病史)等。采购需求还提到,为方便49岁以上计生特殊家庭成员理赔,尽量选择在全省10个地市均有理赔服务网点的保险公司。

10月13日发布的中标结果显示,通过综合评分法,人保健康陕西分公司以88.44总得分中标,中标金额为618万元。陕西中鉴公司作为本次招标代理机构,从中标(成交)供应商处收取3.66万元代理服务费。
然而,这一预算超600万元的护理保险项目,却因遭到投诉,最终被依法废标。

该起投诉的基本情况为,2025年10月23日,陕西省财政厅收到并受理投诉人阳光财险陕西分公司就护理保险项目提起的投诉。投诉事项为:1.人保健康陕西分公司已登记备案的自有服务机构开业不满足招标文件要求。2.本项目招标文件评分标准缺乏量化依据,存在主观裁量空间,影响评审公平性。3.投诉人报价低于人保健康陕西分公司报价,评审得分应更高。4.根据招标文件综合偿付能力充足率的评分要求,投诉人得分应更高。
陕西省财政厅受理投诉后依法进行书面审查,并向采购人陕西省计划生育协会、代理机构、人保健康陕西分公司调查。处理依据及结果如下:根据《政府采购法》第三十六条第一款第二项规定,即“在招标采购中,出现下列情形之一的,应予废标:(二)出现影响采购公正的违法、违规行为的”,该项目予以废标。
作者翻阅招标文件发现,评分标准采用综合评分法,总分为100分,由详细评审90分和价格分10分构成。其中,综合偿付能力充足率(10分)、企业实力(5分)、业绩(10分)、价格分(10分),这四个评审项采用客观评审标准,余下的承保服务及理赔服务方案(30分)、售后服务承诺(15分)、宣传活动(10分)、项目组成员(10分)评审项采用主观评审标准。
在偿付能力方面,2022-2024年,阳光财险的综合偿付能力充足率分别为223.85%、245.32%、233.3%,连续三年均满足偿付能力大于220%(含)的评审标准,得10分。同期,人保健康的综合偿付能力充足率分别为188.51%、288.53%、340.99%;根据一年偿付能力大于180%(含)且小于220%(不含),两年偿付能力大于220%(含)的评审标准,得6分。
曾因资格审查材料缺失废标
作者注意到,人保健康其他分支机构在本年度参与的项目中,也出现了废标情况。
2025年1月,河南交通投资集团有限公司郑州分公司(以下简称“河南交投郑州分公司”)通过河南省公共资源交易中心进行公开招标,项目服务内容为河南交投郑州分公司2025年职工补充医疗保险,服务期限为24个月。招投标公告介绍,河南交投郑州分公司现有在职员工3115人,退休员工585人。
随后,河南交投郑州分公司公示了中标候选人、废标情况及原因等信息。人保健康河南分公司因未提供国家企业信用信息公示系统中未被列入严重违法失信企业名单、中国执行信息公开网网站中未被列入失信被执行人名单的网页截图,不符合招标文件相关要求。
结合人保健康今年发生的两起废标情况来看,一起是属于中标后因服务能力合规性争议及评审程序质疑引发的废标,另一起是属于投标文件中资格证明材料缺失导致的资格性废标,核心均未满足采购招标文件中的实质性要求。
除了在采购项目中因未满足招标文件实质性要求引发的废标问题外,人保健康在日常经营环节也暴露出合规管理漏洞。
今年11月,人保健康山东分公司因存在未按照规定使用经备案的保险条款、保险费率的违规行为,被山东监管局作出责令改正、罚款30万元的行政处罚。今年8月,人保健康河南分公司因存在未按规定使用经批准或备案的保险条款、利用开展保险业务为其他机构和个人牟取不正当利益的违规行为,被罚款95万元。今年4月,人保健康湖北分公司存在佣金发放不真实、业务数据不真实的违规行为,被罚款61万元。整体来看,人保健康分支机构所涉违规行为亦是监管处罚的重灾区,值得注意的是,两家分支机构先后因未按照规定使用经备案的保险条款遭到处罚。
人保健康在临时信息披露报告中均表示,上述处罚未对公司造成重大影响。公司将积极整改违规行为,切实提升依法合规经营水平。












