7份“微粒贷”电子合同签名验证无效 用户质疑微众银行造假
发布时间:2025-12-16 文章来源:大众新闻
通过微信平台向微众银行申请“微粒贷”,合同约定的借款年利率(单利)为18%,用户根据贷款服务合同上约定的机构验证电子签名时,却显示签名无效,疑似签名信息被篡改。
日前,来自上海的张女士,向大众新闻记者讲述了自己在微众银行的借款经历:2024年11月11日至2025年5月23日,张女士先后7次通过微信平台向微众银行申请“微粒贷”,后因家庭变故,2025年10月,张女士的“微粒贷”首次逾期。
“我从2017年便用过微众银行的个人消费贷款了,此次使用‘微粒贷’也是基于对它的信任,借款时就没仔细阅读借款合同。逾期一个月后,我因对方上门催收,才向对方索要的合同,没想到利率竟然这么高。”

张女士提供的合同显示,她使用的7笔借款利率报价均采用“借款月份的1年期LPR+浮动利率”方式,尽管借款月份的LPR报价有所不同,但加上浮动利率后,每笔借款年利率均为18%。
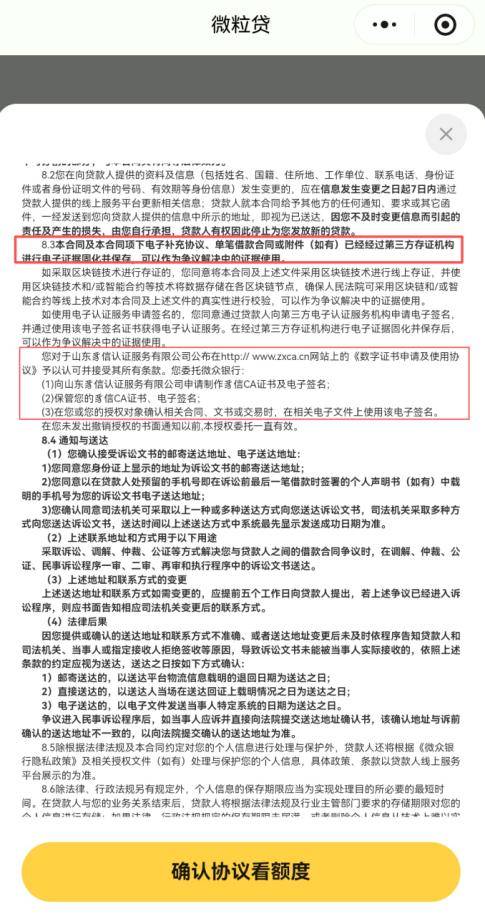
然而,当张女士按照贷款服务合同上的指引在微众银行指定的第三方存证机构认证电子签名时,结果显示,7份借款合同的电子签名均无法通过,其签名信息可能被篡改。



张女士又通过多家存证机构进行验签,结果均显示签名已失效。


12月8日上午,大众新闻记者通过微众银行客服提出采访诉求,对方表示会如实记录并转达。截至目前,大众新闻并未得到对方的答复。
【声明:登载此文出于传递更多信息之目的,文章内容仅供参考,不构成投资建议。】












