员工网贷逾期老板被催收骚扰 企业被造谣产品有问题高管欠钱

近期,江苏一家电气公司遭遇了网络水军的密集攻击,起因是该公司一名员工的网贷逾期。“这些催收的太过分了,就因为员工个人的债务问题,在网上造谣我们公司的产品有质量问题,还造谣我以及公司其他高管欠钱不还。”该公司负责人袁先生表示,这些充满恶意的评论给公司声誉造成了巨大影响,甚至对外合作也受到了影响。
信号新闻了解到,网帖里提到的那位员工在豆豆钱、芸豆花等多个平台都有网贷逾期,他至今也不知道是哪家平台或催收机构所为。这些留言的账号在评论后很快就会更改用户名或者头像,将自己“隐藏”起来。
员工欠网贷 公司被催收人员造谣
袁先生是江苏一家电气公司的负责人,他告诉信号新闻,此前由于业务发展需要,公司在多个平台注册了账号,发布与业务相关的短视频,视频下方的评论区也常有客户互动。然而就在11月21日前后,评论区里出现了不一样的声音,“有人发评论,说我们公司的员工欠钱不还,甚至还有人发帖子造谣说我们公司的产品有质量问题。”
信号新闻看到,这家公司在网上遭遇了多个账号有组织的“差评”。评论里出现了“电气公司的袁X,苏X,周XX还钱,欠债还钱天经地义,当初帮助了你们,现在却失联了。以后谁还敢和你们这样的人合作。”“老赖公司老赖员工欠钱不还,谁合作谁倒霉,东西质量也不好。”等内容。还有一个网帖,写的是“避雷江苏XX电气,到手的东西质量差得离谱。”网帖也说的是袁先生公司的产品不好,配图里却打上了“老赖公司老赖员工欠钱不还”字样,风格和前述评论一致。
袁先生告诉信号新闻,评论里被点名欠钱的周先生之前确实是公司员工,从事现场施工管理员的工作,每月工资有6000多元。“几个月之前,他在公司找人借钱,我就知道了他有欠款的事,也提醒过他要处理好,但是完全没想到会有催收的找上公司。”袁先生怀疑,可能是这位员工借网贷时填写过工作信息,之后就被催收人员“顺藤摸瓜”,找到了公司账号,蔑称该公司产品质量问题,连带着作为公司负责人的袁先生,以及一位苏姓高管也被挂出去说成是“老赖”。
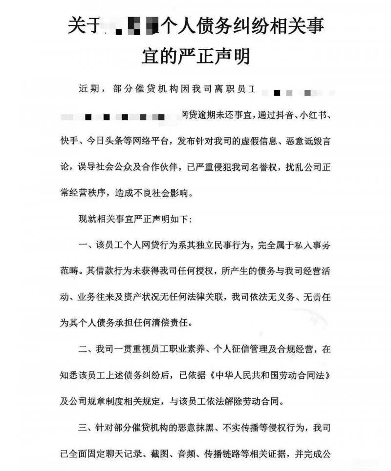
袁先生介绍,这位周姓员工今年30岁,借的网贷被用在打游戏上。无奈之下,公司只能将涉事的周姓员工开除,并且在网上发布了声明,指出因员工个人网贷逾期未还,催收机构在多个网络平台发布与公司相关的虚假信息并进行恶意诋毁,此类行为误导了社会公众与合作伙伴,严重侵害公司名誉,干扰正常经营秩序,造成不良影响。声明强调,网贷逾期属员工个人行为,相关债务与公司无关。该公司已依据规定与该员工解除劳动合同,并针对不实信息采取相应措施。
催收账号清空了内容 网贷平台都否认是自己催债
信号新闻联系到了借款人周先生,目前他正处于失业状态,在家休息。对于欠款的具体情况,他不愿多说,只承认自己在豆豆钱、芸豆花等多家平台总共借款10多万,每月要还1万多元,目前还有五六万没有还清。
周先生发来了几张社交平台的截图,有几个不同头像的用户在评论区里提到了他之前的工作单位和姓名,指责他故意拖欠躲避,要当“老赖”。信号新闻注意到,这几个催收的账号均没有体现所在催收机构或平台的名称,头像也都是女性的写真照片,目前这些账号有一部分已经更换了用户名,并且清空了之前发布的内容。
周先生至今也不知道是哪家平台或者催收公司发布的信息:“我给借钱的几家平台都联系过,但是都说不是他们发的。”周先生说,他已经有一段时间不接陌生号码的电话了,催收短信虽然各个平台都发过,但也都没有“威胁”要找公司。
公司声誉受损 已向相关部门举报
“公司也是没办法了,要不然也不会把朋友介绍来的人开除。”袁先生说,这段时间公司正好在接触新的客户,因为这些评论,相关的业务就僵住了,“这件事给公司带来的实际损失不好估计,但声誉肯定受损。”
在发布了声明后,网上就没有涉及该公司质量差、高管欠钱等相关不实信息了。目前,袁先生已经整理了之前的相关材料,向有关部门递交证据进行举报。
根据2025年年初开始施行的《小额贷款公司监督管理暂行办法》,小额贷款公司及其合作催收机构不得向负有履行债务义务的单位或者个人以外的其他主体催收。
信号新闻律师专家库成员、北京市京师(青岛)律师事务所车秋峰律师表示,催收机构向借款人所在公司进行催收,已超出合法催收范围。催收机构在催收过程中散布关于公司产品的不实言论,则涉嫌侵犯企业名誉权。公司应注意收集相关证据,并通过法律途径提起诉讼。届时,可委托律师或由法院向相关平台调取发帖、评论人员的实名信息,依法追究其责任。


声明内容。(来源:受访者)












