枣阳城投被列为被执行人:执行标的5038万 短期偿债压力较大

枣阳城投短期偿债压力较大,且2026年存在债券集中兑付压力。
01
列为被执行人
12月19日,枣阳市城市建设投资经营有限公司(以下简称“枣阳城投”)公告称,公司被列为被执行人。

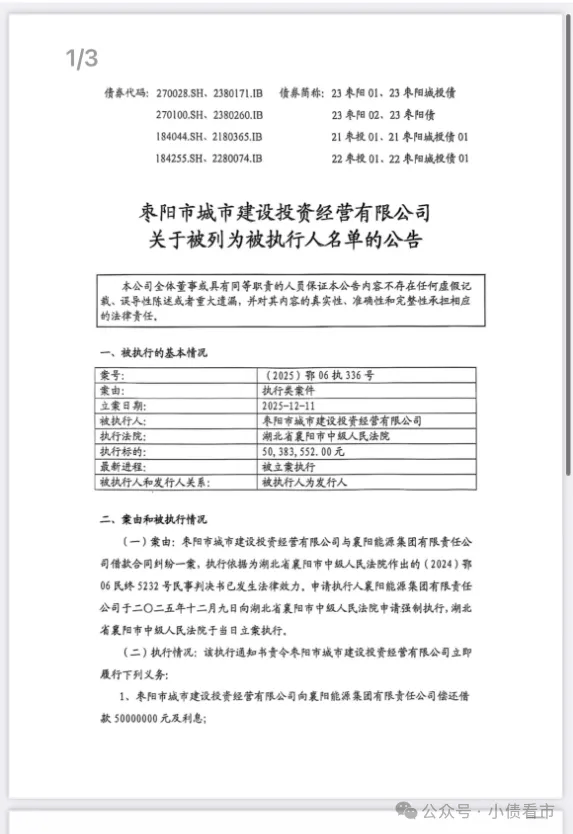
被列为被执行人名单公告
公告显示,枣阳城投被湖北省襄阳市中级人民法院执行,案号为(2025)鄂06执336号,执行标的金额为5038.355万元。
据悉,事发原因主要为枣阳城投与襄阳能源集团有限责任公司借款合同纠纷一案,执行依据为湖北省襄阳市中级人民法院作出的(2024)鄂06民终5232号民事判决书。
枣阳城投表示,目前各项业务经营正常,上述判决结果不会对业务经营及偿债能力产生重大不利影响。
值得注意的是,这并非枣阳城投首次被列为被执行人。
今年4月,因借款合同纠纷,枣阳城投涉及2项被执行人信息,被执行金额合计0.67亿元。
《小债看市》统计,目前枣阳城投存续债券4只,存续规模19.06亿元,其中一年内到期规模有4.02亿元。

未来偿债现金流
据最新评级报告,枣阳城投主体长期信用等级为AA,相关债项信用等级为AAA,评级展望为稳定。
02
财务分析
据官网介绍,枣阳城投成立于2005年12月,2020年8月正式转型为国有资本投资运营集团有限公司,是枣阳市属资产规模最大、资产结构最优的国有企业。
枣阳城投主要从事土地整理与开发、城市基础设施投资建设及房地产开发等业务。
枣阳城投官网
从股权结构看,枣阳城投的控股股东为枣阳市城市运营投资有限公司,持股比例100%,公司实际控制人为枣阳市国有资产监督管理局。

股权结构图
作为枣阳市重要的基础设施建设主体,枣阳城投在政府补助方面持续获得外部支持。
2023和2024年,枣阳城投分别收到基建运营补贴等多项政府补贴0.02亿元和9.06亿元。

地区政府补助
从业绩上看,2024年枣阳城投营业总收入规模小幅下降,利润实现受非经常性损益影响大。
2025年上半年,枣阳城投实现营收6.29亿元,实现归母净利润7281万元。

归母净利润
截至2025年6月末,枣阳城投总资产有310.87亿元,总负债188.12亿元,净资产有122.75亿元,公司资产负债率为60.51%。
《小债看市》分析债务结构发现,枣阳城投主要以非流动负债为主,占总债务的52%。
截至相同报告期,枣阳城投非流动负债有98.26亿元,主要为长期借款,其长期有息负债合计有92.87亿元。
此外,枣阳城投还有流动负债89.86亿元,主要为其他应付款项,公司一年内到期的短期债务合计有18.27亿元。
相较于短债压力,枣阳城投的流动性紧张,公司账上货币资金仅有3.58亿元,现金短期债务比为0.2倍,现金类资产对短期有息债务保障程度较弱,公司面临较大的短期偿债压力。
在备用资金方面,截至2024年末,枣阳城投银行授信总额有173.83亿元,其中未使用授信额度有21.7亿元,公司间接融资渠道有待拓宽。

银行授信
整体来看,枣阳城投刚性债务总规模有111.14亿元,主要为长期有息负债,带息债务比为59%。
从融资渠道看,除了发债和借款,枣阳城投还通过租赁、应收账款等渠道融资。
2024年和今年上半年,枣阳城投的筹资性现金流净额分别为-17.44亿和-10.46亿元,公司存在一定再融资压力。

筹资性现金流净额
资产质量方面,枣阳城投存货规模高达184.61亿元,且其中存在较大规模的未结算土地整理和基础设施建设投入成本,对资金形成占用。
另外,枣阳城投应收账款有33.43亿元,其他应收款29.46亿元,其中部分应收对象存在失信被执行记录,存在资金回收风险。
总得来看,枣阳城投盈利能力较弱,受非经常性损益影响大;流动性紧张,短期偿债压力大;存在一定再融资压力,资产质量一般。
03
区域环境
枣阳市是湖北省襄阳市下辖县级市,位于湖北省西北部,主要工业支柱产业包括汽车、农产品加工、纺织和医药化工业等。

2024年,枣阳市经济总量实现增长,一般预算收入有所增长。
2024年,枣阳市实现地区生产总值874.58亿元,较上年增长7.2%。
2024年,枣阳市完成一般公共预算收入33.23亿元,完成一般公共预算支出81.9亿元,财政自给率40.57%,财政自给能力较弱。
由于土地出让收入下降,2024年枣阳市实现政府性基金收入4.67亿元,同比大幅下降。
截至2024年底,枣阳市政府债务余额108.4亿元,其中一般债务余额49.42亿元,专项债务余额58.97亿元。












